产品描述
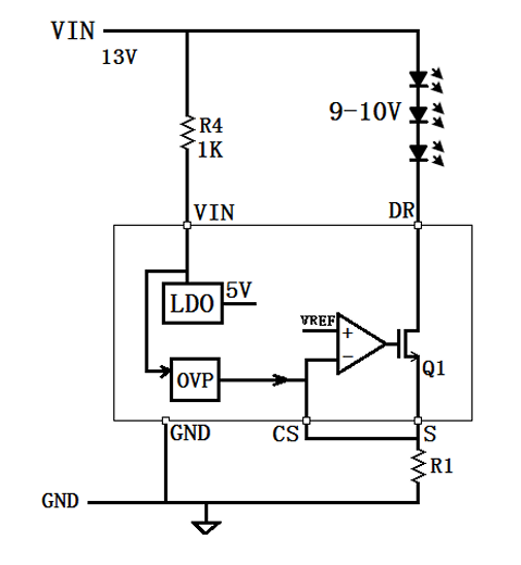
- 极简驱动架构:专为 9-10V 灯珠定制,作为汽车灯专用中压恒流芯片,仅需外接 2 个电阻就能搭建完整恒流驱动电路,无需复杂外围配置,既简化 PCB 布局,又能降低物料成本与调试难度,适配汽车小灯、示宽灯、尾灯及摩托车灯等场景;
- 高压防护到位:内置 100V 功率 MOS 管与高压保护电路,当输入电压 VIN 达到 15V 时,芯片会自动减小输出电流,从源头避免高压导致的发热烧毁;Ver1.2 版本将 VIN 端口耐压出厂测试标准提升至 200V,抗车载电路浪涌能力大幅增强;
- 温控精准可靠:搭载 135℃过温保护电路,即便在 13.5V 高压差输入的高功耗场景下,也能稳定维持输出功率,通过间接检测基板温度,将 LED 灯珠温度控制在 125℃以内,有效延缓灯珠光衰,保障长期工作稳定性,无风扇小灯场景也能适配;
- 防反接 + 抗冲击:输入电源正负极反接易损坏 VIN 高压端口,建议在 VIN 端口串联 1K 电阻,不仅能有效规避反接风险,还能提升引脚抗冲击能力,无极应用场景中同样推荐加装;
- 高集成低损耗:内置低压差功率 MOS,无需额外外接功率器件,设计流程更简洁;正常工作时压降可控制在 1V 以内,功耗表现优异;采用 ESOP8 封装,底部焊盘导热效果好,⑥⑦⑧脚为预留空脚,建议将⑧脚连接到⑦脚,以兼容同系列产品引脚。
关键参数
- 电压规格:工作电压覆盖 7-200V,VIN 最大耐压 200V(极限值),DR 端口最大电压 100V,完美适配汽车 12V 系统及高压差应用场景;
- 电流性能:最大应用电流 1.2A(13.5V 输入、9V 输出工况下),电流精度达 3%(Io=1A 时),基准电压 VREF_CS 为 300mV,输出电流可通过公式 Io=0.3V÷Rcs 精准设定,保证多颗灯珠亮度一致性;
- 环境适应性:工作温度范围为 – 20℃~150℃,存储温度为 – 40℃~150℃,能耐受汽车高温引擎舱、户外低温等极端工况;ESD 防护等级达 2000V(人体模型),满足车载电子装配过程中的静电防护要求;
- 功耗与热性能:ESOP8 封装最大功耗 6W,热阻(PN 结 – 底盘)5℃/W,需选用绝缘层导热系数≥2W/(m・K) 的铜基板(IC 区域导热达 2W 以上,灯珠区域建议做热电分离),且 ESOP8 底部焊盘必须紧贴铝基板或铜基板,避免虚焊导致芯片烧坏。
典型应用

芯片引脚

应用领域
汽车灯、汽车小灯、汽车示宽灯、汽车尾灯、 摩托车灯,其他DC类LED灯。
欢迎简介交流!~~~///(^v^)\\\\\\~~~
网硕互联帮助中心





评论前必须登录!
注册