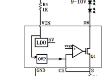
青蓝LAN1053A 100V 中压线性车灯恒流芯片产品描述极简驱动架构:专为 9-10V 灯珠定制,作为汽车灯专用中压恒流芯片,仅需外接 2 个电阻就能搭建完整恒流驱动...2026-02-05阅读(10)