计算机毕业设计springboot图书馆管理系统4ws62h4x (配套有源码 程序 mysql数据库 论文)
本套源码可以在文本联xi,先看具体系统功能演示视频领取,可分享源码参考。
在“互联网+”与大数据浪潮下,传统手工登记、卡片检索、人工催还的图书管理模式早已无法满足高校及公共图书馆对高并发、实时响应、远程服务的需求。纸质台账易丢失、统计慢、盘点难,读者借还高峰排长队,馆员疲于重复劳动,藏书状态无法实时同步,电子资源与实体图书更是“两张皮”。构建一套前后端分离、云化部署、开箱即用的图书馆管理系统,已成为高校信息化建设的刚需。
系统以 SpringBoot 为核心框架,整合 MyBatis-Plus、Vue、ElementUI、Tomcat、MySQL,采用 B/S 架构与 RESTful 接口,Windows 平台一键部署,浏览器即可访问。业务覆盖“采、编、典、流、还、统”全生命周期,同时把读者体验做到极致:秒级检索、扫码借还、智能推荐、到期提醒、在线续借、电子资源预览。
功能清单
-
注册/登录/找回密码
-
个人中心(资料修改、头像上传、密码重置、消息通知)
-
图书类型管理(增删改查、层级分类、批量导入)
-
图书信息管理(ISBN 录入、封面上传、Marc 解析、库存预警、简介富文本)
-
图书借阅(检索、扫码、一键借出、借阅规则引擎、并发锁库存)
-
图书归还(扫码归还、逾期罚金自动计算、遗失赔偿、归还提醒)
-
图书续借(次数与天数规则可配、短信/邮件到期提醒)
-
图书评论与打分(多图上传、点赞、置顶、敏感词过滤)
-
收藏夹(公开/私有、书单分享、一键导出 Excel)
-
公告资讯(富文本编辑器、置顶、轮播图、阅读次数统计)
-
电子资源管理(PDF/视频上传、在线预览、权限控制、下载次数限制)
-
读者荐购(表单提交、后台审核、采购状态反馈)
-
预约占座(可视化阅览室座位图、预约时段冲突检测、签到扫码)
-
统计报表(借阅TOP、热门分类、馆藏分析、逾期率、到馆人次、Excel 导出)
-
数据字典(出版社、语种、学科、经费来源等可扩展字段)
-
系统配置(轮播图、SMTP 邮箱、OSS 云存储、罚金比例、借还规则)
-
日志审计(登录日志、操作日志、异常捕获、自动归档)
-
定时任务(逾期自动催还、数据备份、库存快照、热门计算)
-
开放 API(OAuth2、统一身份认证、第三方移动端对接)
一句话总结:系统把“书”与“人”的所有触点全面线上化、数据化、智能化,让馆员从繁重体力劳动中解放,让读者随借随还、即查即得,用最小代码量交付最大业务价值。
注:以上是纯课题毕业设计功能介绍,并非实际开发完成,最终开发完成的毕业设计程序以下面的的环境软件、功能图和界面为准。
系统所需要的环境软件:idea、eclipse+mysql5.7、8.0+Navicat+JDK1.8+tomcat7.0
系统功能需求分析
(1)系统的通用功能包括用户登录和密码修改,是二个角色共同需要使用的功能,用例分析如图3-1所示。

图3-1 系统通用功能用例分析图
(2)管理员可以对个人中心、用户、图书类型、图书信息、图书借阅、图书归还、系统管理等进行基本的信息管理。其用例分析如图3-2所示。

图3-2 管理员用例图
(3) 用户进入系统可以对个人中心、修改密码、图书借阅、图书归还、我的收藏等功能进行操作,用例分析如图3-3所示。

图3-3用户用例图
3.4 非功能性需求分析
除了系统应具有的功能外,用户对使用该系统的体验也是关键,系统中应贯穿非功能需求。为提升浏览游客观感及使用体验,本系统要具有易用性和美观性。通过页面的简单提示就可完成操作,图书馆管理展示界面应该清楚简洁,使游客通过美观的前台页面能快速定位想要浏览的图书馆管理信息。后台界面也应简约,让小管理者通过简易操作完成管理目标图书馆管理需求。其次是系统加载速度和响应时间,当游客点击图书馆管理系后,必须快速展示图书馆管理系统具体内容对应网页,最好两秒内,否则游客很可能失去兴趣,退出本系统页面并更换浏览方式,失去系统对应网址的流量。然后是兼容性,由于现在流行的浏览器版本很多,同时游客数量巨大,不同管理者也有可能使用不同操作系统,因此本图书馆管理系统应能够在多类不同浏览器上打开也不影响页面展示和访问效果。最后是稳定性,当管理者完成图书馆管理系统发布操作时,图书馆管理系统应能够稳定完成图书馆管理系统展示页面的更新和数据库保存工作,以免工作白费和数据丢失。
3.5 系统流程分析
3.5.1 登录流程
每个用户都有专属的密码和账号,在输入合法的账号和密码之后即可进入系统。登录流程如图3-4所示:

图3-4登录流程图
3.5.2 添加信息流程
管理层人员有添加信息功能。添加信息流程如图3-5所示:

图3-5添加信息流程图
3.5.3 删除流程
用户可以选择把自己发布的信息删掉,选择要删除的信息确认之后,删除信息的操作就完成了。删除信息流程图如图3-6所示。

图3-6 删除信息流程图
3.6 本章小结
本章首先对整个系统进行了详细的需求描述,然后按照这些要求对系统的角色和功能进行了详细的分析,并对这些要求进行了详细的说明。同时为保证需求分析的全面性,还对系统的一些非功能性需求进行描述和对系统流程进行分析,为以后的系统的开发提供了一个比较完善的参考依据。
第四章 系统设计
4.1 系统总体设计
系统的建设可以为图书馆管理系统管理提供帮助,通过对一些基础信息管理实现针对性的安排,可以按照用户的角色权限使不同用户角色看到不一样的信息界面。现根据需求阶段的分析,我们可以确定系统需要包含的功能;系统总体结构图如下:

图4-1 系统总体结构图
4.2 数据库设计
数据库能直观反映表现系统的需求,数据库的设计能否切实符合系统的需求关系到整个系统最终的呈现结果。通过之前的分析梳理,明确了系统中需要包含的功能和要求。系统中除了涉及对数据库的增加、删除、查询、修改的基础操作较多,还要理清实体间的对应关系,据此完成表结构的设计与实现。
4.2.1 数据库逻辑设计
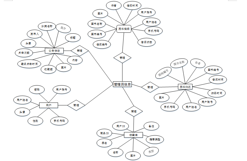
为了更直观阐明数据库的设计,使用 Vision 绘制的图书馆管理系统 数据模型E-R实体属性图。根据系统需求将“用户、图书借阅、图书归还、收藏表、公告信息”等作为实体,它们的局部E-R图,如图4-2所示:

图4-2局部E-R图
详细设计与实现
5.1前台功能实现
5.1.1系统首页页面
当人们打开系统的网址后,首先看到的就是首页界面。在这里,人们能够看到系统的导航条,通过导航条导航进入各功能展示页面进行操作。如图5-1所示:

图5-1 系统首页界面
在注册流程中,用户在Vue前端填写必要信息(如用户名、密码等)并提交。前端将这些信息通过HTTP请求发送到Java后端。后端处理这些信息,检查用户名是否唯一,并将新用户数据存入MySQL数据库。完成后,后端向前端发送注册成功的确认,前端随后通知用户完成注册。这个过程实现了新用户的数据收集、验证和存储。如图5-2所示:

图5-2系统注册页面
图书信息:在图书信息页面的输入栏中输入图书名称、作者进行查询,可以查看到图书信息详细信息;并根据需要进行图书借阅或收藏等操作;如图5-3所示:

图5-3图书信息详细页面
公告信息:在公告信息页面的输入栏中输入标题进行搜索,可以查看到公告信息详细信息;并根据需要进行点赞或收藏等操作;如图5-4所示:

图5-4公告信息详细页面
5.1.2个人中心
个人中心:在个人中心页面可以对个人中心、修改密码、图书借阅、图书归还、我的收藏进行详细操作;如图5-5所示:

图5-5个人中心界面
5.2管理员功能实现
在登录流程中,用户首先在Vue前端界面输入用户名和密码。这些信息通过HTTP请求发送到Java后端。后端接收请求,通过与MySQL数据库交互验证用户凭证。如果认证成功,后端返回给前端,允许用户访问系统。这个过程涵盖了从用户输入到系统验证和响应的全过程。登录页面如图5-6所示。

图5-6后台登录界面
管理员进入主页面,主要功能包括对个人中心、用户、图书类型、图书信息、图书借阅、图书归还、系统管理等进行操作。管理员主页面如图5-7所示:

图5-7管理员主界面
用户功能在视图层(view层)进行交互,比如点击“查询、添加或删除”按钮或填写用户信息表单。这些用户信息动作被视图层捕获并作为请求发送给相应的控制器层(controller层)。控制器接收到这些请求后,调用服务层(service层)以执行相关的业务逻辑,例如验证输入数据的有效性和与数据库的交互。服务层处理完这些逻辑后,进一步与数据访问对象层(DAO层)交互,后者负责具体的数据操作如查看、修改或删除用户信息,并将操作结果返回给控制器。最终,控制器根据这些结果更新视图层,以便用户功能可以看到最新的信息或相应的操作反馈。如图5-8所示:

图5-8用户界面
图书类型功能在视图层(view层)进行交互,比如点击“查询、添加或删除”按钮或填写图书类型信息表单。这些图书类型信息动作被视图层捕获并作为请求发送给相应的控制器层(controller层)。控制器接收到这些请求后,调用服务层(service层)以执行相关的业务逻辑,例如验证输入数据的有效性和与数据库的交互。服务层处理完这些逻辑后,进一步与数据访问对象层(DAO层)交互,后者负责具体的数据操作如查看、修改或删除图书类型信息,并将操作结果返回给控制器。最终,控制器根据这些结果更新视图层,以便图书类型功能可以看到最新的信息或相应的操作反馈。如图5-9所示:

图5-9图书类型界面
图书信息功能在视图层(view层)进行交互,比如点击“查询、添加或删除”按钮或填写图书信息表单。这些图书信息动作被视图层捕获并作为请求发送给相应的控制器层(controller层)。控制器接收到这些请求后,调用服务层(service层)以执行相关的业务逻辑,例如验证输入数据的有效性和与数据库的交互。服务层处理完这些逻辑后,进一步与数据访问对象层(DAO层)交互,后者负责具体的数据操作如查看、修改、查看评论或删除图书信息,并将操作结果返回给控制器。最终,控制器根据这些结果更新视图层,以便图书信息功能可以看到最新的信息或相应的操作反馈。如图5-10所示:

图5-10图书信息界面
图书借阅功能在视图层(view层)进行交互,比如点击“查询或删除”按钮或填写图书借阅信息表单。这些图书借阅信息动作被视图层捕获并作为请求发送给相应的控制器层(controller层)。控制器接收到这些请求后,调用服务层(service层)以执行相关的业务逻辑,例如验证输入数据的有效性和与数据库的交互。服务层处理完这些逻辑后,进一步与数据访问对象层(DAO层)交互,后者负责具体的数据操作如查看、修改或删除图书借阅信息,并将操作结果返回给控制器。最终,控制器根据这些结果更新视图层,以便图书借阅功能可以看到最新的信息或相应的操作反馈。如图5-11所示:

图5-11图书借阅界面
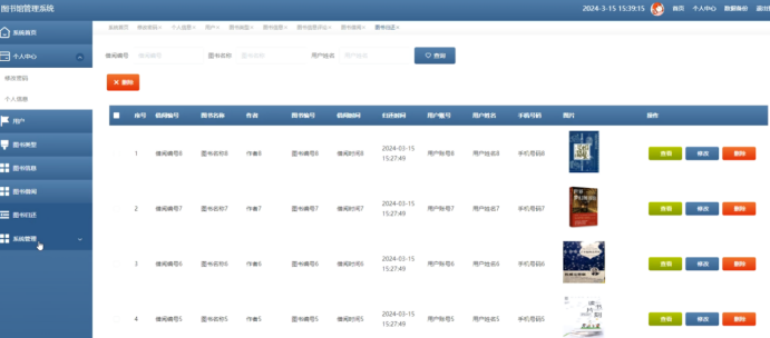
图书归还功能在视图层(view层)进行交互,比如点击“查询或删除”按钮或填写图书归还信息表单。这些图书归还信息动作被视图层捕获并作为请求发送给相应的控制器层(controller层)。控制器接收到这些请求后,调用服务层(service层)以执行相关的业务逻辑,例如验证输入数据的有效性和与数据库的交互。服务层处理完这些逻辑后,进一步与数据访问对象层(DAO层)交互,后者负责具体的数据操作如查看、修改或删除图书归还信息,并将操作结果返回给控制器。最终,控制器根据这些结果更新视图层,以便图书归还功能可以看到最新的信息或相应的操作反馈。如图5-12所示:

图5-12图书归还界面
源码无偿分享,文未领取
网硕互联帮助中心








评论前必须登录!
注册