计算机毕业设计springboot午托管理系统的设计与实现588oe817 (配套有源码 程序 mysql数据库 论文) 本套源码可以在文本联xi,先看具体系统功能演示视频领取,可分享源码参考。
城市化进程的不断加快,使得双职工家庭对于子女课后照护与学业辅导的需求日益迫切。传统的午托机构普遍依赖人工记录与纸质档案管理,不仅效率低下、信息滞后,还容易造成家校沟通不畅、管理成本居高不下等问题。与此同时,家长对托管服务的透明度、安全性与教育质量提出了更高要求,亟需一套数字化、智能化的管理工具来重构托管服务流程。在此背景下,利用现代信息技术构建一套高效、安全、易用的午托管理系统,成为提升托管机构运营水平、优化家校互动体验、推动行业规范化发展的必然选择。
本系统采用Java作为核心开发语言,以SpringBoot框架搭建后端服务,结合Vue.js构建前端交互界面,选用MySQL数据库进行数据持久化管理,遵循B/S架构设计思想,实现了前后端分离的开发模式。系统面向管理员、家长、教师、学生四类用户角色,涵盖以下完整功能模块:
基础信息管理模块:学生信息管理、家长信息管理、教师信息管理、用户信息管理;
托管服务管理模块:午托服务发布与管理、预约服务管理(含支付状态跟踪);
教学管理模块:午托课程设置、课程信息管理、课程报名管理、课程状态跟踪;
作业与成绩管理模块:课程作业布置、提交作业管理、批改作业管理、学生成绩登记与查询;
家校互动模块:家长沟通(含回复功能)、教学资源分享与下载;
考勤管理模块:学生考勤记录、出勤情况统计;
系统支撑模块:公告信息发布、公告信息分类管理、系统简介配置、关于我们配置、系统管理、个人中心、修改密码、我的收藏。
上述功能覆盖了托管机构日常运营的核心场景,从学员档案建立、服务预约缴费,到课程安排、作业布置与批改、成绩反馈,再到考勤追踪、家校沟通、资源分享,形成了完整的业务闭环。系统通过角色分级授权机制,确保不同用户群体能够在权限范围内高效协作,既保障了数据安全与隐私保护,又实现了信息的实时共享与透明流转,为托管机构的精细化管理和家长的安心托付提供了有力的技术支撑。
注:以上是纯课题毕业设计功能介绍,并非实际开发完成,最终开发完成的毕业设计程序以下面的的环境软件、功能图和界面为准。
系统所需要的环境软件:idea、eclipse+mysql5.7、8.0+Navicat+JDK1.8+tomcat7.0
系统功能分析
考虑到实际生活中在午托管理系统方面的需要以及对该系统认真的分析,将系统权限按进行划分。管理员登入使用本系统涉到的功能主要有学生、家长、教师、午托服务、预约服务、午托课程、家长沟通、课程作业、提交作业、批改作业、学生成绩、教学资源、课程信息、课程报名、学生考勤、课程状态、系统管理、用户信息等功能。管理员用例如图3-1所示。

图3-1 管理员用例图
家长登入使用本系统涉到的功能主要有个人中心、修改密码、预约服务、家长沟通、学生成绩、课程报名、课程状态、我的收藏等功能。家长用例如图3-2所示。

图3-2 家长用例图
教师登入使用本系统涉到的功能主要有午托课程、家长沟通、课程作业、提交作业、批改作业、学生成绩、教学资源、学生考勤、课程状态、用户信息等功能。教师用例如图3-3所示。

图3-3 教师用例图
学生登入使用本系统涉到的功能主要有课程作业、提交作业、批改作业、学生成绩、用户信息等功能。学生用例如图3-4所示。

图3-4 学生用例图
3.5系统流程分析
3.5.1登录流程
登录流程如图3-5所示:

图3-5 登录流程
3.5.2系统操作流程
系统操作流程如图3-6所示:

图3-6系统操作流程图
第四章 系统设计
4.1系统的框架设计
该体系结构将以MVC模型作为体系结构,其体系结构上将其划分为三个层次:表示级、服务级、数据库级。采用MVC模型的思路,实现了各个业务的分离,实现了多个功能的高内聚和低耦合。在代码编写中,对通用代码、相同逻辑代码进行精化和包装,以提升代码使用效率,并使代码逻辑更为清楚。
1.表示层:网页浏览器是展示层面的主体,使用者可以透过网页浏览进入该网页。利用Java技术在前端网页中的应用,通过Ajax技术来与后台的业务服务进行交互,以满足网页的局部动态改变。
2.逻辑层:当系统使用者在进入该体系之后,能够在该层呼叫该业务的业务函数界面。
3.数据库:该系统使用MySQL实现对数据的持久性管理,为了实现数据的标准化、简化和快速的存储,将会引进MybatisORM持久性架构。
4.2系统功能模块设计
午托管理系统在设计与实施时,采取了模块性的设计理念,把相似的系统的功能整合到一个模组中,以增强内部的功能,减少各组件之间的联系,从而达到减少相互影响的目的。系统总体功能结构如图4-1所示。

图1 系统总体功能结构图
4.3 数据库设计
4.3.1数据库概念设计
概念模型用于独立于指定的数据库管理系统对信息世界进行建模。方便将现实世界中的实际事物抽象出来,形成适合数据库管理系统的数据库模型。人们倾向于将现实世界抽象为信息世界,再将信息世界抽象为机器世界。也就是说,首先将现实世界中的目标抽象为一个独立于专用计算机软件和专用数据库管理系统的信息结构,而是一个数据模型,然后将实体模型在电子计算机上转化为一个适用于数据库管理系统的数据库系统。事实上,数据模型是介于现实世界和机器世界之间的一个层次。信息世界的基本要素包含实体和关联。
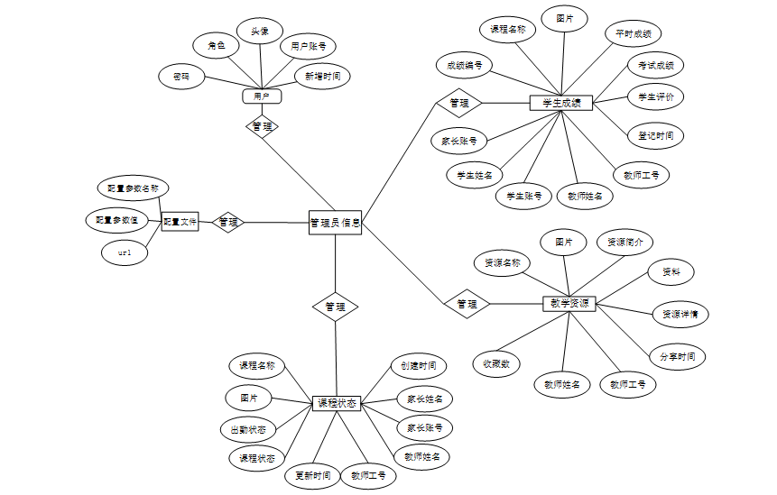
(1)E-R实体图(entity)
er实体(entity) 客观存在并可相互区别的事物称为实体。实体可以是实际的人、事或物,还可以是抽象化的概念或联络。在系统中将对“用户、学生成绩、教学资源、课程状态、配置文件”等几个主要的实体属性进行布局,系统主要er实体如图4-2所示。

图4-2系统主要er实体属性图
系统实现
5.1系统前台模块实现
5.1.1系统首页页面实现
当人们打开系统的网址后,首先看到的就是首页界面。在这里,人们能够看到午托管理系统的导航条,通过导航条进入各功能进行操作。系统首页界面如图5-1所示:

图5-1 系统首页界面
在注册流程中,用户在Vue前端填写必要信息(如用户名、密码等)并提交。前端将这些信息通过HTTP请求发送到Java后端。后端处理这些信息,检查用户名是否唯一,并将新用户数据存入MySQL数据库。完成后,后端向前端发送注册成功的确认,前端随后通知用户完成注册。这个过程实现了新用户的数据收集、验证和存储。系统注册页面如图5-2所示:

图5-2系统注册页面
午托服务:在午托服务页面的输入栏中输入服务名称进行查询,可以查看到午托服务详细信息,并预约等操作;午托服务页面如图5-3所示:

图5-3午托服务详细页面
教学资源:在教学资源页面的输入栏中输入资源名称进行查询,可以查看到教学资源详细信息,并下载等操作;教学资源页面如图5-3所示:

图5-4教学资源详细页面
5.1.2个人中心页面实现
个人中心:在个人中心页面可以对个人中心、修改密码、预约服务、家长沟通、学生成绩、课程报名、课程状态、我的收藏等进行操作,如图5-5所示:

图5-5个人中心界面
5.2后台模块实现
在登录流程中,用户首先在Vue前端界面输入用户名和密码。这些信息通过HTTP请求发送到Java后端。后端接收请求,通过与MySQL数据库交互验证用户凭证。如果认证成功,后端会返回给前端,允许用户访问系统。这个过程涵盖了从用户输入到系统验证和响应的全过程。如图5-7所示。

图5-7后台登录界面
5.2.1管理员模块实现
管理员进入主页面,主要功能包括对学生、家长、教师、午托服务、预约服务、午托课程、家长沟通、课程作业、提交作业、批改作业、学生成绩、教学资源、课程信息、课程报名、学生考勤、课程状态、系统管理、用户信息等进行操作。管理员主页面如图5-8所示:

图5-8 管理员主界面
学生功能在视图层(view层)进行交互,比如点击“搜索、新增或删除”按钮或填写学生表单。这些学生表单动作被视图层捕获并作为请求发送给相应的控制器层(controller层)。控制器接收到这些请求后,调用服务层(service层)以执行相关的业务逻辑,例如验证输入数据的有效性和与数据库的交互。服务层处理完这些逻辑后,进一步与数据访问对象层(DAO层)交互,后者负责具体的数据操作如详情、更改或移除学生信息,并将操作结果返回给控制器。最终,控制器根据这些结果更新视图层,以便学生功能可以看到最新的信息或相应的操作反馈。如图5-9所示:

图5-9学生界面
家长功能在视图层(view层)进行交互,比如点击“搜索、新增或删”按钮或填写家长表单。这些家长表单动作被视图层捕获并作为请求发送给相应的控制器层(controller层)。控制器接收到这些请求后,调用服务层(service层)以执行相关的业务逻辑,例如验证输入数据的有效性和与数据库的交互。服务层处理完这些逻辑后,进一步与数据访问对象层(DAO层)交互,后者负责具体的数据操作如详情、更改或移除家长信息,并将操作结果返回给控制器。最终,控制器根据这些结果更新视图层,以便家长功能可以看到最新的信息或相应的操作反馈。如图5-9所示:

图5-9家长界面
午托服务功能在视图层(view层)进行交互,比如点击“搜索、新增或删除”按钮或填写午托服务表单。这些午托服务表单动作被视图层捕获并作为请求发送给相应的控制器层(controller层)。控制器接收到这些请求后,调用服务层(service层)以执行相关的业务逻辑,例如验证输入数据的有效性和与数据库的交互。服务层处理完这些逻辑后,进一步与数据访问对象层(DAO层)交互,后者负责具体的数据操作如详情、更改或移除午托服务信息,并将操作结果返回给控制器。最终,控制器根据这些结果更新视图层,以便午托服务功能可以看到最新的信息或相应的操作反馈。如图5-9所示:

图5-9午托服务界面
5.2.2教师模块实现
教师进入系统可以对午托课程、家长沟通、课程作业、提交作业、批改作业、学生成绩、教学资源、学生考勤、课程状态、用户信息等功能进行操作。教师主页面如图5-18所示:

图5-18教师主界面
5.2.3学生模块实现
学生进入系统可以对课程作业、提交作业、批改作业、学生成绩、用户信息等功能进行操作。学生主页面如图5-18所示:

图5-18学生主界面
源码无偿分享,文未领取
网硕互联帮助中心







评论前必须登录!
注册