计算机毕业设计springboot旧物回收商城2lda5ciy (配套有源码 程序 mysql数据库 论文)
本套源码可以在文本联xi,先看具体系统功能演示视频领取,可分享源码参考。
随着消费主义的快速发展和人们环保意识的觉醒,大量尚可使用的旧物品被快速淘汰,造成资源浪费与环境负担。传统旧物处理方式效率低下、资源利用率不高,已无法满足现代社会对可持续发展的需求。在此背景下,构建一个系统化、规范化的在线旧物流通平台,成为推动循环经济发展的重要实践方向。互联网技术与电子商务的成熟,为这类平台提供了坚实的技术支撑,使其能够通过积分激励、在线交易等机制,有效促进闲置资源的再利用。
本系统采用SpringBoot作为后端开发框架,Vue作为前端框架,MySQL作为数据存储方案,基于B/S架构实现了一个完整的旧物回收与交易管理平台。系统核心功能模块包括:
用户管理模块:实现用户注册、登录、个人信息维护,以及用户积分账户的统一管理。
旧物分类管理模块:建立标准化的旧物品类体系,支持分类的增删改查与图片关联展示。
旧物信息管理模块:维护平台发布的旧物基础档案,包含物品名称、分类、图片、用途、发布日期及详细介绍。
旧物回收管理模块:用户提交回收申请,填写物品名称、分类、成色、数量、联系方式及地址;管理员对回收请求进行审核处理,支持状态流转与审核回复。
回收进度管理模块:记录回收单号、物品信息、回收时间、数量、进度状态及处理说明,实现回收全流程可视化追踪。
积分商品管理模块:搭建积分兑换商城,维护商品名称、分类、品牌、规格、库存数量、所需积分及详情信息。
兑换记录管理模块:记录用户积分兑换行为,包含兑换单号、商品信息、消耗积分、兑换日期、收货信息及处理状态。
积分奖励管理模块:建立积分激励机制,记录奖励名称、用户、积分值、奖励说明及发放日期,促进用户持续参与环保活动。
在线留言模块:提供用户与平台的沟通渠道,支持文字留言、图片上传及管理员回复功能。
公告信息管理模块:发布平台通知与环保资讯,支持分类管理、内容编辑及互动数据(点击、点赞、收藏)统计。
系统配置模块:涵盖轮播图管理、关于我们页面维护、系统参数配置等基础支撑功能。
收藏功能:允许用户收藏感兴趣的商品或公告,建立个人偏好清单。
这套功能体系覆盖了从旧物信息发布、回收申请、审核处理、进度追踪,到积分获取、商品兑换的全业务流程,同时辅以公告资讯、在线沟通等增值服务,形成了一个闭环的循环经济服务生态。各模块间数据高度关联,例如回收行为触发积分奖励,积分支撑商品兑换,兑换记录反哺用户画像,体现了以积分机制为核心的运营设计理念。
注:以上是纯课题毕业设计功能介绍,并非实际开发完成,最终开发完成的毕业设计程序以下面的的环境软件、功能图和界面为准。
系统所需要的环境软件:idea、eclipse+mysql5.7、8.0+Navicat+JDK1.8+tomcat7.0
系统分析
3.1可行性分析
3.1.1技术可行性
由于整个系统都是以网页形式呈现在使用者面前,因此必须要有一个安全的网络环境。本系统基于目前大学校园网络的快速发展与普及,为学生在有限的条件下,提供了便捷、快速的资源查询服务。采用java技术实现了用户与用户之间的动态互动, MySQL支持多种用户使用权限,满足了中、高数据需求。
因此,从技术上讲,本系统是可行的。
3.1.2经济可行性
现在计算机的性能有了很大的提高,而且它的平均售价已经很低了。从学校的经济情况和投资回报来看,通过比较硬件设施和运行费用,可以从更长期的角度来衡量。主要体现在:一是节省人力、物力;第二,减少人力资源管理中可能存在的错误;第三,全面提高了用户的工作效率;第四,方便个人查询、更改信息。
因而,本系统具有一定的经济性。
3.1.3操作可行性
该系统具有体积小、占地少、能耗低等特点。学校电脑和校园网络均能满足需求。该系统具有操作简便、直观、易于操作的特点。操作简单,快速,只要经过简单的训练,就能让管理者使用。
因此,该系统不仅在操作上可行,而且在实际应用中也是可行的。
3.2需求分析
在项目开发中,需求分析是进行项目设计和实施的先决条件也是基础。开发者应全面理解和全面分析,并按照使用者的要求,对其进行细致的工作,并具体说明需要完成的工作。在此阶段,系统如何完成工作是不重要的,你只需确认系统正在执行什么工作就可以了。
只要确定该工作是什么,就可以知道该系统是怎么工作的。旧物回收商城系统的用户是管理员和用户两个角色,为了满足现代社会对环保和节约的需要,将传统的纸质文档通过计算机输入计算机并以电子文档的方式显示出来。旧物回收商城系统要负责许多方面的工作,要建立一个简单、直观的查询渠道,并设定特定的存取权限,以保证旧物回收商城系统工作的顺畅和高效。要实现对用户的直接管理,便于用户的个人信息的集中存储与管理。
用户个人资料的查询和修改,将会对所有用户的个人资料进行增、删、改、查:第一,使用者输入使用者的用户名、密码,将会进行存在性与及耦合性检查,并于使用者登入系统时,进行身份验证,以避免因非使用者操作或其它违规行为而造成的非法登录行为;第二,进入该界面后,可以查询、更改自己的信息。
后台管理用户信息:第一、在网站的后台,管理员可以对用户的个人资料进行全面的管理,如增添、修改、删除、查询等。
系统的运行过程:通过对旧物回收商城管理体系的分析和对比,并结合实际情况提出了一些建议。
采用面向对象的思维方式,以符合实际的功能与性能要求,并进行了创新。为了提升旧物回收商城管理的信息化和友善性的旧物回收商城系统。
本文提出了一种基于面向对象的思想方法,以适应系统的实际功能与性能要求。为了使旧物回收商城管理更具自动化和亲和力,在对旧物回收商城系统进行简单的需求分析之后,将其分为两大功能模块,分别为管理员和用户。其用例如下:

图3-1 管理员用例图

图3-2 用户用例图
3.3系统流程的分析
3.3.1 登录流程
登录流程如图3-3所示:

图3-3登录流程
3.3.2系统操作流程
系统操作流程如图3-4所示:

图3-4系统操作流程图
第四章 系统设计
4.1总体功能设计
根据上文中对用户需求的一系列综合细致的分析,针对本旧物回收商城系统,得到一个如图4-1所示的宏观的总体功能结构图。

图4-1 系统功能结构图
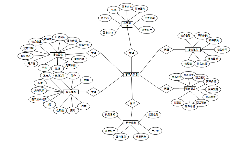
4.2 数据库E-R图设计
E-R图是由实体及其关系构成的图,通过E-R图可以清楚地描述系统涉及到的实体之间的相互关系。在系统中对一些主要的几个关键实体:将“积分奖励、公告信息、旧物回收、在线留言、旧物信息、积分商品”等作为实体,它们的局部E-R图,如图4-2所示:

图4-2局部E-R图
系统实现
5.1前台功能实现
5.1.1系统首页页面
当人们打开系统的网址后,首先看到的就是首页界面。在这里,人们能够看到系统的导航条,通过导航条导航进入各功能展示页面进行操作。系统首页界面如图5-1所示:

图5-1 系统首页界面
在注册流程中,用户在Vue前端填写必要信息(如用户名、密码等)并提交。前端将这些信息通过HTTP请求发送到Java后端。后端处理这些信息,检查用户名是否唯一,并将新用户数据存入MySQL数据库。完成后,后端向前端发送注册成功的确认,前端随后通知用户完成注册。这个过程实现了新用户的数据收集、验证和存储。系统注册页面如图5-2所示:

图5-2系统注册页面
旧物信息:在旧物信息页面的输入栏中输入物品名称、旧物分类、物品作用、发布日期、物品介绍进行查询,可以查看到旧物详细信息,并进行回收申请操作;旧物信息页面如图5-3所示:

图5-3旧物信息详细页面
5.1.2个人中心
个人中心:在个人中心页面可以对个人中心、修改密码、旧物回收、回收进度、积分奖励、兑换记录、我的收藏进行详细操作;如图5-4所示:

图5-4个人中心界面
5.2系统管理员模块实现
在登录流程中,用户首先在Vue前端界面输入用户名和密码。这些信息通过HTTP请求发送到Java后端。后端接收请求,通过与MySQL数据库交互验证用户凭证。如果认证成功,后端返回给前端,允许用户访问系统。这个过程涵盖了从用户输入到系统验证和响应的全过程。管理员登录界面图5-5所示。

图5-5管理员登录界面
管理员进入主页面,主要功能包括对系统首页、用户管理、旧物分类管理、旧物信息管理、积分商品管理、旧物回收管理、回收进度管理、积分奖励管理、兑换记录管理、在线留言、系统管理、个人中心等进行操作。管理员主页面如图5-6所示:

图5-6管理员主界面
用户功能在视图层(view层)进行交互,比如点击“查询、添加或删除”按钮或填写用户信息表单。这些用户表单动作被视图层捕获并作为请求发送给相应的控制器层(controller层)。控制器接收到这些请求后,调用服务层(service层)以执行相关的业务逻辑,例如验证输入数据的有效性和与数据库的交互。服务层处理完这些逻辑后,进一步与数据访问对象层(DAO层)交互,后者负责具体的数据操作如查看、修改、积分奖励或删除用户信息,并将操作结果返回给控制器。最终,控制器根据这些结果更新视图层,以便用户功能可以看到最新的信息或相应的操作反馈。用户界面如图5-7所示:

图5-7用户管理界面
旧物分类功能在视图层(view层)进行交互,比如点击“查询、添加或删除”按钮或填写旧物分类信息表单。这些旧物分类表单动作被视图层捕获并作为请求发送给相应的控制器层(controller层)。控制器接收到这些请求后,调用服务层(service层)以执行相关的业务逻辑,例如验证输入数据的有效性和与数据库的交互。服务层处理完这些逻辑后,进一步与数据访问对象层(DAO层)交互,后者负责具体的数据操作如查看、修改或删除旧物分类信息,并将操作结果返回给控制器。最终,控制器根据这些结果更新视图层,以便旧物分类功能可以看到最新的信息或相应的操作反馈。旧物分类界面如图5-8所示:

图5-8旧物分类管理界面
旧物信息功能在视图层(view层)进行交互,比如点击“查询、添加或删除”按钮或填写旧物信息表单。这些旧物信息表单动作被视图层捕获并作为请求发送给相应的控制器层(controller层)。控制器接收到这些请求后,调用服务层(service层)以执行相关的业务逻辑,例如验证输入数据的有效性和与数据库的交互。服务层处理完这些逻辑后,进一步与数据访问对象层(DAO层)交互,后者负责具体的数据操作如查看、修改或删除旧物信息,并将操作结果返回给控制器。最终,控制器根据这些结果更新视图层,以便旧物信息功能可以看到最新的信息或相应的操作反馈。旧物信息界面如图5-9所示:

图5-9旧物信息管理界面
积分商品功能在视图层(view层)进行交互,比如点击“查询、添加或删除”按钮或填写积分商品信息表单。这些积分商品表单动作被视图层捕获并作为请求发送给相应的控制器层(controller层)。控制器接收到这些请求后,调用服务层(service层)以执行相关的业务逻辑,例如验证输入数据的有效性和与数据库的交互。服务层处理完这些逻辑后,进一步与数据访问对象层(DAO层)交互,后者负责具体的数据操作如查看、修改或删除积分商品信息,并将操作结果返回给控制器。最终,控制器根据这些结果更新视图层,以便积分商品功能可以看到最新的信息或相应的操作反馈。积分商品界面如图5-10所示:

图5-10积分商品管理界面
旧物回收功能在视图层(view层)进行交互,比如点击“查询、删除或审核”按钮或填写旧物回收信息表单。这些旧物回收表单动作被视图层捕获并作为请求发送给相应的控制器层(controller层)。控制器接收到这些请求后,调用服务层(service层)以执行相关的业务逻辑,例如验证输入数据的有效性和与数据库的交互。服务层处理完这些逻辑后,进一步与数据访问对象层(DAO层)交互,后者负责具体的数据操作如查看、修改、回收受理或删除旧物回收信息,并将操作结果返回给控制器。最终,控制器根据这些结果更新视图层,以便旧物回收功能可以看到最新的信息或相应的操作反馈。旧物回收界面如图5-11所示:

图5-11旧物回收管理界面
回收进度功能在视图层(view层)进行交互,比如点击“查询或删除”按钮或填写回收进度信息表单。这些回收进度表单动作被视图层捕获并作为请求发送给相应的控制器层(controller层)。控制器接收到这些请求后,调用服务层(service层)以执行相关的业务逻辑,例如验证输入数据的有效性和与数据库的交互。服务层处理完这些逻辑后,进一步与数据访问对象层(DAO层)交互,后者负责具体的数据操作如查看、修改或删除回收进度信息,并将操作结果返回给控制器。最终,控制器根据这些结果更新视图层,以便回收进度功能可以看到最新的信息或相应的操作反馈。回收进度界面如图5-12所示:

图5-12回收进度管理界面
积分奖励功能在视图层(view层)进行交互,比如点击“查询或删除”按钮或填写积分奖励信息表单。这些积分奖励表单动作被视图层捕获并作为请求发送给相应的控制器层(controller层)。控制器接收到这些请求后,调用服务层(service层)以执行相关的业务逻辑,例如验证输入数据的有效性和与数据库的交互。服务层处理完这些逻辑后,进一步与数据访问对象层(DAO层)交互,后者负责具体的数据操作如查看、修改或删除积分奖励信息,并将操作结果返回给控制器。最终,控制器根据这些结果更新视图层,以便积分奖励功能可以看到最新的信息或相应的操作反馈。积分奖励界面如图5-13所示:

图5-13积分奖励管理界面
系统管理,公告信息分类功能在视图层(view层)进行交互,比如点击“查询、添加或删除”按钮或填写公告信息分类信息表单。这些公告信息分类表单动作被视图层捕获并作为请求发送给相应的控制器层(controller层)。控制器接收到这些请求后,调用服务层(service层)以执行相关的业务逻辑,例如验证输入数据的有效性和与数据库的交互。服务层处理完这些逻辑后,进一步与数据访问对象层(DAO层)交互,后者负责具体的数据操作如查看、修改或删除公告信息分类信息,并将操作结果返回给控制器。最终,控制器根据这些结果更新视图层,以便公告信息分类功能可以看到最新的信息或相应的操作反馈。还可以对关于我们、轮播图管理、公告信息进行相应操作;公告信息分类界面如图5-14所示:

图5-14系统管理界面
源码无偿分享,文未领取
网硕互联帮助中心







评论前必须登录!
注册