摘 要
随着互联网技术的迅速发展和电子商务的广泛应用,消费者对在线购物的需求不断提升,尤其在计算机配件领域,市场竞争愈发激烈。因此,本研究旨在引入信息化技术设计并实现一套高效简便且功能齐全的计算机配件销售平台,以提升用户体验,优化商家管理,实现精准营销。该系统采用Spring Boot框架结合Java语言进行后端开发,利用HTML、CSS和JavaScript等JSP技术构建前端界面,以MySQL数据库作为数据存储核心,并运用RESTful API实现前后端分离的架构。系统主要面向注册用户、商家用户和管理员三大角色,实现了包括公共管理、用户管理、资讯管理、商城管理以及数据统计等核心功能,基本满足整个计算机配件销售、购物及配送等业务流程,有效提升管理效率和服务质量。最终经过功能验证和性能测试,确保系统在实际应用中的可行性和高效性。本系统的实施,不仅能够有效整合并管理用户、商品与订单信息,满足用户购物的便捷性和商家的管理需求,提高商城管理的便捷性与效率,还提供了实时的数据分析,为决策运营提升提供了支持。同时能够为计算机配件领域的电子商务发展提供技术支持,并为类似销售平台的开发及优化提供了参考,具有良好的实践意义和推广价值。
关键词:计算机配件销售平台;JSP;Spring Boot;电子商务
ABSTRACT
With the rapid development of Internet technology and the wide application of e-commerce, consumers' demand for online shopping is constantly increasing, especially in the field of computer accessories, the market competition is becoming increasingly fierce. Therefore, this study aims to introduce information technology to design and implement an efficient, simple, and fully functional computer accessory sales platform, in order to enhance user experience, optimize merchant management, and achieve precise marketing. The system adopts the Spring Boot framework combined with Java language for backend development, uses JSP technologies such as HTML, CSS, and JavaScript to build the front-end interface, uses MySQL database as the data storage core, and implements a front-end and back-end separation architecture using RESTful API. The system mainly targets three major roles: registered users, merchant users, and administrators, and implements core functions including public management, user management, information management, mall management, and data statistics. It basically meets the entire business process of computer accessory sales, shopping, and distribution, effectively improving management efficiency and service quality. After functional verification and performance testing, the feasibility and efficiency of the system in practical applications are ensured. The implementation of this system not only effectively integrates and manages user, product, and order information, meets the convenience of user shopping and the management needs of merchants, improves the convenience and efficiency of mall management, but also provides real-time data analysis to support decision-making and operational improvement. At the same time, it can provide technical support for the development of e-commerce in the field of computer accessories, and provide reference for the development and optimization of similar sales platforms, with good practical significance and promotion value.
Key Words:Keywords: Computer Accessory Sales Platform; Jsp;Spring Boot;E-commerce
目 录
1 引 言
1.1 开发背景
1.2 开发意义
1.3 国内外研究现状
1.3.1 国内研究现状
1.3.2 国外研究现状
1.4 主要研究内容
2 相关技术介绍
2.1 SpringBoot框架
2.2 MySQL数据库
2.3 Java语言
2.4 JSP技术
3 系统分析
3.1 可行性分析
3.1.1 技术可行性
3.1.2 经济可行性
3.1.3 操作可行性
3.2 系统功能需求
3.2.1 注册用户主要功能
3.2.2 商家用户主要功能
3.2.3 管理员主要功能
3.3 非功能性需求分析
3.4 系统用户用例分析
3.4.1 注册用户用例图
3.4.2 商家用户用例图
3.4.3 管理员用例图
4 系统设计
4.1 系统设计原则
4.2 功能模块设计
4.3 系统流程设计
4.3.1 系统操作流程图
4.3.2 系统登录流程图
4.3.3 用户注册流程图
4.4 数据库设计
4.4.1 概念结构设计
4.4.2 逻辑结构设计
4.4.3 物理结构设计
5 系统实现
5.1 注册用户主要功能实现
5.1.1 用户注册模块
5.1.2 用户登录模块
5.1.3 首页模块
5.1.4 配件商城模块
5.1.5 商城管理模块
5.1.6 个人中心模块
5.2 商家用户主要功能实现
5.2.1 主页模块
5.2.2 商城管理模块
5.3 管理员主要功能实现
5.3.1 主页模块
5.3.2 公共管理模块
5.3.3 用户管理模块
5.3.4 商城管理模块
6 系统测试
6.1 测试目的
6.2 测试用例
6.3 测试结果
结 论
参考文献
致 谢
附 录
1 引 言
1.1开发背景
近年来,随着个人计算机的普及,计算机配件市场呈现出快速增长的趋势。消费者对配件的性能、品牌和价格等方面的要求越来越高,传统的线下销售模式已经无法满足用户的多样化需求。同时,电子商务的迅猛发展,消费者购物方式的转变,越来越多的人选择在线购物,让在线购物成为主流趋势。尤其在计算机配件领域,消费者寻求便捷的购买方式和丰富的产品选择,同时商家也希望通过线上渠道拓展市场、提高利润。因此,构建一个功能齐全且用户友好的计算机配件销售平台显得尤为重要。此外,信息技术的进步,SpringBoot和JSP等技术框架越来越成熟,能为该平台的构建提供强有力的技术支持。
1.2开发意义
基于JSP的计算机配件销售平台的研发,可以借助信息化手段提升计算机配件销售管理水平,为行业的发展提供新的解决方案,更好地满足快速增长的在线消费需求,具有重要的实践价值和应用前景。通过构建计算机配件销售平台,能够为商家和消费者提供了便利的在线交易渠道,推动了计算机配件电子商务的进一步发展。本平台通过简洁的界面和便捷的功能设计,能够提高用户的购物体验,同时实现个性化推荐,使消费者能够快速找到所需的配件,提升购买的满意度。而商家用户则可以通过平台能够高效地管理商品、订单及促销活动,提高了响应速度与管理效率,同时增强商家竞争力,进而帮助商家在竞争激烈的市场中保持优势。实现数据驱动决策,系统提供了全面的数据统计与分析功能,可以帮助商家和管理员进行科学决策,从而优化运营管理。本研究的成功实现不仅可以填补了现有市场对计算机配件销售的平台需求,推动计算机配件销售市场的电子化和数字化转型,还有助于促进中小销售企业的线上发展,丰富信息技术在电子商务领域的研究与应用,并为相关研究领域和类似销售系统的进一步探索提供了理论基础和应用实例。
1.3国内外研究现状
1.3.1国内研究现状
在国内,随着信息技术和互联网技术的迅猛发展,关于电商平台的研究逐渐增多。国内研究主要集中在电子商务平台的技术架构与系统实现上。如2024年,王培培在《基于SpringBoot的网上商城管理系统设计与实现》的研究中提出利用SpringBoot技术开发了一套网上商城管理系统,实现了商品管理、订单生成及地址管理等功能,显著提高了商家运营效率并降低了成本。然而,系统功能相对基础,智能化推荐和个性化服务不足[1]。该研究注重实用性与易用性,适用于中小型电商平台的需求,为计算机配件销售平台的开发提供了基础框架,但在功能扩展和技术深度上仍有提升空间。田松涛和段元梅于2022年在《基于SpringBoot的线上商城平台设计》的研究中提出了一套针对乡镇平民商店的线上商城解决方案,采用SpringBoot和Vue技术,实现了用户个人中心、购物车、商品管理、订单管理等功能,并支持商铺内容管理、角色管理和权限管理。测试结果表明,系统运行稳定,能为乡镇商户提供高效服务[2]。
同时,国内研究者注重用户体验的提升,使用用户行为分析技术,提出了个性化推荐系统的构建,帮助提升转化率。如唐双林在2023年发表的《基于Vue和SpringBoot架构的智能推荐农产品团购销售系统》文中提出了一种基于权重非负矩阵分解的协同过滤算法,结合社区团购模式,为农产品电商提供了新思路,优化了农产品推荐准确率和物流成本问题,但在用户行为数据的深度挖掘方面仍有提升空间[3]。而2022年,任建新,王一鸣及李鑫等人在《基于Java Web的智慧商城购物系统设计》的研究中设计了一套基于Java Web技术的智慧商城系统。系统采用B/S模式,整合了Struts、Hibernate和Spring框架,使用Mahout推荐引擎实现了商品智能推荐功能,为电商平台的模块化开发和推荐算法的实现提供了参考[4]。
此外,黄伟在《基于关联规则挖掘的计算机配件销售的应用研究》中通过对Apriori算法的改进,提出了针对计算机配件销售的多维数据分析模型,显著提升了销售策略的有效性,但其对实时动态数据的处理能力尚待加强[5]。2020年,吴奕和吴亮在《基于Web的计算机配件营销信息系统的设计与实现》的研究中提出了一套基于Web的计算机配件营销系统,采用MyEclipse开发工具,数据库选用MySQL,使用JAVA技术和Tomcat服务器构建。研究强调了系统的可读性、实用性和易维护性,为计算机配件行业提供了信息化管理方案,但需进一步提升智能化服务水平[6]。总体来看,国内研究注重实际应用,结合具体行业需求进行系统开发,但在智能化、个性化推荐和大数据实时分析方面仍需进一步探索。
1.3.2国外研究现状
国外的研究普遍关注于电商平台创新与商业模型的多样性。许多成功的电商平台通过构建用户社区和分享机制来增强客户忠诚度。如亚马逊通过“用户评价”和“亚马逊问答”,开展了顾客社区建设。消费者能够在平台上评价产品、提出问题,形成良好的互动氛围,这不仅提高了平台内商品的透明度,也增强了消费者的购买信心。国外对电商平台的研究还关注于技术创新及其对用户交互体验的影响。比如,Wang Shaoying等人在2022年发表的《Construction of an Online Shopping Platform Based on DApp》研究中提出利用区块链技术构建去中心化的购物应用(DApp),旨在解决信息不对称问题,提高交易透明度和消费者信任度。虽然这项技术具有较高的创新性,但其实现成本和技术复杂度较高,限制了其大规模商业应用[7]。同时2021年,Yingchao Wang等人在《Design of Hybrid Recommendation Algorithm in Online Shopping System》的研究中提出了一种混合推荐算法,结合了内容推荐和协同过滤的优势,旨在提高推荐准确性。研究指出,单一算法在多样性和数据稀疏性方面存在缺陷,而混合算法能够弥补这些不足,为用户提供更优质的服务[8]。该研究为电商推荐系统提供了创新思路,但需进一步优化算法性能以适应实际应用需求。
综上所述,国内外研究在电商平台的设计与实现上各有侧重,从技术架构、用户体验到市场需求分析,各方面的研究推动了电商平台的不断进化。国内研究注重结合具体行业需求,强调实用性与高效性,在传统电商系统的基础上逐步引入智能化推荐和数据挖掘技术,但整体技术水平仍需提升,特别是在个性化服务和实时数据分析方面存在不足。而国外研究则更倾向于前沿技术的应用,如区块链和混合推荐算法,注重解决信息不对称和推荐精度问题,但技术成本和实施难度较高。未来,随着技术的不断进步,电商平台的研究将更聚焦于智能化、个性化与生态系统的构建,为消费者带来更优质的服务。
1.4主要研究内容
本研究主要围绕如何引入信息化技术研发一套高效智能的计算机配件销售平台展开。在设计与实现计算机配件销售平台时,通过调研与访谈,收集用户及管理员的需求,以明确系统功能模块,设计出符合用户需求的系统架构和界面。该系统后端采用了Java作为编程语言,并利用了SpringBoot框架,使得复杂的业务逻辑和数据操作得以高效完成。与此同时,系统的数据存储和管理通过MySQL数据库实现。结合HTML、CSS和JavaScript等JSP技术构建前端用户界面,具有响应式数据绑定和组件化的特点,能够有效地提升用户体验和开发效率。在开发工具的选取上,使用了IDEA,它的强大功能和易用性使得编程工作更为高效;而Navicat作为数据库管理工具,使得数据库操作更为方便和快捷。这样的技术选择,确保了管理系统的开发流程既高效又稳定。本系统主要面对注册用户、商家用户和管理员三大对象,实现了包括注册登录、主页(数据统计)、公共管理、用户管理、资讯管理、商城管理(配件商城、分类列表、订单列表、订单配送、优惠券、订单售后)等多个关键功能模块,基本满足整个计算机配件销售销售、购物、配送及售后管理等业务流程,能够有效支持计算机配件销售管理,提升管理效率和用户体验。最终通过功能测试和用户反馈,进行系统性能和用户体验的优化,确保系统的稳定性和可用性。
2 相关技术介绍
2.1SpringBoot框架
SpringBoot是Spring家族中的一个重要成员,它简化了Spring应用的初始搭建和开发过程[9]。通过提供一系列默认配置和自动装配机制,SpringBoot使得开发者能够更快地构建出生产级别的Spring应用。它支持多种开发工具和框架,如Maven、Gradle等,并且可以与多种数据库和缓存技术无缝集成。SpringBoot的简洁性和高效性使其成为开发企业级应用的首选框架之一[10]。在本次毕业设计中,SpringBoot框架为计算机配件销售平台的后端开发提供了强大的支持。
2.2MySQL数据库
MySQL是一款开源的关系型数据库管理系统,它以其高性能、高可靠性和易用性而著称。MySQL支持多种存储引擎,如InnoDB、MyISAM等,能够满足不同应用场景的需求[11]。它提供了丰富的SQL语法和函数,使得开发者能够方便地进行数据查询、更新和删除操作。MySQL还支持事务处理、索引优化和复制等高级功能,为数据的完整性和安全性提供了有力保障[12]。在本次毕业设计中,MySQL数据库作为计算机配件销售平台的数据存储核心,承担着存储和管理各类系统重要数据的任务。而且通过合理的数据库设计和优化,确保了系统的数据访问效率和数据安全性。
2.3Java语言
JAVA是一种广泛使用的编程语言,具有跨平台、面向对象、安全性高等特点。JAVA语言提供了丰富的类库和API,使得开发者能够轻松地进行网络编程、数据库操作、图形界面开发等任务[13]。JAVA还支持多线程编程和分布式计算,为开发高性能和可扩展的应用提供了有力支持。所以本次毕设选择了JAVA作为计算机配件销售平台的开发语言[14]。通过利用JAVA的面向对象特性和丰富的类库资源,成功实现了系统的各个功能模块,并保证了系统的稳定性和可扩展性。而且JAVA的跨平台特性也使得此次毕业设计能够在不同的操作系统和硬件平台上运行,为用户提供了更加便捷的使用体验。
2.4JSP技术
JavaServer Pages(JSP)是一种基于Java的网页开发技术,通过将Java代码嵌入HTML页面实现动态网页内容生成。它作为Servlet技术的一种扩展,简化了网页设计并支持自定义标签库,增强了可读性和维护性[15]。JSP在处理客户端请求时,首先将页面编译为Servlet,然后执行并返回动态与静态内容的组合,广泛应用于电商网站、内容管理系统和企业应用等场景。其跨平台兼容性和良好的Java生态集成使其在Web开发中得到广泛应用。
3 系统分析
3.1可行性分析
3.1.1技术可行性
基于Spring Boot框架开发计算机配件销售平台具有显著优势。Spring Boot以其简洁的配置、高效的性能以及强大的集成能力,为快速构建稳定、可扩展的Web应用提供了坚实基础。结合MySQL数据库的高效存储与检索能力,以及Java语言的广泛应用与成熟生态,系统能够实现复杂的数据处理与业务逻辑。此外,前端采用JSP技术,可确保用户界面的流畅与互动性,技术实现路径清晰可行。
3.1.2经济可行性
该系统开发成本相对较低,主要投入在于人力与硬件资源。Spring Boot、JSP及MySQL均为开源技术,无需额外购买软件许可,降低了开发成本。如果系统上线可通过提供便捷、高效的计算机配件销售及购物服务,可吸引大量用户,进而通过广告、增值服务等方式实现盈利,具有良好的经济回报预期。此外,系统维护成本适中,便于长期运营与迭代升级。
3.1.3操作可行性
系统界面简洁友好,操作流程简单,用户无需复杂培训即可上手。系统功能模块化设计操作简便,便于用户快速完成操作。且系统支持多角色协同操作,管理员和用户登录系统后均可根据权限进行相应操作,有效提升管理效率和用户体验。
3.2系统功能需求
本计算机配件销售平台根据使用者划分,主要包含注册用户、商家用户和管理员三大角色,每个角色对应的主要功能说明如下所示:
3.2.1注册用户主要功能
(1)注册登录:提供用户前台注册功能,收集基本信息(如用户名、密码、联系方式等),实现用户登录,验证用户名和密码,并提供“忘记密码”功能。
(2)首页:提供系统信息概览、系统搜索功能和系统功能导航等功能,包括展示轮播图、最新信息、喜好推荐(根据协同过滤算法优先推荐用户购买过的同类型商品)等内容。
(3)通知公告:展示最新的通知公告信息,如系统维护、关于我们、联系方式、网站介绍、最新公告等。
(4)新闻资讯:提供与计算机相关的最新新闻、文章和市场动态,提供搜索功能,支持资讯搜索和热门文章推荐,可点赞、收藏新闻资讯信息,发表评论。
(5)配件商城:主要展示配件商城的商品信息,提供搜索功能,注册用户可浏览配件商城详情内容,可收藏配件商城信息,发表评论,进行评分操作,支持热门推荐、今日推荐等(优先推荐购买过的商品内容),实现立即购买、加入购物车、领取优惠券、积分兑换等操作。
(6)商城管理:主要提供包括我的购物车、我的订单、我的地址、我的优惠券等商城管理子功能,实现增改删查等基础管理操作,包括管理和购买购物车商品;确认订单信息,支付订单,发起售后申请;添加地址信息;查看优惠券信息等。
(7)我的账户:提供个人账户管理功能,个人资料信息编辑功能,注册用户可以查看和修改个人信息,更新密码等。
(8)个人中心:为注册用户提供包括个人首页、配送列表、收藏、评论管理等子功能管理模块,注册用户可根据自己的需求实现相应管理操作。具体包括,注册用户可查看自己的基本信息等;可跟踪订单配送情况,进行确认签收;管理收藏的感兴趣的信息;管控已发表的评论内容等。
3.2.2商家用户主要功能
(1)注册登录:提供后台注册登录功能,商家用户注册信息需经管理员审核通过才可成功登录系统后台,实现管理操作,支持对个人信息和密码的管控。
(2)主页:主页界面主要显示系统后台信息概览及自己的数据统计信息(如商品销售金额、商品销售数量等统计图表)。
(3)商城管理:商家用户可管理自己的商城信息,提供包括配件商城、分类列表、订单列表、订单配送、优惠券、订单售后等商城管理子功能,包括发布、下架配件商城商品,对配件商城进行分类;负责处理订单,更新配送信息,跟踪订单配送和签收情况,负责审核售后申请;支持添加发布优惠券(只适用于自己的商品)。
3.2.3管理员主要功能
(1)登录:管理员账号信息直接在系统生成,管理员可以通过后台登录界面登录系统后台,对系统进行日常管理和维护,支持对个人信息和密码的管控。
(2)主页:主页界面主要显示系统后台信息概览及系统数据统计信息(如商品销售金额、商品销售数量等统计图表)。
(3)公共管理:管理员可管理轮播图和通知公告等系统公共信息,支持上传、更新轮播图内容,可添加图片链接信息,实现发布和编辑通知公告信息操作,提供搜索和删除功能。
(4)用户管理:管理员可管理所有用户信息,包括对注册用户、商家用户和管理员等用户信息增改删查操作,支持审核、封禁、权限设置等操作。
(5)资讯管理:管理员可管理包括新闻资讯和资讯分类等信息,提供搜索功能,实现增改删查操作,可发布、编辑和删除新闻资讯,并对资讯进行分类,管控新闻资讯评论内容。
(6)商城管理:管理员可管理所有的商城信息,提供包括配件商城、分类列表、订单列表、订单配送、优惠券、订单售后等商城管理子功能,包括发布、下架配件商城商品,对配件商城进行分类,允许处理订单,跟踪订单配送和签收情况,可确认订单售后状况,支持添加发布优惠券(适用于商城所有商品)。
3.3非功能性需求分析
在基于SpringBoot的计算机配件销售平台的设计中,非功能性需求分析是也是很重要的。它主要关注系统除了基本功能外的其他特性,如性能、安全性、易用性、可维护性等,这些特性对于确保系统的稳定运行和用户满意度至关重要。
性能:系统需要能够处理高并发请求,确保在多个用户同时操作时仍能保持稳定运行。
安全性:系统必须采取严格的措施来保护敏感数据,如用户信息、交易数据等,防止数据泄露和非法访问。
易用性:系界面友好直观,操作流程简化,提升用户体验。
可维护性:代码结构清晰,文档完备,便于后续开发与问题排查。
3.4系统用户用例分析
3.4.1注册用户用例图
在计算机配件销售平台中注册用户包含注册登录、首页、通知公告、新闻资讯、配件商城、商城管理、我的账户、个人中心等功能。注册用户用例图如下所示:

图3.1 注册用户用例图
3.4.2商家用户用例图
计算机配件销售平台中商家用户拥有注册登录、主页、商城管理等功能。商家用户用例图如下所示:

图3.2 商家用户用例图
3.4.3管理员用例图
计算机配件销售平台中管理员则集成了登录、主页、公共管理、用户管理、资讯管理、商城管理等功能。管理员用例图如下所示:

图3.3 管理员用例图
4 系统设计
4.1系统设计原则
在设计基于SpringBoot的计算机配件销售平台时,主要遵循以下系统设计原则:
单一职责原则(SRP):每个模块或组件应只负责单一的功能,减少模块之间的耦合,方便后期的维护和扩展。
分层架构:系统采用分层架构设计,将表现层、业务逻辑层和数据访问层分开,实现功能模块的分离与复用。
可扩展性:设计时考虑未来可能的功能扩展,确保系统结构能够灵活应对需求的变化。
用户体验优先:系统设计考虑用户的使用习惯与操作便利性,通过简洁明了的界面和流畅的交互,提高用户体验。
4.2功能模块设计
整个计算机配件销售平台是由多个功能模块组合而成的,根据用户需求分析,本系统主要可以划分为注册用户模块、商家用户模块和管理员模块三大部分。各模块又可细分为不同的子功能设计,实现多角色协作,负责不同的职能,每个角色对应的功能模块如图所示。

图4.1 系统功能结构图
4.3系统流程设计
4.3.1系统操作流程图
用户打开浏览器,输入系统的网址,访问应用程序的系统界面。用户在首页可选择进行注册或登录。如果用户已注册,可直接进入登录页面;如果未注册,则可选择注册。登录后,用户可进入系统功能界面,根据提示可实现各项操作。系统操作流程图如下图所示。

图4.2 系统操作流程图
4.3.2系统登录流程图
当用户进入登录页面,输入用户名和密码等信息,此时系统将进行基本的输入验证,确认用户名和密码不为空,点击“登录”按钮提交登录请求后,系统将进一步研究用户名和密码是否匹配,验证成功则可成功登录,跳转至用户主界面;反之,提示错误返回登录界面。登录流程图如下图所示。

图4.3 登录流程图
4.3.3用户注册流程图
用户点击“注册”按钮,系统跳转至注册页面,用户需填写并提交必要的注册信息(如用户名、密码、邮箱、电话号码等),系统将对注册信息验证,确保必填字段不为空,密码符合复杂度要求等,并检查用户名和邮箱是否已被使用,系统验证无误后,将提示用户注册成功。用户注册流程图如下图所示。

图4.4 注册流程图
4.4数据库设计
4.4.1概念结构设计
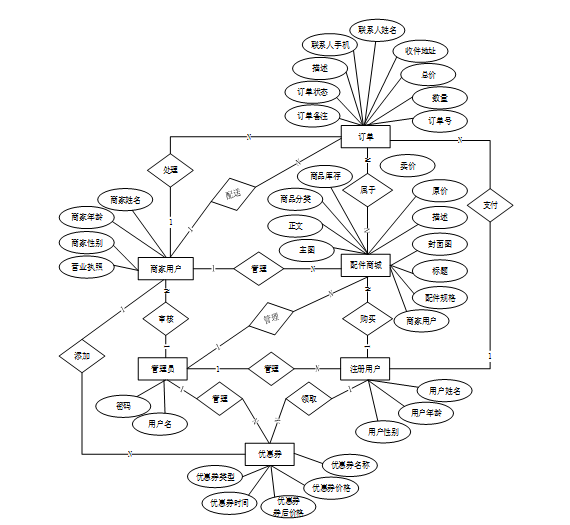
借助系统总体E-R图可以使其他用户快速轻松地了解系统的功能以及他们之间的关系。根据计算机配件销售平台各个实体和属性的分析结果,本计算机配件销售平台总体E-R实体关系图如下所示。

图4.5 系统总体ER图
4.4.2逻辑结构设计
注册用户(注册用户ID,用户姓名,用户年龄,用户性别,审核状态,用户ID)
商家用户(商家用户ID,商家姓名,商家年龄,商家性别,营业执照,审核状态,用户ID)
配件商城(配件商城ID,商家用户,配件规格,收藏数,评论数,支付状态,标题,封面图,描述,原价,卖价,商品库存,商品分类,正文,主图1,主图2,主图3,主图4,主图5,积分)
订单(订单ID,订单号,商品ID,商品标题,商品图片,价格,原价,数量,总价,规格,商品分类,联系人姓名,联系人邮箱,联系人手机,收件地址,邮政编码,买家ID,商家ID,创建时间,订单状态,订单备注,发货状态,折扣,积分)
优惠券(优惠券ID,优惠券用户ID,优惠券用户,优惠券名称,优惠券价格,优惠券券后价格,优惠券时间,优惠券类型)
物流配送(物流配送ID,订单号,商品名称,购买数量,交易总额,发货日期,配送订单,普通用户,收货地址,配送状态,签收状态,智能推荐,联系人名字,商家id)
4.4.3物理结构设计
通过上一小节计算机配件销售平台中总E-R关系图上得出一共需要创建很多个数据表。在此主要罗列几个主要的数据库表结构设计。下面介绍了一些根据各类别主要数据库表的设计结构以及基本功能建立数据库表。
表4.1 registered_user(注册用户)
|
编号 |
字段名 |
类型 |
长度 |
是否非空 |
是否主键 |
注释 |
|
1 |
registered_user_id |
int |
是 |
是 |
注册用户ID |
|
|
2 |
user_name |
varchar |
64 |
否 |
否 |
用户姓名 |
|
3 |
user_age |
double |
否 |
否 |
用户年龄 |
|
|
4 |
user_gender |
varchar |
64 |
否 |
否 |
用户性别 |
|
5 |
examine_state |
varchar |
16 |
是 |
否 |
审核状态 |
|
6 |
user_id |
int |
是 |
否 |
用户ID |
表4.2 business_user(商家用户)
|
编号 |
字段名 |
类型 |
长度 |
是否非空 |
是否主键 |
注释 |
|
1 |
business_user_id |
int |
是 |
是 |
商家用户ID |
|
|
2 |
merchant_name |
varchar |
64 |
否 |
否 |
商家姓名 |
|
3 |
merchant_age |
double |
否 |
否 |
商家年龄 |
|
|
4 |
merchant_gender |
varchar |
64 |
否 |
否 |
商家性别 |
|
5 |
business_license |
varchar |
255 |
否 |
否 |
营业执照 |
|
6 |
examine_state |
varchar |
16 |
是 |
否 |
审核状态 |
|
7 |
user_id |
int |
是 |
否 |
用户ID |
表4.3 accessories_mall(配件商城)
|
编号 |
字段名 |
类型 |
长度 |
是否非空 |
是否主键 |
注释 |
|
1 |
accessories_mall_id |
int |
是 |
是 |
配件商城ID |
|
|
2 |
business_user |
int |
否 |
否 |
商家用户 |
|
|
3 |
accessories_specifications |
varchar |
64 |
否 |
否 |
配件规格 |
|
4 |
collect_len |
int |
是 |
否 |
收藏数 |
|
|
5 |
comment_len |
int |
是 |
否 |
评论数 |
|
|
6 |
pay_state |
varchar |
16 |
是 |
否 |
支付状态 |
|
7 |
cart_title |
varchar |
125 |
否 |
否 |
标题 |
|
8 |
cart_img |
text |
65535 |
否 |
否 |
封面图 |
|
9 |
cart_description |
varchar |
255 |
否 |
否 |
描述 |
|
10 |
cart_price_ago |
double |
是 |
否 |
原价 |
|
|
11 |
cart_price |
double |
是 |
否 |
卖价 |
|
|
12 |
cart_inventory |
int |
是 |
否 |
商品库存 |
|
|
13 |
cart_type |
varchar |
64 |
是 |
否 |
商品分类 |
|
14 |
cart_content |
longtext |
4294967295 |
否 |
否 |
正文 |
|
15 |
cart_img_1 |
text |
65535 |
否 |
否 |
主图1 |
|
16 |
cart_img_2 |
text |
65535 |
否 |
否 |
主图2 |
|
17 |
cart_img_3 |
text |
65535 |
否 |
否 |
主图3 |
|
18 |
cart_img_4 |
text |
65535 |
否 |
否 |
主图4 |
|
19 |
cart_img_5 |
text |
65535 |
否 |
否 |
主图5 |
|
20 |
cart_integral |
int |
否 |
否 |
积分 |
表4.4 order(订单)
|
编号 |
字段名 |
类型 |
长度 |
是否非空 |
是否主键 |
注释 |
|
1 |
order_id |
int |
是 |
是 |
订单ID |
|
|
2 |
order_number |
varchar |
64 |
否 |
否 |
订单号 |
|
3 |
goods_id |
mediumint |
是 |
是 |
商品ID |
|
|
4 |
title |
varchar |
255 |
否 |
否 |
商品标题 |
|
5 |
img |
varchar |
255 |
否 |
否 |
商品图片 |
|
6 |
price |
double |
是 |
否 |
价格 |
|
|
7 |
price_ago |
double |
是 |
否 |
原价 |
|
|
8 |
num |
int |
是 |
否 |
数量 |
|
|
9 |
price_count |
double |
是 |
否 |
总价 |
|
|
10 |
norms |
varchar |
255 |
否 |
否 |
规格 |
|
11 |
type |
varchar |
64 |
是 |
否 |
商品分类 |
|
12 |
contact_name |
varchar |
32 |
否 |
否 |
联系人姓名 |
|
13 |
contact_email |
varchar |
125 |
否 |
否 |
联系人邮箱 |
|
14 |
contact_phone |
varchar |
11 |
否 |
否 |
联系人手机 |
|
15 |
contact_address |
varchar |
255 |
否 |
否 |
收件地址 |
|
16 |
postal_code |
varchar |
9 |
否 |
否 |
邮政编码 |
|
17 |
user_id |
int |
是 |
否 |
买家ID |
|
|
18 |
merchant_id |
mediumint |
是 |
否 |
商家ID |
|
|
19 |
create_time |
timestamp |
是 |
否 |
创建时间 |
|
|
20 |
state |
varchar |
16 |
是 |
否 |
订单状态:待付款,待发货,待签收,已签收,待退款,已退款,已拒绝,已完成 |
|
21 |
remark |
text |
65535 |
否 |
否 |
订单备注 |
|
22 |
delivery_state |
varchar |
16 |
否 |
否 |
发货状态:未配送,已配送 |
|
23 |
vip_discount |
double |
否 |
否 |
折扣 |
|
|
24 |
integral |
int |
否 |
否 |
积分 |
|
|
25 |
buy_type |
tinyint |
否 |
否 |
1 全额购买,2 积分兑换 |
表4.5 coupon(优惠券)
|
编号 |
字段名 |
类型 |
长度 |
是否非空 |
是否主键 |
注释 |
|
1 |
coupon_id |
int |
是 |
是 |
优惠券ID |
|
|
2 |
coupon_user_id |
int |
否 |
否 |
优惠券用户ID |
|
|
3 |
coupon_user_auth |
varchar |
255 |
否 |
否 |
优惠券用户 |
|
4 |
coupon_name |
varchar |
255 |
否 |
否 |
优惠券名称 |
|
5 |
coupon_price |
int |
否 |
否 |
优惠券价格 |
|
|
6 |
coupon_price1 |
int |
否 |
否 |
优惠券券后价格 |
|
|
7 |
coupon_time |
varchar |
255 |
否 |
否 |
优惠券时间 |
|
8 |
coupon_type |
varchar |
255 |
否 |
否 |
优惠券类型 |
表4.6 logistics_delivery(物流配送)
|
编号 |
字段名 |
类型 |
长度 |
是否非空 |
是否主键 |
注释 |
|
1 |
logistics_delivery_id |
int |
是 |
是 |
物流配送ID |
|
|
2 |
order_number |
varchar |
64 |
否 |
否 |
订单号 |
|
3 |
product_name |
varchar |
64 |
否 |
否 |
商品名称 |
|
4 |
purchase_quantity |
varchar |
64 |
否 |
否 |
购买数量 |
|
5 |
total_transaction_amount |
double |
否 |
否 |
交易总额 |
|
|
6 |
the_date_of_issuance |
date |
否 |
否 |
发货日期 |
|
|
7 |
delivery_number |
varchar |
30 |
否 |
否 |
配送订单 |
|
8 |
ordinary_users |
int |
否 |
否 |
普通用户 |
|
|
9 |
shipping_address |
varchar |
64 |
否 |
否 |
收货地址 |
|
10 |
delivery_status |
varchar |
64 |
否 |
否 |
配送状态 |
|
11 |
signing_status |
varchar |
64 |
否 |
否 |
签收状态 |
|
12 |
recommend |
int |
是 |
否 |
智能推荐 |
|
|
13 |
contact_name |
varchar |
255 |
否 |
否 |
联系人名字 |
|
14 |
merchant_id |
int |
否 |
否 |
商家id |
5 系统实现
5.1注册用户主要功能实现
5.1.1用户注册模块
注册用户点击注册,进入注册页面,填写好账号、密码、确认密码、昵称、邮箱、身份:注册用户、用户姓名、用户性别、用户电话等字段值,点击下方注册按钮,提示注册成功后,系统将自动跳转回到登录页面。注册界面如下图所示。

图5.1 注册界面
5.1.2用户登录模块
用户点击“登录”按钮,输入用户名、密码、验证码登录系统,登录时前端会自动校验用户名与密码以及该用户是否审核通过,审核通过的用户输入正确登录成功,输入错误会有提示信息。登录界面如下图所示。

图5.2 登录界面
5.1.3首页模块
首页模块主要提供系统信息概览、系统搜索功能和系统功能导航等功能,包括展示轮播图、最新信息、喜好推荐(根据协同过滤算法优先推荐用户购买过的同类型商品)等内容。界面如下图所示。

图5.3 首页界面
5.1.4配件商城模块
配件商城模块主要展示配件商城的商品信息,提供搜索功能,注册用户可浏览配件商城详情内容,可收藏配件商城信息,发表评论,进行评分操作,支持热门推荐、今日推荐等(优先推荐购买过的商品内容),实现立即购买、加入购物车、领取优惠券、积分兑换等操作。界面如下图所示。

图5.4 配件商城界面
5.1.5商城管理模块
商城管理模块主要提供包括我的购物车、我的订单、我的地址、我的优惠券等商城管理子功能,实现增改删查等基础管理操作,包括管理和购买购物车商品;确认订单信息,支付订单,发起售后申请;添加地址信息;查看优惠券信息等。界面如下图所示。

图5.5 商城管理界面
5.1.6个人中心模块
个人中心模块主要为注册用户提供包括个人首页、配送列表、收藏、评论管理等子功能管理模块,注册用户可根据自己的需求实现相应管理操作。具体包括,注册用户可查看自己的基本信息等;可跟踪订单配送情况,进行确认签收;管理收藏的感兴趣的信息;管控已发表的评论内容等。界面如下图所示。

图5.6 个人中心界面
5.2商家用户主要功能实现
5.2.1主页模块
主页界面主要显示系统后台信息概览及商家自己的数据统计信息(如商品销售金额、商品销售数量等统计图表)。界面如下图所示。

图5.7 主页界面
5.2.2商城管理模块
商家用户可管理自己的商城信息,提供包括配件商城、分类列表、订单列表、订单配送、优惠券、订单售后等商城管理子功能,包括发布、下架配件商城商品,对配件商城进行分类;负责处理订单,更新配送信息,跟踪订单配送和签收情况,负责审核售后申请;支持添加发布优惠券(只适用于自己的商品)。
例如,在配件商城子功能模块中,商家用户可查看自己的配件商城信息,提供搜索功能,实现上下架商品操作,支持查看商品信息,支持查看和管控评论内容;界面如下图所示。

图5.8 配件商城添加界面
例如,在订单列表子功能中,商家用户可查看自己的订单信息,提供搜索功能,支持配送操作,负责更新配送信息。界面如下图所示。

图5.9 订单列表界面
在订单售后子功能中,商家用户可查阅接收到的订单售后信息,负责审核注册用户提交的订单售后请求。界面如下图所示。

图5.10 订单售后审核界面
5.3管理员主要功能实现
5.3.1主页模块
主页界面主要显示系统后台信息概览及系统数据统计信息(如商品销售金额、商品销售数量等统计图表)界面如下图所示。

图5.11 主页界面
5.3.2公共管理模块
管理员可管理轮播图和通知公告等系统公共信息,支持上传、更新轮播图内容,可添加图片链接信息,实现发布和编辑通知公告信息操作,提供搜索和删除功能。界面如下图所示。

图5.12 公共管理界面图
5.3.3用户管理模块
管理员可管理所有用户信息,包括对注册用户、商家用户和管理员等用户信息增改删查操作,支持审核、封禁、权限设置等操作。界面如下图所示。

图5.13 用户管理界面图
5.3.4商城管理模块
管理员可管理所有的商城信息,提供包括配件商城、分类列表、订单列表、订单配送、优惠券、订单售后等商城管理子功能,包括发布、下架配件商城商品,对配件商城进行分类,允许处理订单,跟踪订单配送和签收情况,可确认订单售后状况,支持添加发布优惠券(适用于商城所有商品)。界面如下图所示。

图5.14 商城管理界面图
6 系统测试
6.1测试目的
在这个产品被投入使用前,首先需要进行试用,这是重要的环节。考虑到某个部分的开发没有缺陷情况下,把各种模块拼接,也有一定概率就存在矛盾。这就好比每个人都很独特,但聚在一起就显得杂乱无章,需要保证有默契的配合。对于测试,要看它的各项内容是否契合的原则[10]。若与最初定下的标准有一定程度上的出入,那么就需要做出一些调整,让最终的大方向朝着目标前进。
测试是为了发现在开发的程序中所存在的问题,测试这一工作是非常艰巨的,而又是非常困难的,这一部分在程序的设计中占有很大比例,可以说一个程序的开发工作量要是占据了百分至六十,那么剩下的百分之四十必然是测试这一部分,甚至更高。
6.2测试用例
用户注册功能测试用例如下表所示。
表6.1 用户注册功能测试表
|
测试编号 |
测试描述 |
预期结果 |
测试方法 |
测试结果 |
|
TC_01 |
正常用户注册 |
用户注册成功,跳转至登录页面 |
输入所有必填项并提交 |
符合预期 |
|
TC_02 |
注册时用户名已存在 |
提示“用户名已被注册” |
输入已存在的用户名 |
符合预期 |
|
TC_03 |
注册时邮箱格式错误 |
提示“邮箱格式不正确” |
输入错误格式的邮箱 |
符合预期 |
|
TC_04 |
必填项未填写 |
提示“请填写所有必填信息” |
不填写必要信息 |
符合预期 |
用户登录功能测试用例如下表所示。
表6.2 用户登录功能测试表
|
测试编号 |
测试描述 |
预期结果 |
测试方法 |
测试结果 |
|
TC_01 |
正常用户登录 |
用户成功登录,进入用户首页 |
输入有效的用户名和密码 |
符合预期 |
|
TC_02 |
输入错误密码进行登录 |
提示“用户名或密码错误” |
输入有效用户名,错误密码 |
符合预期 |
|
TC_03 |
输入未注册的用户名登录 |
提示“用户不存在” |
输入未注册的用户名 |
符合预期 |
|
TC_04 |
密码为空时登录 |
提示“请填写密码” |
仅输入用户名 |
符合预期 |
配件商城管理功能测试用例如下表所示。
表6.3 配件商城管理功能测试表
|
测试编号 |
测试描述 |
预期结果 |
测试方法 |
测试结果 |
|
TC_01 |
查看配件商城列表 |
成功显示所有配件商城内容 |
进入配件商城管理页面 |
符合预期 |
|
TC_02 |
商家用户添加新配件商城内容 |
成功添加配件商城内容并提示“信息已添加” |
进入配件商城添加界面,输入配件商城并提交 |
符合预期 |
|
TC_03 |
搜索特定配件商城内容 |
成功显示符合条件的配件商城内容 |
输入配件商城名称进行搜索 |
符合预期 |
|
TC_04 |
删除配件商城内容 |
成功删除配件商城,并提示“信息已删除” |
选择配件商城内容并执行删除操作 |
符合预期 |
|
TC_05 |
编辑配件商城内容 |
成功编辑配件商城内容并提示“修改成功” |
进入详情页界面,修改某一配件商城内容并提交 |
符合预期 |
订单管理功能测试用例如下表所示。
表6.4 订单管理功能测试表
|
测试编号 |
测试描述 |
预期结果 |
测试方法 |
测试结果 |
|
TC_01 |
查看订单列表 |
成功显示所有订单信息 |
进入订单管理页面 |
符合预期 |
|
TC_02 |
注册用户添加新订单信息 |
成功添加订单信息并提示“订单已创建” |
进入订单添加界面,输入订单信息并提交 |
符合预期 |
|
TC_03 |
搜索特定订单信息 |
成功显示符合条件的订单信息 |
输入订单名称进行搜索 |
符合预期 |
|
TC_04 |
删除订单信息 |
成功删除订单信息,并提示“信息已删除” |
选择订单并执行删除操作 |
符合预期 |
|
TC_05 |
编辑订单信息 |
成功编辑订单并提示“修改成功” |
进入详情页界面,修改某一订单信息并提交 |
符合预期 |
订单配送管理功能测试用例如下表所示。
表6.5 订单配送管理功能测试表
|
测试编号 |
测试描述 |
预期结果 |
测试方法 |
测试结果 |
|
TC_01 |
查看订单配送列表 |
成功显示所有订单优惠券 |
进入订单配送管理页面 |
符合预期 |
|
TC_02 |
注册用户添加新订单配送 |
成功添加订单优惠券并提示“信息已添加” |
进入订单配送添加界面,输入订单优惠券并提交 |
符合预期 |
|
TC_03 |
搜索特定订单配送 |
成功显示符合条件的订单优惠券 |
输入订单配送名称进行搜索 |
符合预期 |
|
TC_04 |
删除订单配送 |
成功删除订单优惠券,并提示“信息已删除” |
选择订单配送并执行删除操作 |
符合预期 |
|
TC_05 |
编辑订单配送 |
成功编辑订单配送并提示“修改成功” |
进入详情页界面,修改某一订单优惠券并提交 |
符合预期 |
优惠券管理功能测试用例如下表所示。
表6.6 优惠券管理功能测试表
|
测试编号 |
测试描述 |
预期结果 |
测试方法 |
测试结果 |
|
TC_01 |
查看优惠券列表 |
成功显示所有优惠券内容 |
进入优惠券管理页面 |
符合预期 |
|
TC_02 |
商家用户添加新优惠券内容 |
成功添加优惠券并提示“信息已添加” |
进入优惠券添加界面,输入优惠券内容并提交 |
符合预期 |
|
TC_03 |
搜索特定优惠券内容 |
成功显示符合条件的优惠券内容 |
输入优惠券名称进行搜索 |
符合预期 |
|
TC_04 |
删除优惠券内容 |
成功删除优惠券内容,并提示“信息已删除” |
选择优惠券并执行删除操作 |
符合预期 |
|
TC_05 |
编辑优惠券内容 |
成功编辑优惠券并提示“修改成功” |
进入详情页界面,修改某一优惠券内容并提交 |
符合预期 |
订单售后管理功能测试用例如下表所示。
表6.7 订单售后管理功能测试表
|
测试编号 |
测试描述 |
预期结果 |
测试方法 |
测试结果 |
|
TC_01 |
查看订单售后列表 |
成功显示所有订单售后信息 |
进入订单售后管理页面 |
符合预期 |
|
TC_02 |
注册用户添加新订单售后信息 |
成功添加订单售后信息并提示“信息已添加” |
进入订单售后添加界面,输入订单售后信息并提交 |
符合预期 |
|
TC_03 |
搜索特定订单售后信息 |
成功显示符合条件的订单售后信息 |
输入订单售后名称进行搜索 |
符合预期 |
|
TC_04 |
删除订单售后信息 |
成功删除订单售后信息,并提示“信息已删除” |
选择订单售后并执行删除操作 |
符合预期 |
|
TC_05 |
编辑订单售后信息 |
成功编辑订单售后并提示“修改成功” |
进入详情页界面,修改某一订单售后信息并提交 |
符合预期 |
|
TC_06 |
商家用户审核订单售后信息 |
成功审核订单售后并提示“审核成功” |
点击“审核”订单优惠券订单售后,更新审核状态并提交 |
符合预期 |
6.3测试结果
在本次测试中主要对用户注册、用户登录、配件商城管理、订单管理、订单配送管理、优惠券管理、订单售后管理等模块业务流程操作,进行测试分析并编写测试用例。经过严格的测试,各测试用例都已通过,能够保证本次设计且已实现的功能能够正常运行,操作简单流畅,性能良好,能够满足管理业务需求,同时确保相关数据库的信息也同样正确无误,实现了本论文开始时所作要求和期望。
结 论
本计算机配件销售平台毕业设计项目已成功落下帷幕,这一成果不仅是对开发者技术实力与业务理解能力的全面展现,也是对传统计算机配件销售行业数字化转型的一次积极探索。
本次毕业设计充分利用了Spring Boot框架的灵活性与高效性,通过模块化设计与微服务架构,实现了商城信息的全面管理、精准搜索与便捷下单支付、配送及售后等功能。系统界面友好直观,操作流程简洁明了,为用户提供了极佳的使用体验。同时,通过深入挖掘用户需求与市场趋势,系统不仅满足了用户的实际需求,还通过数据分析与可视化展示等功能,为管理者的市场洞察与决策支持提供了有力工具。通过对数据库索引、缓存机制等精心优化,系统性能得到了显著提升,确保了高并发场景下的稳定运行。而且通过实施严格的数据加密策略、访问控制机制及日志审计功能,系统有效防范了数据泄露与非法访问等安全风险。
总的来说,通过本次研究,成功基于Spring Boot搭建了一套功能齐全且操作简便的计算机配件销售平台,实现了丰富的功能并取得了一定的成果。在未来的发展中,将继续优化系统功能和用户体验。例如,可以建立健全用户反馈与评价机制,实时收集和分析用户意见,不断优化平台功能与用户体验。同时随着移动设备普及,未来可以开发移动端应用,确保用户可以随时随地访问平台,提高购物灵活性。此外,可以引入人工智能和大数据分析等技术,进一步提高系统的个性化和智能化,不断提升系统的性能和稳定性,为计算机配件销售平台的长期发展和用户需求提供更好的服务和支持。
参考文献
致 谢
在完成本次 Spring Boot 计算机配件销售平台毕业设计的过程中,我收获了诸多宝贵的经验,也感受到了成长的喜悦,也深刻体会到理论与实践相结合的重要性。在这里我特别感谢我毕设的导师。在整个毕设过程中老师不但给我指明方向也给予我专业的指导,给了我很大的帮助也让我在探索中不断突破自我不断提升我的专业能力,更让我学会了如何以科学的方法解决问题。
我也感谢学校为我提供了一个良好的学习环境和丰富的资源支持。让我得以接触到前沿的技术知识和开发工具,为毕业设计的顺利开展奠定了坚实基础。在开发过程中,我遇到了许多技术难题,但通过查阅大量文献资料和反复实践,我逐渐找到了解决方法。这一过程不仅锻炼了我的自主学习能力,也让我深刻体会到知识的力量。
最后我要感谢我的家人和亲朋们。在我为毕业设计忙碌的日子里,他们始终给予我无条件的支持和鼓励。他们的理解让我能够在紧张的学习中保持良好的心态,专注于项目的每一个细节。这份毕业设计是我大注册用户活的完美收官,也是我人生旅程中的一个重要里程碑。我将带着这份成长和感恩,继续在未来的道路上努力前行。
网硕互联帮助中心





评论前必须登录!
注册