springboot社区环保管家管理系统的设计与实现
摘要
社区环保管家管理系统基于SpringBoot框架开发,旨在为居民用户和管理员提供便捷、高效的环保服务与管理平台。系统分为居民端和管理端两部分,居民端以用户体验为核心,提供注册登录、首页资讯浏览、环保任务领取、积分兑换、活动报名等功能模块,并支持环保数据记录和环境监测信息提交,帮助居民全面参与环保实践。同时,居民可通过个人中心管理个人信息、收藏、评论及历史记录,提升使用便捷性。管理端则注重高效管理,管理员可对用户信息、环保任务、积分商城、活动安排、知识库等内容进行增删改查操作,并通过审核机制确保信息的准确性和规范性。此外,系统还提供了轮播图管理、网站公告发布和资源管理等功能,便于管理员实时更新动态内容,保障信息传递的及时性。
在技术实现上,系统采用SpringBoot框架构建后端服务,结合MySQL数据库存储数据,利用RESTful API实现前后端分离架构,确保系统的高效性和扩展性。前端通过现代化的UI框架实现了直观友好的用户界面,提升了用户的操作体验。系统通过验证码验证和密码加密技术保障账户安全,同时采用权限控制机制区分居民用户和管理员的操作范围,确保数据的安全性和功能的合理性。在实际应用中,该系统不仅能够有效促进居民参与环保活动,还能帮助管理员高效完成信息管理和任务审核工作,为社区环保工作的数字化转型提供了强有力的技术支持。
关键词:社区环保;环保管家;Spring Boot;
Abstract
Community environmental butler management system is developed based on SpringBoot framework, aiming to provide convenient and efficient environmental protection service and management platform for resident users and administrators. The system is divided into two parts: the resident side and the management side. The resident side takes user experience as the core, providing functional modules such as registration and login, homepage information browsing, environmental protection task collection, point exchange, activity registration, etc., and supporting environmental protection data recording and environmental monitoring information submission to help residents fully participate in environmental protection practices. At the same time, residents can manage their personal information, favorites, comments and history through the Personal Center to improve the ease of use. The management side pays attention to efficient management, administrators can add, delete, modify and check user information, environmental protection tasks, points mall, activity arrangements, knowledge base and other content, and ensure the accuracy and standardization of information through the audit mechanism. In addition, the system also provides rotation chart management, website announcement and resource management functions, which is convenient for administrators to update dynamic content in real time and ensure the timeliness of information transmission.
In terms of technical implementation, the system uses SpringBoot framework to build back-end services, combined with MySQL database to store data, and uses RESTful apis to achieve back-end separation architecture to ensure the efficiency and scalability of the system. The front-end realizes the intuitive and friendly user interface through the modern UI framework, and improves the user's operating experience. The system ensures account security through verification code verification and password encryption technology, and uses permission control mechanism to distinguish the operation scope of resident users and administrators to ensure data security and functional rationality. In practical application, the system can not only effectively promote residents to participate in environmental protection activities, but also help administrators efficiently complete information management and task audit work, and provide strong technical support for the digital transformation of community environmental protection work.
Key words:Community environmental protection; Environmental butler; Spring Boot;
目 录
摘要
Abstract
1 绪论
1.1 课题背景及意义
1.1.1 选题背景
1.1.2 选题目的意义
1.2 国内外研究现状
1.3 本章小结
2 系统分析
2.1 可行性分析
2.1.1 技术可行性分析
2.1.2 经济可行性分析
2.1.3 操作可行性分析
2.2 功能需求分析
2.3 系统用例分析
2.4 系统性能需求分析
2.5 本章小结
3 系统设计
3.1 功能结构模块
3.2 系统功能设计
3.2.1注册时序图
3.2.2登录时序图
3.2.3管理员修改用户信息时序图
3.2.4管理员管理系统信息时序图
3.3 数据库设计和分析
3.3.1 系统实体图
3.3.3 数据库表结构设计
3.4 本章小结
4 系统功能实现
4.1 开发技术及平台介绍
(1)Java语言
(2) MySQL数据库
(3) Vue框架
(4)Springboot框架
4.2 居民用户功能模块实现
4.2.1用户注册
4.2.2用户登录
4.2.3环保资讯
4.2.4环保任务
4.2.5积分商城
4.2.6环保活动
4.2.7环保知识库
4.2.8个人中心
4.3管理员功能实现模块
4.3.1环保任务管理
4.3.2领取任务管理
4.3.3积分商城管理
4.3.4环保活动管理
4.3.5环保知识库管理
4.3.6环保数据管理
4.3.7系统管理
4.3.8资源管理
4.3 本章小结
5 系统测试
5.1 系统测试环境
5.2 测试内容
5.3测试结论
5.3 本章小结
6 总结与展望
6.1 总结
6.2 展望
参考文献
致谢
1 绪论
1.1 课题背景及意义
1.1.1 选题背景
随着全球环境问题的日益严峻,社区层面的环保行动成为改善环境质量、促进可持续发展的重要环节。然而,在实际操作中,由于信息传播不畅、居民参与度不高以及管理效率低下等问题,导致环保工作难以有效开展[1]。因此,构建一个能够整合各类环保资源、提高居民参与积极性并优化管理流程的系统显得尤为重要。基于SpringBoot框架开发的社区环保管家管理系统正是为了满足这一需求而设计,旨在通过信息化手段提升社区环保工作的效率和效果[2]。
在全球范围内,“双碳”目标的提出对环保工作提出了新的要求,特别是在社区层面如何有效实施环保措施成为了研究热点。社区作为社会的基本单元,其环保工作的成效直接关系到整体环境质量的改善。为此,需要探索适应新时代需求的“环保管家”模式,以应对新挑战,推动绿色生活方式的普及[3]。本项目正是在这种背景下提出的,试图通过技术创新为社区环保提供更加科学、高效的解决方案。
1.1.2 选题目的意义
选择设计与实现社区环保管家管理系统的目的在于解决当前社区环保活动中信息不对称、居民参与度不高以及管理效率低下等问题。通过构建一个集成化的平台,系统能够有效地将环保资讯、任务、活动及知识整合在一起,提供给居民用户一站式的服务体验。这不仅便于居民获取环保信息、参与环保实践,还能激发公众的环保意识和行动力,促进绿色生活方式的普及。此外,针对管理员而言,系统的建立旨在简化日常管理工作流程,通过数字化手段提高工作效率,确保各类环保数据和活动信息的准确性和及时性。
从社会价值来看,社区环保管家管理系统的实施对于推动环境保护工作具有重要意义。首先,它有助于增强社区居民的环保意识和责任感,通过实际参与各种环保任务和活动,让环保理念深入人心。其次,该系统可以作为桥梁,连接政府、企业和社会组织等多方力量,共同致力于社区环境的改善和可持续发展目标的实现。最后,从技术层面来说,基于SpringBoot框架开发的系统展现了现代信息技术在环保领域的应用潜力,为其他类似项目的开展提供了参考案例和技术支持。这种集环保教育、实践参与和信息化管理于一体的创新模式,对提升全社会的环保水平具有积极的推动作用。
1.2 国内外研究现状
在国内,关于环保管家服务的研究逐渐增多,学者们从不同角度探讨了其存在的问题及改进建议。例如,康晶晶等人指出当前环保管家服务存在服务质量参差不齐、缺乏标准化等问题,并提出了相应的改进建议[4]。同时,高文皓等人的研究表明,虽然环保管家服务模式在我国已取得一定进展,但仍需进一步创新和完善以适应不断变化的市场需求[5]。此外,赵一冰通过对“村改居”社区居民环保意识提升的研究,强调了政策介入和社会组织在促进社区环保行动中的重要作用[6]。
国际上,环保社会组织在社区管理工作中的作用也受到了广泛关注。贾林光在其研究中强调了环保社会组织在提升社区环境治理水平方面的重要性,并呼吁加强这些组织与政府间的合作[7]。江欢通过对慈善社会组织参与社区治理实践的研究,揭示了社会组织在促进社区环境卫生治理方面的潜力[8]。欧家辉则提出,“多社联动”模式能够有效促进社区环境卫生治理,通过整合多方资源实现更好的治理效果[9]。
近年来,越来越多的研究开始关注信息技术在环保领域的应用。杨梦婷在其研究中详细分析了环保管家信息系统的需求,并进行了功能设计,展示了信息技术在提升环保工作效率方面的巨大潜力[10]。同样地,杨慧轸探讨了智能化技术在园区环保管理中的应用及其带来的效益,进一步证明了现代信息技术对于环境保护工作的积极影响。罗维和李保庆还特别指出了环保教育与计算机软件开发相结合的重要性,特别是在培养环保领域专业人才方面[11],这为环保管家系统的开发提供了新的视角和理论支持。
1.3 本章小结
本章总结了社区环保管家管理系统的选题背景及其重要意义,并回顾了国内外在该领域的研究现状。通过分析现有研究成果,明确了未来研究的方向和重点。
2 系统分析
2.1 可行性分析
2.1.1 技术可行性分析
从技术可行性角度来看,所选技术能够充分满足当前应用需求。B/S架构具有良好的跨平台特性,借助浏览器端渲染与服务器端处理,能够实现不同操作系统和设备上的无缝访问。SpringBoot框架基于成熟的Spring生态,自动配置机制降低了开发与部署的复杂度,支持高效开发和微服务架构的实现。Vue.js作为前端技术,其响应式数据绑定和虚拟DOM优化使得大规模应用的构建与维护更加高效。MySQL数据库在数据存储、查询优化方面具有强大能力,其ACID事务特性与高并发支持能够保证数据一致性与系统稳定性,且广泛应用于多种行业,具备可扩展性和高效性。
2.1.2 经济可行性分析
经济可行性在此仅代表平台的运维成本,开发成本不在此考虑。
目前该模式下的相关系统的数量日益增多,信息管理系统的平民化、普及化使用户人数呈上升趋势,当用户人数庞大了,运维成本可以由广告费进行填补,包括开发成本。
所以经济可行性没有问题。
2.1.3 操作可行性分析
从操作可行性角度,所有选用的技术都有良好的文档支持和广泛的开发社区。B/S架构的实施依赖于常见的Web技术,技术栈成熟,操作流程规范,适合企业级应用的快速部署与运维。SpringBoot框架简化了Spring应用的配置与开发,集成了嵌入式Web服务器,使得开发者能够快速启动项目,减少了对开发环境和部署环境的依赖。Vue.js以组件化、响应式的设计思想,极大提升了前端开发的效率与代码复用性,操作简便。MySQL数据库提供了易于管理的用户界面,操作界面直观,支持多种操作系统,适合日常的数据库管理和维护工作。
2.2 功能需求分析
功能需求分析是对系统所需功能进行详细描述的过程,明确系统的目标、功能模块及其相互关系。通过功能需求分析,确保系统设计能够满足实际需求,且具有良好的可用性、可维护性和扩展性,为后续的系统开发和测试提供明确的指导和依据。
(1)注册登录:社区环保管家管理系统为居民用户提供了一个便捷的注册与登录平台。用户首先通过填写基本信息完成注册,之后使用用户名和密码进行登录,同时系统会通过验证码确保账户安全。完成登录后,用户即可访问丰富的环保信息和服务功能,享受便捷的环保服务体验。
(2)首页:首页提供了一个直观的界面,展示最新的环保资讯和活动。用户可以在这里浏览各类环保信息、参与环保任务,并通过积分商城兑换奖励。首页还设有搜索功能,方便用户快速查找所需信息和服务。
(3)网站公告:社区环保管家管理系统的居民用户可以在网站公告页面查看最新的通知和重要信息。这里会定期发布关于系统更新、活动安排以及环保政策的最新动态,帮助用户及时了解相关资讯。用户还可以通过页面上的导航轻松访问关于我们、联系方式和网站介绍等其他重要信息。
(4)环保资讯:环保资讯页面为居民用户提供了一个丰富的信息平台。用户可以在这里浏览最新的环保新闻、活动报道和政策动态,通过图文并茂的形式了解各类环保知识和实践案例。页面还设有搜索和筛选功能,帮助用户快速找到感兴趣的内容。同时可对资讯文章进行点赞、收藏和评论。
(5)环保任务:环保任务页面为居民用户提供了一个参与环保活动的平台。用户可以在这里浏览和选择各种类型的环保任务,查看任务详情是可点击“领取”按钮领取环保任务,领取时系统会显示任务名称、任务类型、领取时间和奖励积分等详细信息,确保用户清晰了解任务要求和奖励机制。同时可对环保任务进行点赞、收藏和评论。
(6)积分商城:积分商城为居民用户提供了一个丰富的奖励兑换平台。用户在积分商城选择心仪商品后,可以在兑换页面确认商品信息、所需积分和兑换时间,轻松完成兑换流程。
(7)环保活动:环保活动页面展示了丰富的线上线下活动,居民用户可以在这里浏览并参与各类环保实践和教育活动。在报名页面,用户可以详细填写个人信息、选择活动名称和时间,轻松完成报名流程,积极参与到环保行动中。同时可对环保活动进行点赞、收藏和评论。
(8)环保知识库:环保知识库为居民用户提供了一个全面的环保信息平台。用户可以在这里通过主题名称和知识类型搜索,轻松找到各类环保知识、科普文章和视频,提升环保意识和实践能力。同时可对环保知识进行点赞、收藏和评论。
(9)我的账户:用户可以在个人账户中查看并管理自己的个人信息。包括个人资料、修改密码等 。
(10)个人中心:个人中心包含多个功能模块,如个人首页、领取任务、兑换信息、报名活动、环保数据、环境监测、收藏和评论管理。
领取任务:用户点击可查看领取任务审核详情。
兑换信息:用户点击可查看兑换信息审核详情。
报名活动:用户点击可查看报名活动审核详情。
环保数据:点击进入“环保数据”页面可添加数据信息,包括注册用户、居民姓名、联系电话、投放次数、投放时间、环保详情。
环境监测:点击进入“环境监测”页面可添加监测信息,包括居民用户、居民姓名、联系电话、监测名称、监测编号、监测类型、监测时间、监测信息和监测详情。
收藏:用户点击可查看历史收藏信息。
评论管理:用户点击可查看历史评论信息。
(1)登录:管理员账号密码由系统生成,可使用账号密码可进行登录系统后台,使用系统功能进行管理,并可对自己的个人信息和密码进行管控。
(2)后台首页:管理员点击可查看环保数据和环保监测数据统计数据图。
(3)系统用户:管理员点击可查看系统用户(管理员、居民用户)列表中某个用户的详情,可以对用户信息进行查询、审核、添加和删除操作。
(4)环保任务管理:管理员点击可查看环保任务列表和环保任务添加;点击进入“环保任务添加”可填写相关信息,包括任务名称、任务编号、任务类型、相关图片、奖励积分、开始时间、结束时间和任务详情。
(5)领取任务管理:管理员点击可查看领取任务列表,可点击查看详情信息,同时可点击“审核”按钮对任务领取信息进行审核回复。
(6)积分商城管理:管理员点击可查看积分商城列表和积分商城添加;点击进入“积分上次添加”可填写相关信息,包括商品名称、商品编号、兑换积分、商品图片和商品详情。
(7)兑换信息管理:管理员点击可查看兑换信息列表,可点击查看兑换信息详情,同时可点击“审核”按钮对兑换信息进行审核回复。
(8)活动类型管理:管理员点击可查看活动类型列表,同时可对活动类型进行增删改查。
(9)环保活动管理:管理员点击可查看环保活动列表和环保活动添加;点击进入“环保活动添加”可填写相关信息,包括活动名称、活动编号、活动类型、活动图片、开始时间、结束时间、活动地址和活动详情。
(10)报名活动管理:管理员点击可查看报名活动列表,可点击查看报名信息详情,同时可点击“审核”按钮对报名信息进行审核回复。
(11)知识类型管理:管理员点击可查看知识类型列表,同时可对知识类型进行增删改查。
(12)环保知识库管理:管理员点击可查看环保知识库列表和环保知识库添加;点击进“环保知识库添加”可填写相关信息,包括主题名称、主题编号、知识类型、相关封面、环保视频和内容详情。
(13)环保数据管理:管理员点击可查看环保数据列表,可查看用户添加的数据详情,同时可点击“审核”按钮对环保数据进行审核。
(14)环境监测管理:管理员点击可查看环境监测列表,可查看用户添加的环境监测详情,同时可点击“审核”按钮对环境监测信息进行审核。
(15)系统管理:系统管理页面中的轮播图管理功能,允许管理员轻松上传、编辑和删除首页展示的轮播图片。通过这一功能,管理员可以定期更新重要信息和活动预告,确保居民用户及时获取最新动态。
(16)网站公告管理:当管理点击“网站公告管理”时,可查看网站公告;如需添加新的公告信息,点击右侧“添加”按钮,输入标题和正文,点击“确认”按钮进行添加。
(17)资源管理:管理员点击可查环保资讯和资讯分类;如需添加新的资讯,点击“添加”按钮,上传封面图,输入标题,选择分类,输入标签、描述和正文,点击“确认”按钮进行添加。同时可对资讯和分类进行增删改查。
2.3 系统用例分析

图2-1 居民用户用例图

图2-3 管理员用例图
2.4 系统性能需求分析
系统的详细性能需求由表2-4所示
表2-4 性能需求表
|
项目 |
内容 |
|
响应时间 |
系统对用户请求的响应时间需在500ms以内 |
|
并发用户数 |
系统需要支持1000个并发用户同时访问 |
|
吞吐量 |
系统每秒需要处理1000个请求 |
|
可用性 |
系统需要保证每月99.9%的可用性 |
|
数据安全 |
用户敏感数据需要加密存储,并支持数据库备份和恢复 |
|
数据一致性 |
系统中的数据操作需保证ACID特性,确保数据一致性 |
|
扩展性 |
系统需要支持水平扩展,能够方便地增加服务器节点以应对高请求量 |
|
可维护性 |
系统代码需要清晰易懂、结构良好,方便团队成员维护和修改 |
|
日志记录 |
系统需要记录用户操作日志、异常日志以及系统运行日志 |
|
监控报警 |
系统需要实时监控运行状态,当系统异常时能够及时发送警报通知相关人员 |
|
缓存设置 |
针对频繁使用的数据,系统需要进行合适的缓存设置。 |
2.5 本章小结
本章详细分析了社区环保管家管理系统的可行性,包括技术、经济和操作方面的考量,并明确了系统的主要功能需求和性能需求。通过系统用例分析,进一步验证了系统设计的合理性和实用性。
3 系统设计
3.1 功能结构模块
系统具体的功能模块图如图3-1所示。

图3-1 功能模块图
3.2 系统功能设计
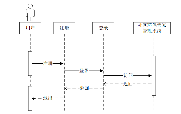
3.2.1注册时序图
用户通过注册模块发送注册请求,系统完成注册后返回确认信息。随后,用户通过登录模块发送登录请求,系统验证用户信息后允许访问目标系统。用户完成操作后可选择退出,系统终止会话。注册时序图,如图3-2所示。

图3-2 注册时序图
3.2.2登录时序图
管理员输入登录信息后,登录界面将信息传递至前台管理界面,随后通过SpringBoot框架读取数据库中的用户信息并返回。系统验证信息,若验证成功则登录成功,若验证失败则返回错误提示。登录时序图如图3-3所示。

图3-3登录时序图
3.2.3管理员修改用户信息时序图
管理员输入登录信息后,进入用户信息管理模块,选择增删改查操作并提交命令至数据库。数据库执行操作后返回成功状态,系统显示用户管理界面并提示操作成功。管理员修改用户信息时序图如图3-4所示。

图3-4管理员修改用户信息时序图
3.2.4管理员管理系统信息时序图
管理员通过访问系统发起请求,系统接收访问后转向系统信息模块进行管理操作。管理完成后,系统返回管理结果至系统,最终反馈给管理员,管理员可选择退出。管理员管理系统信息时序图如图3-5所示。

图3-5管理员管理系统信息时序图
3.3 数据库设计和分析
数据库设计是系统开发中至关重要的环节,为系统提供高效、规范的数据存储和管理方案。设计过程包括需求分析、实体设计、表设计和逻辑结构设计。首先,通过分析业务需求,确定系统的核心实体及其属性,同时明确实体间的关系。接着,将实体抽象为具体的数据库表,为每张表定义字段名、数据类型、主键和外键,通过主外键关系和关联表设计,保证数据的完整性和一致性。最后,数据库逻辑设计进一步优化表之间的关系,通过索引、视图和存储过程提升查询效率和操作性能。整个设计需严格遵循规范,避免数据冗余和冲突,确保系统在高并发访问和复杂数据处理场景下的稳定性和高效性。
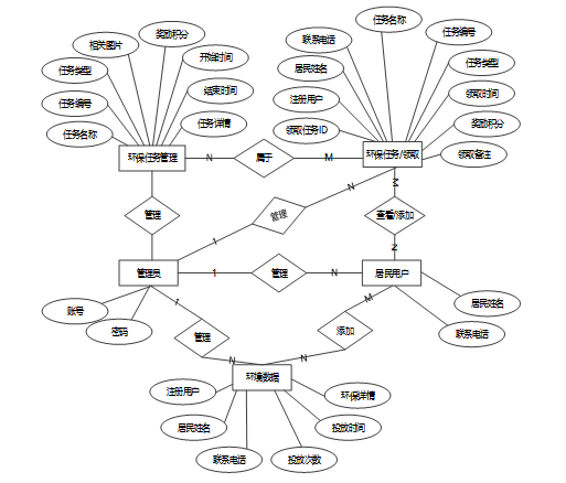
3.3.1 系统实体图
数据库实体设计是数据库设计的关键步骤,对实际业务逻辑中涉及的实体及其属性进行抽象建模,明确系统中的主要信息对象及其关系。在实体设计中,根据需求分析确定系统的核心实体,在设计过程中,注重实体的完整性、规范性和唯一性,确保设计能够满足系统功能需求,并为后续的表设计提供清晰的结构框架。实体设计需遵循数据库设计的标准化要求,避免数据冗余和不必要的复杂度。
以下将展示系统的全局E-R图。

图3-6系统E-R图
3.3.3 数据库表结构设计
数据库表设计基于实体设计,将抽象的实体映射为具体的表结构。设计过程中,为每个实体定义表名、字段名及数据类型 。根据业务需求,合理定义主键、外键及约束条件,确保表之间的关联性,例如通过外键建立用户表和角色表之间的关系。表设计时注重数据存储的完整性、一致性,并通过索引优化查询效率,最终确保数据库结构能够支持系统的功能需求。以下是系统的数据库表设计展示。
表 3-1-access_token(登陆访问时长)
|
编号 |
字段名 |
类型 |
长度 |
是否非空 |
是否主键 |
注释 |
|
1 |
token_id |
int |
|
是 |
是 |
临时访问牌ID |
|
2 |
token |
varchar |
64 |
否 |
否 |
临时访问牌 |
|
3 |
info |
text |
65535 |
否 |
否 |
信息 |
|
4 |
maxage |
int |
|
是 |
否 |
最大寿命:默认2小时 |
|
5 |
create_time |
timestamp |
|
是 |
否 |
创建时间 |
|
6 |
update_time |
timestamp |
|
是 |
否 |
更新时间 |
|
7 |
user_id |
int |
|
是 |
否 |
用户编号 |
表 3-2-activity_type(活动类型)
|
编号 |
字段名 |
类型 |
长度 |
是否非空 |
是否主键 |
注释 |
|
1 |
activity_type_id |
int |
|
是 |
是 |
活动类型ID |
|
2 |
activity_type |
varchar |
64 |
否 |
否 |
活动类型 |
|
3 |
create_time |
datetime |
|
是 |
否 |
创建时间 |
|
4 |
update_time |
timestamp |
|
是 |
否 |
更新时间 |
表 3-3-article(文章)
|
编号 |
字段名 |
类型 |
长度 |
是否非空 |
是否主键 |
注释 |
|
1 |
article_id |
mediumint |
|
是 |
是 |
文章id |
|
2 |
title |
varchar |
125 |
是 |
是 |
标题 |
|
3 |
type |
varchar |
64 |
是 |
否 |
文章分类 |
|
4 |
hits |
int |
|
是 |
否 |
点击数 |
|
5 |
praise_len |
int |
|
是 |
否 |
点赞数 |
|
6 |
create_time |
timestamp |
|
是 |
否 |
创建时间 |
|
7 |
update_time |
timestamp |
|
是 |
否 |
更新时间 |
|
8 |
source |
varchar |
255 |
否 |
否 |
来源 |
|
9 |
url |
varchar |
255 |
否 |
否 |
来源地址 |
|
10 |
tag |
varchar |
255 |
否 |
否 |
标签 |
|
11 |
content |
longtext |
4294967295 |
否 |
否 |
正文 |
|
12 |
img |
varchar |
255 |
否 |
否 |
封面图 |
|
13 |
description |
text |
65535 |
否 |
否 |
文章描述 |
表 3-3-article_type(文章分类)
|
编号 |
字段名 |
类型 |
长度 |
是否非空 |
是否主键 |
注释 |
|
1 |
type_id |
smallint |
|
是 |
是 |
分类ID |
|
2 |
display |
smallint |
|
是 |
否 |
显示顺序 |
|
3 |
name |
varchar |
16 |
是 |
否 |
分类名称 |
|
4 |
father_id |
smallint |
|
是 |
否 |
上级分类ID |
|
5 |
description |
varchar |
255 |
否 |
否 |
描述 |
|
6 |
icon |
text |
65535 |
否 |
否 |
分类图标 |
|
7 |
url |
varchar |
255 |
否 |
否 |
外链地址 |
|
8 |
create_time |
timestamp |
|
是 |
否 |
创建时间 |
|
9 |
update_time |
timestamp |
|
是 |
否 |
更新时间 |
表 3-5-auth(用户权限管理)
|
编号 |
字段名 |
类型 |
长度 |
是否非空 |
是否主键 |
注释 |
|
1 |
auth_id |
int |
|
是 |
是 |
授权ID |
|
2 |
user_group |
varchar |
64 |
否 |
否 |
用户组 |
|
3 |
mod_name |
varchar |
64 |
否 |
否 |
模块名 |
|
4 |
table_name |
varchar |
64 |
否 |
否 |
表名 |
|
5 |
page_title |
varchar |
255 |
否 |
否 |
页面标题 |
|
6 |
path |
varchar |
255 |
否 |
否 |
路由路径 |
|
7 |
parent |
varchar |
64 |
否 |
否 |
父级菜单 |
|
8 |
parent_sort |
int |
|
是 |
否 |
父级菜单排序 |
|
9 |
position |
varchar |
32 |
否 |
否 |
位置 |
|
10 |
mode |
varchar |
32 |
是 |
否 |
跳转方式 |
|
11 |
add |
tinyint |
|
是 |
否 |
是否可增加 |
|
12 |
del |
tinyint |
|
是 |
否 |
是否可删除 |
|
13 |
set |
tinyint |
|
是 |
否 |
是否可修改 |
|
14 |
get |
tinyint |
|
是 |
否 |
是否可查看 |
|
15 |
field_add |
text |
65535 |
否 |
否 |
添加字段 |
|
16 |
field_set |
text |
65535 |
否 |
否 |
修改字段 |
|
17 |
field_get |
text |
65535 |
否 |
否 |
查询字段 |
|
18 |
table_nav_name |
varchar |
500 |
否 |
否 |
跨表导航名称 |
|
19 |
table_nav |
varchar |
500 |
否 |
否 |
跨表导航 |
|
20 |
option |
text |
65535 |
否 |
否 |
配置 |
|
21 |
create_time |
timestamp |
|
是 |
否 |
创建时间 |
|
22 |
update_time |
timestamp |
|
是 |
否 |
更新时间 |
表 3-6-code_token(验证码)
|
编号 |
字段名 |
类型 |
长度 |
是否非空 |
是否主键 |
注释 |
|
1 |
code_token_id |
int |
|
是 |
是 |
验证码ID |
|
2 |
token |
varchar |
255 |
否 |
否 |
令牌 |
|
3 |
code |
varchar |
255 |
否 |
否 |
验证码 |
|
4 |
expire_time |
timestamp |
|
是 |
否 |
失效时间 |
|
5 |
create_time |
timestamp |
|
是 |
否 |
创建时间 |
|
6 |
update_time |
timestamp |
|
是 |
否 |
更新时间 |
表 3-7-collect(收藏)
|
编号 |
字段名 |
类型 |
长度 |
是否非空 |
是否主键 |
注释 |
|
1 |
collect_id |
int |
|
是 |
是 |
收藏ID |
|
2 |
user_id |
int |
|
是 |
是 |
收藏人ID |
|
3 |
source_table |
varchar |
255 |
否 |
否 |
来源表 |
|
4 |
source_field |
varchar |
255 |
否 |
否 |
来源字段 |
|
5 |
source_id |
int |
|
是 |
否 |
来源ID |
|
6 |
title |
varchar |
255 |
否 |
否 |
标题 |
|
7 |
img |
varchar |
255 |
否 |
否 |
封面 |
|
8 |
create_time |
timestamp |
|
是 |
否 |
创建时间 |
|
9 |
update_time |
timestamp |
|
是 |
否 |
更新时间 |
表 3-8-comment(评论)
|
编号 |
字段名 |
类型 |
长度 |
是否非空 |
是否主键 |
注释 |
|
1 |
comment_id |
int |
|
是 |
是 |
评论ID |
|
2 |
user_id |
int |
|
是 |
是 |
评论人ID |
|
3 |
reply_to_id |
int |
|
是 |
否 |
回复评论ID |
|
4 |
content |
longtext |
4294967295 |
否 |
否 |
内容 |
|
5 |
nickname |
varchar |
255 |
否 |
否 |
昵称 |
|
6 |
avatar |
varchar |
255 |
否 |
否 |
头像地址 |
|
7 |
create_time |
timestamp |
|
是 |
否 |
创建时间 |
|
8 |
update_time |
timestamp |
|
是 |
否 |
更新时间 |
|
9 |
source_table |
varchar |
255 |
否 |
否 |
来源表 |
|
10 |
source_field |
varchar |
255 |
否 |
否 |
来源字段 |
|
11 |
source_id |
int |
|
是 |
否 |
来源ID |
表 3-9-environmental_data(环保数据)
|
编号 |
字段名 |
类型 |
长度 |
是否非空 |
是否主键 |
注释 |
|
1 |
environmental_data_id |
int |
|
是 |
是 |
环保数据ID |
|
2 |
registered_user |
int |
|
否 |
否 |
注册用户 |
|
3 |
resident_name |
varchar |
64 |
否 |
否 |
居民姓名 |
|
4 |
contact_number |
varchar |
64 |
否 |
否 |
联系电话 |
|
5 |
delivery_times |
double |
|
否 |
否 |
投放次数 |
|
6 |
delivery_time |
date |
|
否 |
否 |
投放时间 |
|
7 |
environmental_details |
text |
65535 |
否 |
否 |
环保详情 |
|
8 |
examine_state |
varchar |
16 |
是 |
否 |
审核状态 |
|
9 |
create_time |
datetime |
|
是 |
否 |
创建时间 |
|
10 |
update_time |
timestamp |
|
是 |
否 |
更新时间 |
表 3-10-environmental_knowledge_base(环保知识库)
|
编号 |
字段名 |
类型 |
长度 |
是否非空 |
是否主键 |
注释 |
|
1 |
environmental_knowledge_base_id |
int |
|
是 |
是 |
环保知识库ID |
|
2 |
subject_name |
varchar |
64 |
否 |
否 |
主题名称 |
|
3 |
topic_number |
varchar |
64 |
否 |
否 |
主题编号 |
|
4 |
type_of_knowledge |
varchar |
64 |
否 |
否 |
知识类型 |
|
5 |
related_cover |
varchar |
255 |
否 |
否 |
相关封面 |
|
6 |
environmental_video |
varchar |
255 |
否 |
否 |
环保视频 |
|
7 |
content_details |
text |
65535 |
否 |
否 |
内容详情 |
|
8 |
hits |
int |
|
是 |
否 |
点击数 |
|
9 |
praise_len |
int |
|
是 |
否 |
点赞数 |
|
10 |
collect_len |
int |
|
是 |
否 |
收藏数 |
|
11 |
comment_len |
int |
|
是 |
否 |
评论数 |
|
12 |
create_time |
datetime |
|
是 |
否 |
创建时间 |
|
13 |
update_time |
timestamp |
|
是 |
否 |
更新时间 |
表 3-11-environmental_monitoring(环境监测)
|
编号 |
字段名 |
类型 |
长度 |
是否非空 |
是否主键 |
注释 |
|
1 |
environmental_monitoring_id |
int |
|
是 |
是 |
环境监测ID |
|
2 |
resident_user |
int |
|
否 |
否 |
居民用户 |
|
3 |
resident_name |
varchar |
64 |
否 |
否 |
居民姓名 |
|
4 |
contact_number |
varchar |
64 |
否 |
否 |
联系电话 |
|
5 |
monitoring_name |
varchar |
64 |
否 |
否 |
监测名称 |
|
6 |
monitoring_no |
varchar |
64 |
否 |
否 |
监测编号 |
|
7 |
monitoring_type |
varchar |
64 |
否 |
否 |
监测类型 |
|
8 |
monitoring_time |
date |
|
否 |
否 |
监测时间 |
|
9 |
monitoring_information |
varchar |
255 |
否 |
否 |
监测信息 |
|
10 |
monitoring_details |
text |
65535 |
否 |
否 |
监测详情 |
|
11 |
examine_state |
varchar |
16 |
是 |
否 |
审核状态 |
|
12 |
create_time |
datetime |
|
是 |
否 |
创建时间 |
|
13 |
update_time |
timestamp |
|
是 |
否 |
更新时间 |
表 3-12-environmental_protection_activities(环保活动)
|
编号 |
字段名 |
类型 |
长度 |
是否非空 |
是否主键 |
注释 |
|
1 |
environmental_protection_activities_id |
int |
|
是 |
是 |
环保活动ID |
|
2 |
event_name |
varchar |
64 |
否 |
否 |
活动名称 |
|
3 |
activity_number |
varchar |
64 |
否 |
否 |
活动编号 |
|
4 |
activity_type |
varchar |
64 |
否 |
否 |
活动类型 |
|
5 |
active_pictures |
varchar |
255 |
否 |
否 |
活动图片 |
|
6 |
start_time |
date |
|
否 |
否 |
开始时间 |
|
7 |
end_time |
date |
|
否 |
否 |
结束时间 |
|
8 |
event_address |
varchar |
64 |
否 |
否 |
活动地址 |
|
9 |
event_details |
text |
65535 |
否 |
否 |
活动详情 |
|
10 |
hits |
int |
|
是 |
否 |
点击数 |
|
11 |
praise_len |
int |
|
是 |
否 |
点赞数 |
|
12 |
collect_len |
int |
|
是 |
否 |
收藏数 |
|
13 |
comment_len |
int |
|
是 |
否 |
评论数 |
|
14 |
registration_activities_limit_times |
int |
|
是 |
否 |
报名限制次数 |
|
15 |
create_time |
datetime |
|
是 |
否 |
创建时间 |
|
16 |
update_time |
timestamp |
|
是 |
否 |
更新时间 |
表 3-13-environmental_task(环保任务)
|
编号 |
字段名 |
类型 |
长度 |
是否非空 |
是否主键 |
注释 |
|
1 |
environmental_task_id |
int |
|
是 |
是 |
环保任务ID |
|
2 |
task_name |
varchar |
64 |
否 |
否 |
任务名称 |
|
3 |
task_number |
varchar |
64 |
否 |
否 |
任务编号 |
|
4 |
task_type |
varchar |
64 |
否 |
否 |
任务类型 |
|
5 |
related_pictures |
varchar |
255 |
否 |
否 |
相关图片 |
|
6 |
bonus_points |
double |
|
否 |
否 |
奖励积分 |
|
7 |
start_time |
date |
|
否 |
否 |
开始时间 |
|
8 |
end_time |
date |
|
否 |
否 |
结束时间 |
|
9 |
task_details |
text |
65535 |
否 |
否 |
任务详情 |
|
10 |
hits |
int |
|
是 |
否 |
点击数 |
|
11 |
praise_len |
int |
|
是 |
否 |
点赞数 |
|
12 |
collect_len |
int |
|
是 |
否 |
收藏数 |
|
13 |
comment_len |
int |
|
是 |
否 |
评论数 |
|
14 |
receive_task_limit_times |
int |
|
是 |
否 |
领取限制次数 |
|
15 |
create_time |
datetime |
|
是 |
否 |
创建时间 |
|
16 |
update_time |
timestamp |
|
是 |
否 |
更新时间 |
表 3-13-hits(用户点击)
|
编号 |
字段名 |
类型 |
长度 |
是否非空 |
是否主键 |
注释 |
|
1 |
hits_id |
int |
|
是 |
是 |
点赞ID |
|
2 |
user_id |
int |
|
是 |
否 |
点赞人 |
|
3 |
create_time |
timestamp |
|
是 |
否 |
创建时间 |
|
4 |
update_time |
timestamp |
|
是 |
否 |
更新时间 |
|
5 |
source_table |
varchar |
255 |
否 |
否 |
来源表 |
|
6 |
source_field |
varchar |
255 |
否 |
否 |
来源字段 |
|
7 |
source_id |
int |
|
是 |
否 |
来源ID |
表 3-15-integral_mall(积分商城)
|
编号 |
字段名 |
类型 |
长度 |
是否非空 |
是否主键 |
注释 |
|
1 |
integral_mall_id |
int |
|
是 |
是 |
积分商城ID |
|
2 |
name_of_commodity |
varchar |
64 |
否 |
否 |
商品名称 |
|
3 |
commodity_number |
varchar |
64 |
否 |
否 |
商品编号 |
|
4 |
redeem_points |
double |
|
否 |
否 |
兑换积分 |
|
5 |
commodity_picture |
varchar |
255 |
否 |
否 |
商品图片 |
|
6 |
commodity_details |
varchar |
64 |
否 |
否 |
商品详情 |
|
7 |
hits |
int |
|
是 |
否 |
点击数 |
|
8 |
praise_len |
int |
|
是 |
否 |
点赞数 |
|
9 |
collect_len |
int |
|
是 |
否 |
收藏数 |
|
10 |
comment_len |
int |
|
是 |
否 |
评论数 |
|
11 |
redemption_information_limit_times |
int |
|
是 |
否 |
兑换限制次数 |
|
12 |
create_time |
datetime |
|
是 |
否 |
创建时间 |
|
13 |
update_time |
timestamp |
|
是 |
否 |
更新时间 |
表 3-16-notice(公告)
|
编号 |
字段名 |
类型 |
长度 |
是否非空 |
是否主键 |
注释 |
|
1 |
notice_id |
mediumint |
|
是 |
是 |
公告ID |
|
2 |
title |
varchar |
125 |
是 |
否 |
标题 |
|
3 |
content |
longtext |
4294967295 |
否 |
否 |
正文 |
|
4 |
create_time |
timestamp |
|
是 |
否 |
创建时间 |
|
5 |
update_time |
timestamp |
|
是 |
否 |
更新时间 |
表 3-17-praise(点赞)
|
编号 |
字段名 |
类型 |
长度 |
是否非空 |
是否主键 |
注释 |
|
1 |
praise_id |
int |
|
是 |
是 |
点赞ID |
|
2 |
user_id |
int |
|
是 |
是 |
点赞人 |
|
3 |
create_time |
timestamp |
|
是 |
否 |
创建时间 |
|
4 |
update_time |
timestamp |
|
是 |
否 |
更新时间 |
|
5 |
source_table |
varchar |
255 |
否 |
否 |
来源表 |
|
6 |
source_field |
varchar |
255 |
否 |
否 |
来源字段 |
|
7 |
source_id |
int |
|
是 |
否 |
来源ID |
|
8 |
status |
tinyint |
|
是 |
否 |
点赞状态:1为点赞,0已取消 |
表 3-18-receive_task(领取任务)
|
编号 |
字段名 |
类型 |
长度 |
是否非空 |
是否主键 |
注释 |
|
1 |
receive_task_id |
int |
|
是 |
是 |
领取任务ID |
|
2 |
registered_user |
int |
|
否 |
否 |
注册用户 |
|
3 |
resident_name |
varchar |
64 |
否 |
否 |
居民姓名 |
|
4 |
contact_number |
varchar |
64 |
否 |
否 |
联系电话 |
|
5 |
task_name |
varchar |
64 |
否 |
否 |
任务名称 |
|
6 |
task_number |
varchar |
64 |
否 |
否 |
任务编号 |
|
7 |
task_type |
varchar |
64 |
否 |
否 |
任务类型 |
|
8 |
receiving_time |
date |
|
否 |
否 |
领取时间 |
|
9 |
bonus_points |
double |
|
否 |
否 |
奖励积分 |
|
10 |
receive_remarks |
text |
65535 |
否 |
否 |
领取备注 |
|
11 |
examine_state |
varchar |
16 |
是 |
否 |
审核状态 |
|
12 |
create_time |
datetime |
|
是 |
否 |
创建时间 |
|
13 |
update_time |
timestamp |
|
是 |
否 |
更新时间 |
|
14 |
source_table |
varchar |
255 |
否 |
否 |
来源表 |
|
15 |
source_id |
int |
|
否 |
否 |
来源ID |
|
16 |
source_user_id |
int |
|
否 |
否 |
来源用户 |
表 3-19-redemption_information(兑换信息)
|
编号 |
字段名 |
类型 |
长度 |
是否非空 |
是否主键 |
注释 |
|
1 |
redemption_information_id |
int |
|
是 |
是 |
兑换信息ID |
|
2 |
resident_user |
int |
|
否 |
否 |
居民用户 |
|
3 |
resident_name |
varchar |
64 |
否 |
否 |
居民姓名 |
|
4 |
contact_number |
varchar |
64 |
否 |
否 |
联系电话 |
|
5 |
name_of_commodity |
varchar |
64 |
否 |
否 |
商品名称 |
|
6 |
redeem_points |
double |
|
否 |
否 |
兑换积分 |
|
7 |
redemption_time |
date |
|
否 |
否 |
兑换时间 |
|
8 |
redeem_remarks |
text |
65535 |
否 |
否 |
兑换备注 |
|
9 |
examine_state |
varchar |
16 |
是 |
否 |
审核状态 |
|
10 |
create_time |
datetime |
|
是 |
否 |
创建时间 |
|
11 |
update_time |
timestamp |
|
是 |
否 |
更新时间 |
|
12 |
source_table |
varchar |
255 |
否 |
否 |
来源表 |
|
13 |
source_id |
int |
|
否 |
否 |
来源ID |
|
14 |
source_user_id |
int |
|
否 |
否 |
来源用户 |
表 3-20-registration_activities(报名活动)
|
编号 |
字段名 |
类型 |
长度 |
是否非空 |
是否主键 |
注释 |
|
1 |
registration_activities_id |
int |
|
是 |
是 |
报名活动ID |
|
2 |
resident_user |
int |
|
否 |
否 |
居民用户 |
|
3 |
resident_name |
varchar |
64 |
否 |
否 |
居民姓名 |
|
4 |
contact_number |
varchar |
64 |
否 |
否 |
联系电话 |
|
5 |
event_name |
varchar |
64 |
否 |
否 |
活动名称 |
|
6 |
activity_number |
varchar |
64 |
否 |
否 |
活动编号 |
|
7 |
activity_type |
varchar |
64 |
否 |
否 |
活动类型 |
|
8 |
registration_time |
date |
|
否 |
否 |
报名时间 |
|
9 |
registration_remarks |
text |
65535 |
否 |
否 |
报名备注 |
|
10 |
examine_state |
varchar |
16 |
是 |
否 |
审核状态 |
|
11 |
create_time |
datetime |
|
是 |
否 |
创建时间 |
|
12 |
update_time |
timestamp |
|
是 |
否 |
更新时间 |
|
13 |
source_table |
varchar |
255 |
否 |
否 |
来源表 |
|
14 |
source_id |
int |
|
否 |
否 |
来源ID |
|
15 |
source_user_id |
int |
|
否 |
否 |
来源用户 |
表 3-21-resident_user(居民用户)
|
编号 |
字段名 |
类型 |
长度 |
是否非空 |
是否主键 |
注释 |
|
1 |
resident_user_id |
int |
|
是 |
是 |
居民用户ID |
|
2 |
resident_name |
varchar |
64 |
否 |
否 |
居民姓名 |
|
3 |
contact_number |
varchar |
16 |
是 |
是 |
联系电话 |
|
4 |
total_points |
double |
|
否 |
否 |
积分总数 |
|
5 |
examine_state |
varchar |
16 |
是 |
否 |
审核状态 |
|
6 |
user_id |
int |
|
是 |
否 |
用户ID |
|
7 |
create_time |
datetime |
|
是 |
否 |
创建时间 |
|
8 |
update_time |
timestamp |
|
是 |
否 |
更新时间 |
表 3-22-slides(轮播图)
|
编号 |
字段名 |
类型 |
长度 |
是否非空 |
是否主键 |
注释 |
|
1 |
slides_id |
int |
|
是 |
是 |
轮播图ID |
|
2 |
title |
varchar |
64 |
否 |
否 |
标题 |
|
3 |
content |
varchar |
255 |
否 |
否 |
内容 |
|
4 |
url |
varchar |
255 |
否 |
否 |
链接 |
|
5 |
img |
varchar |
255 |
否 |
否 |
轮播图 |
|
6 |
hits |
int |
|
是 |
否 |
点击量 |
|
7 |
create_time |
timestamp |
|
是 |
否 |
创建时间 |
|
8 |
update_time |
timestamp |
|
是 |
否 |
更新时间 |
表 3-23-type_of_knowledge(知识类型)
|
编号 |
字段名 |
类型 |
长度 |
是否非空 |
是否主键 |
注释 |
|
1 |
type_of_knowledge_id |
int |
|
是 |
是 |
知识类型ID |
|
2 |
type_of_knowledge |
varchar |
64 |
否 |
否 |
知识类型 |
|
3 |
create_time |
datetime |
|
是 |
否 |
创建时间 |
|
4 |
update_time |
timestamp |
|
是 |
否 |
更新时间 |
表 3-23-upload(文件上传)
|
编号 |
字段名 |
类型 |
长度 |
是否非空 |
是否主键 |
注释 |
|
1 |
upload_id |
int |
|
是 |
是 |
上传ID |
|
2 |
name |
varchar |
64 |
否 |
否 |
文件名 |
|
3 |
path |
varchar |
255 |
否 |
否 |
访问路径 |
|
4 |
file |
varchar |
255 |
否 |
否 |
文件路径 |
|
5 |
display |
varchar |
255 |
否 |
否 |
显示顺序 |
|
6 |
father_id |
int |
|
否 |
否 |
父级ID |
|
7 |
dir |
varchar |
255 |
否 |
否 |
文件夹 |
|
8 |
type |
varchar |
32 |
否 |
否 |
文件类型 |
表 3-25-user(用户账户)
|
编号 |
字段名 |
类型 |
长度 |
是否非空 |
是否主键 |
注释 |
|
1 |
user_id |
int |
|
是 |
是 |
用户ID |
|
2 |
state |
smallint |
|
是 |
否 |
账户状态:(1可用|2异常|3已冻结|4已注销) |
|
3 |
user_group |
varchar |
32 |
否 |
否 |
所在用户组 |
|
4 |
login_time |
timestamp |
|
是 |
否 |
上次登录时间 |
|
5 |
phone |
varchar |
11 |
否 |
否 |
手机号码 |
|
6 |
phone_state |
smallint |
|
是 |
否 |
手机认证:(0未认证|1审核中|2已认证) |
|
7 |
username |
varchar |
16 |
是 |
否 |
用户名 |
|
8 |
nickname |
varchar |
16 |
否 |
否 |
昵称 |
|
9 |
password |
varchar |
64 |
是 |
否 |
密码 |
|
10 |
|
varchar |
64 |
否 |
否 |
邮箱 |
|
11 |
email_state |
smallint |
|
是 |
否 |
邮箱认证:(0未认证|1审核中|2已认证) |
|
12 |
avatar |
varchar |
255 |
否 |
否 |
头像地址 |
|
13 |
open_id |
varchar |
255 |
否 |
否 |
针对获取用户信息字段 |
|
14 |
create_time |
timestamp |
|
是 |
否 |
创建时间 |
表 3-26-user_group(用户组)
|
编号 |
字段名 |
类型 |
长度 |
是否非空 |
是否主键 |
注释 |
|
1 |
group_id |
mediumint |
|
是 |
是 |
用户组ID |
|
2 |
display |
smallint |
|
是 |
否 |
显示顺序 |
|
3 |
name |
varchar |
16 |
是 |
否 |
名称 |
|
4 |
description |
varchar |
255 |
否 |
否 |
描述 |
|
5 |
source_table |
varchar |
255 |
否 |
否 |
来源表 |
|
6 |
source_field |
varchar |
255 |
否 |
否 |
来源字段 |
|
7 |
source_id |
int |
|
是 |
否 |
来源ID |
|
8 |
register |
smallint |
|
否 |
否 |
注册位置 |
|
9 |
create_time |
timestamp |
|
是 |
否 |
创建时间 |
|
10 |
update_time |
timestamp |
|
是 |
否 |
更新时间 |
3.4 本章小结
本章详细介绍了社区环保管家管理系统的功能结构模块和各功能模块的设计,包括注册、登录、用户信息管理和系统信息管理等时序图。同时,通过数据库设计和分析,确保了系统数据的合理存储和高效管理。
4 系统功能实现
4.1 开发技术及平台介绍
(1)Java语言
选择Java作为社区环保管家管理系统后端开发的主要编程语言,因为其跨平台能力展现了可移植性的优势,使得程序可以在不同系统间顺畅迁移,有良好的兼容性与可靠性风险,有庞大的生态系统内嵌丰富库与框架资源。
(2) MySQL数据库
社区环保管家管理系统选择MySQL作为数据库,因为其很主流,兼容性好。MySQL功能也很丰富,版本迭代频繁,用户认可度高,稳定性强,适合处理大规模数据和高并发请求。易于使用。MySQL安装配置简单,可以支持快速集。
(3) Vue框架
社区环保管家管理系统用Vue框架做前端,主要是因为平台是前后台分离的进行开发,Vue可以自己单独运行。Vue的语法简单,组件化开发可以使复杂的应用快速搭建并且进行维护。它的双向数据绑定可以让开发更轻松简单,丰富的页面属性设计,让用户用起来更顺畅。
(4)Springboot框架
社区环保管家管理系统选用Springboot框架来做后端,因为其性能比较良好,功能很全面,以及可以更灵活的进行配置。Springboot框架处理数据速度很快,系统架构也很稳定,还有一系列实用的功能组件。可以很方便的加入和移除,能让平台性能,稳定又可靠。
4.2 居民用户功能模块实现
4.2.1用户注册
社区环保管家管理系统为居民用户提供了一个便捷的注册入口。用户只需填写基本信息,如账号、密码、昵称和邮箱等,即可快速完成注册。注册后,居民用户可以享受系统提供的各类环保服务和信息查询功能。注册界面如下图所示。

图4-1注册界面
4.2.2用户登录
社区环保管家管理系统为居民用户提供了一个便捷的登录界面。用户只需输入用户名和密码,并通过验证码验证,即可轻松登录系统。登录后,居民用户可以访问各类环保信息和服务功能。登录界面如下图所示。

图4-2登录界面
4.2.3环保资讯
环保资讯页面为居民用户提供了一个丰富的信息平台。用户可以在这里浏览最新的环保新闻、活动报道和政策动态,通过图文并茂的形式了解各类环保知识和实践案例。页面还设有搜索和筛选功能,帮助用户快速找到感兴趣的内容。界面如下图所示。

图4-3环保资讯界面
4.2.4环保任务
环保任务:环保任务页面为居民用户提供了一个参与环保活动的平台。用户可以在这里浏览和选择各种类型的环保任务,查看任务详情是可点击“领取”按钮领取环保任务,领取时系统会显示任务名称、任务类型、领取时间和奖励积分等详细信息,确保用户清晰了解任务要求和奖励机制。界面如下图所示。

图4-4环保任务界面

图4-5领取任务界面
4.2.5积分商城
积分商城:积分商城为居民用户提供了一个丰富的奖励兑换平台。用户在积分商城选择心仪商品后,可以在兑换页面确认商品信息、所需积分和兑换时间,轻松完成兑换流程。界面如下图所示。

图4-6积分商城界面

图4-7兑换界面
4.2.6环保活动
环保活动:环保活动页面展示了丰富的线上线下活动,居民用户可以在这里浏览并参与各类环保实践和教育活动。在报名页面,用户可以详细填写个人信息、选择活动名称和时间,轻松完成报名流程,积极参与到环保行动中。同时可对环保活动进行点赞、收藏和评论。界面如下图所示。

图4-8环保活动界面

图4-9活动报名界面
4.2.7环保知识库
环保知识库:环保知识库为居民用户提供了一个全面的环保信息平台。用户可以在这里通过主题名称和知识类型搜索,轻松找到各类环保知识、科普文章和视频,提升环保意识和实践能力。同时可对环保知识进行点赞、收藏和评论。界面如下图所示。

图4-10环保知识库界面
4.2.8个人中心
社区环保管家的个人中心提供了多种便捷功能。用户可以查看任务领取、兑换信息和活动报名的审核详情,管理环保数据和环境监测记录,还能整理自己的收藏和评论。这些功能让用户轻松参与环保活动并管理个人信息。界面如下图所示。

图4-11个人中心界面

图4-12环保数据添加界面

图4-13环境监测界面
4.3管理员功能实现模块
4.3.1环保任务管理
环保任务管理:管理员点击可查看环保任务列表和环保任务添加;点击进入“环保任务添加”可填写相关信息,包括任务名称、任务编号、任务类型、相关图片、奖励积分、开始时间、结束时间和任务详情。界面如下图所示。

图4-14环保任务添加界面
4.3.2领取任务管理
领取任务管理:管理员点击可查看领取任务列表,可点击查看详情信息,同时可点击“审核”按钮对任务领取信息进行审核回复。界面如下图所示。

图4-15领取任务管理界面
4.3.3积分商城管理
积分商城管理:管理员点击可查看积分商城列表和积分商城添加;点击进入“积分上次添加”可填写相关信息,包括商品名称、商品编号、兑换积分、商品图片和商品详情。界面如下图所示。

图4-16积分商城添加界面
4.3.4环保活动管理
环保活动管理:管理员点击可查看环保活动列表和环保活动添加;点击进入“环保活动添加”可填写相关信息,包括活动名称、活动编号、活动类型、活动图片、开始时间、结束时间、活动地址和活动详情。界面如下图所示。

图4-17环保活动添加界面
4.3.5环保知识库管理
环保知识库管理:管理员点击可查看环保知识库列表和环保知识库添加;点击进“环保知识库添加”可填写相关信息,包括主题名称、主题编号、知识类型、相关封面、环保视频和内容详情。界面如下图所示。

图4-18环保知识库添加界面
4.3.6环保数据管理
环保数据管理:管理员点击可查看环保数据列表,可查看用户添加的数据详情,同时可点击“审核”按钮对环保数据进行审核。界面如下图所示。

图4-19环保数据管理界面
4.3.7系统管理
系统管理:系统管理页面中的轮播图管理功能,允许管理员轻松上传、编辑和删除首页展示的轮播图片。通过这一功能,管理员可以定期更新重要信息和活动预告,确保居民用户及时获取最新动态。界面如下图所示。

图4-20系统管理界面
4.3.8资源管理
资源管理:管理员点击可查环保资讯和资讯分类;如需添加新的资讯,点击“添加”按钮,上传封面图,输入标题,选择分类,输入标签、描述和正文,点击“确认”按钮进行添加。同时可对资讯和分类进行增删改查。界面如下图所示。

图4-21资源管理界面
4.3 本章小结
本章阐述系统本的功能实现,包括开发技术及平台的选择和系统用户的功能实现模块展示。
5 系统测试
5.1 系统测试环境
本系统的测试环境配置如下:
11th Gen Intel(R) Core(TM) i7-11800H @ 2.30GHz 2.30 GHz笔记本电脑一台
应用服务器:tomcat10版本
数据库版本:MySQL8.0
JDK版本:JDK17
开发软件:IntelliJ IDEA 2023.2.2
Maven包:Maven3.9.0
浏览器:谷歌浏览器和Microsoft Edge浏览器
5.2 测试内容
系统的测试用例表格如下图所示。
表5-1 系统测试用例表
|
测试项 |
测试用例 |
问题 |
结论 |
|
登录功能测试 |
打开登录页面 输入正确的用户名和密码 点击“登录”按钮 |
无 |
符合预期 |
|
登录功能测试 |
打开登录页面 输入错误的用户名 输入正确的密码 点击“登录”按钮 |
无 |
符合预期 |
|
登录功能测试 |
打开登录页面 输入正确的用户名 输入错误的密码 点击“登录”按钮 |
无 |
符合预期 |
|
登录功能测试 |
打开登录页面 输入不存在的用户名和密码 点击“登录”按钮 |
无 |
符合预期 |
|
注册功能测试 |
打开注册页面 输入合法的用户名、密码、邮箱等信息 点击“注册”按钮 |
无 |
符合预期 |
|
注册功能测试 |
打开注册页面 输入已存在的用户名 输入其他合法信息 点击“注册”按钮 |
无 |
符合预期 |
|
注册功能测试 |
打开注册页面 输入合法用户名但密码不符合要求(如长度不足) 点击“注册”按钮 |
无 |
符合预期 |
|
注册功能测试 |
打开注册页面 输入合法用户名和密码但邮箱格式错误 点击“注册”按钮 |
无 |
符合预期 |
|
查看环保任务测试 |
登录系统 进入环保任务页面 浏览任务名称、奖励积分、开始时间等信息 |
无 |
符合预期 |
|
查看环保任务测试 |
登录系统 进入环保任务页面 使用搜索栏输入关键词搜索环保任务 |
无 |
符合预期 |
|
查看环保任务测试 |
登录系统 进入环保任务页面 点击环保任务详情查看完整信息 |
无 |
符合预期 |
|
查看环保任务测试 |
登录系统 进入环保任务页面 不输入任何搜索条件直接点击搜索 |
无 |
符合预期 |
5.3测试结论
经过对系统登录、注册、查看环保任务功能的测试,所有测试用例均按照既定步骤执行完毕。测试结果显示,各功能模块在正常输入和异常输入条件下均表现出预期的行为。登录功能能够准确识别用户名和密码的正确性,并对错误输入给予相应提示。注册功能对用户输入的合法性进行了有效校验,确保了注册信息的规范性。查看环保任务功能能够正常展示环保任务的基本信息,并支持搜索和详情查看操作。整体而言,测试过程中未发现功能缺陷,系统运行稳定,各项功能均符合设计预期。
经过系统全面的功能测试、性能测试和可靠性测试,本系统在测试环境下运行良好,功能模块均按照设计要求实现,核心功能表现稳定,未发现严重功能缺陷或阻塞性问题。所有关键测试用例均通过,覆盖率达到预期目标,验证了系统的功能性、稳定性和兼容性。
5.3 本章小结
本章阐述可系统的测试环境及展示了系统测试的内容及测试结果。
6 总结与展望
6.1 总结
社区环保管家管理系统的开发与应用,旨在通过信息化手段解决当前社区环保工作中存在的信息不对称、居民参与度不高及管理效率低下的问题。系统集成了环保资讯、任务领取、积分兑换、活动报名等多项功能,不仅为居民提供了便捷的参与途径,还为管理员提供了高效的管理工具。通过整合各类环保资源,该系统有效提升了社区环保工作的整体效能,促进了绿色生活方式的普及。此外,系统的设计充分考虑了用户体验和信息安全,确保了数据的准确性和服务的可靠性。
6.2 展望
未来,随着技术的不断进步和社会对环保重视程度的加深,社区环保管家管理系统有望在更多地区得到推广和应用。一方面,系统可以进一步拓展其功能模块,如增加智能分析和预测功能,帮助管理者更好地制定环保策略;另一方面,可以通过引入大数据和人工智能技术,实现对环境数据的实时监测和分析,提高决策的科学性。同时,加强与其他社会组织的合作,共同推动环保知识的普及和技术的应用,将有助于构建更加和谐、可持续发展的社区环境。这不仅能够提升公众的环保意识,还能促进全社会共同参与到环境保护中来。
参考文献
致谢
在社区环保管家管理系统的完成过程中,我得到了诸多老师、同学的支持与帮助,在此向他们致以最诚挚的感谢。
首先,我要衷心感谢我的论文指导教师蒋老师。从论文选题、任务书撰写到系统设计与论文修改,蒋老师始终以严谨的学术态度和深厚的专业知识为我提供细致指导与无私帮助。在论文开题、修改直至定稿的各个阶段,蒋老师耐心解答我的疑问,帮助我克服技术难题与学术困惑。
其次,我要感谢计算机科学与工程学院及其他学院的全体老师与同学。在四年的学习生活中,我得到了他们的诸多帮助与支持。老师们在课堂上传授专业知识,在课余时间与我交流讨论,激发了我的创新思维,拓宽了我的学术视野。正是这样一个团结互助、积极向上的学习环境,为我的论文研究工作奠定了坚实基础。
同时,我要感谢学校为我提供的良好学习环境与丰富资源。学校图书馆的丰富藏书与便捷电子资源为我的文献查阅与论文撰写提供了极大便利。正是这些优越的条件,使我能够顺利完成社区环保管家管理系统的研究工作。
此外,我要特别感谢我的家人与朋友。在四年的求学之路上,他们始终给予我无微不至的关怀与鼓励。他们的理解与支持是我不断前行的动力,也是我在面对困难时保持积极乐观心态的坚强后盾。
最后,我再次向所有帮助与支持过我的人表示衷心的感谢!在未来的学习与工作中,我将继续努力,不断进取,以优异的成绩与出色的表现回报大家的厚爱与期望。
请关注点赞+私信博主,免费领取项目源码
网硕互联帮助中心






评论前必须登录!
注册