摘要
随着社会文明的不断进步,社区志愿服务已经成为社会和谐与责任意识提升的重要途径。为了提高志愿服务的管理效率与参与度,基于SpringBoot框架的社区志愿服务管理系统应运而生。该系统通过集成活动报名、签到、积分管理等核心功能,为志愿者提供便捷的个人管理平台,同时也为管理员提供强大的后台管理功能,包括活动安排、成员管理和信息发布等。系统的设计不仅优化了志愿活动的组织和参与流程,还大大提升了志愿者的参与体验和活动效果。此外,SpringBoot的应用使得系统具有良好的扩展性和可维护性,能够灵活适应不断变化的需求,确保系统的长期稳定运行。该研究不仅为提升社区志愿服务管理提供了有力的技术支持,也为类似系统的开发与应用提供了重要的经验和借鉴。通过这一系统,社区志愿服务的管理水平得到了显著提升,为推动社会公益事业发展注入了新的动力。
关键词:社区志愿服务管理系统;SpringBoot
Abstract
With the continuous progress of social civilization, community volunteer service has become an important way to enhance social harmony and sense of responsibility. In order to improve the management efficiency and participation of volunteer services, a community volunteer service management system based on the SpringBoot framework has emerged. The system provides a convenient personal management platform for volunteers by integrating core functions such as activity registration, attendance, and points management. It also offers powerful backend management functions for administrators, including activity scheduling, member management, and information dissemination. The design of the system not only optimizes the organization and participation process of volunteer activities, but also greatly enhances the participation experience and activity effectiveness of volunteers. In addition, the application of SpringBoot enables the system to have good scalability and maintainability, and can flexibly adapt to constantly changing needs, ensuring the long-term stable operation of the system. This study not only provides strong technical support for improving community volunteer service management, but also provides important experience and reference for the development and application of similar systems. Through this system, the management level of community volunteer services has been significantly improved, injecting new impetus into the development of social welfare undertakings.
Keywords: Community Volunteer Service Management System; SpringBoot
目录
摘要
Abstract
1 绪论
1.1 研究背景与意义
1.1.1 研究背景
1.1.2 研究意义
1.2 国内外研究现状
1.2.1 国内现状
1.2.2 国外现状
1.3 系统特点
2 相关技术介绍
2.1 Java语言
2.2 B/S框架
2.3 SpringBoot框架
2.4 Vue技术
2.5 MySQL数据库
3 系统需求分析
3.1 功能需求分析
3.1.1 系统非功能性分析
3.2 可行性分析
3.2.1 技术可行性
3.2.2 操作可行性
3.2.3 经济可行性
4 系统设计
4.1 系统设计流程
4.1.1 用户登录流程
4.1.2 添加信息流程
4.1.3 修改信息流程
4.1.4 删除信息流程
4.2 数据库表ER
4.3 数据库表物理设计
5 系统实现
5.1 志愿者用户功能实现
5.1.1 志愿资讯
5.1.2 社团组织
5.1.3 志愿活动
5.1.4 积分榜
5.1.5 个人中心
5.2 社团用户功能
5.2.1 社团组织管理
5.2.2 志愿活动管理
5.2.3 参加活动管理
5.2.4 积分榜管理
5.3 管理员功能
5.3.1 系统用户
5.3.2 志愿活动管理
5.3.3 活动签到管理
5.3.4 系统管理
5.3.5 资源管理
5.3.6 交流管理
6 系统测试
6.1 测试目的
6.2 测试方法
6.3 测试内容
6.4 测试结论
7 总结
参考文献
致谢
1绪论
1.1研究背景与意义
1.1.1研究背景
随着社会的不断发展和城市化进程的加快,社区志愿服务在增强社会凝聚力、促进公共福利以及提升公民责任感方面发挥着越来越重要的作用。志愿服务不仅为社区居民提供了实质性的帮助,也推动了社会整体的和谐与进步。然而,传统的志愿服务管理模式存在信息不对称、组织效率低下等问题,亟需借助现代信息技术提升管理效能。尤其是在活动报名、参与记录、志愿者管理等方面,手动操作不仅增加了管理成本,还容易导致数据遗漏和错误。基于此,社区志愿服务管理系统的研究与开发成为解决这些问题的关键。借助SpringBoot框架,这种系统能够实现高效的信息化管理,提供简洁、灵活的功能模块,优化志愿服务的组织和监督流程,提升服务质量和参与度。因此,设计与实现一个基于SpringBoot的社区志愿服务管理系统具有重要的现实意义,可以为志愿服务的高效开展提供有力支撑。
1.1.2研究意义
社区志愿服务作为提升社会责任感和促进社区和谐的重要途径,其管理效率和参与度直接影响到社会公益活动的效果和持续性。传统的志愿服务管理往往依赖手工操作,导致信息管理不便、活动协调困难及资源分配不均等问题。基于SpringBoot技术开发的社区志愿服务管理系统能够有效解决这些问题,通过数字化、信息化手段提升管理效率,优化志愿活动的组织和实施流程。该系统不仅为志愿者提供便捷的参与渠道和管理工具,帮助其跟踪活动进度、积分和反馈,还为管理员提供强大的后台管理功能,便于活动策划、志愿者管理和数据分析。通过这一系统的应用,能够提高社区志愿服务的透明度和参与积极性,促进资源的合理配置与优化,提升志愿服务的质量与可持续性。研究和开发这一系统,不仅为提升社区志愿服务管理水平提供技术支持,还为相关领域的信息化建设和技术创新提供了借鉴和参考。
1.2国内外研究现状
1.2.1国内现状
近年来,国内社区志愿服务管理逐渐引起了学术界和实践界的广泛关注。研究者们纷纷探讨如何利用信息化技术提升志愿服务的管理效率和质量。国内的研究主要集中在志愿服务平台的架构设计、功能模块优化以及数据管理上,许多学者提出通过建立志愿者数据库、活动管理模块和评价体系来完善社区志愿服务的组织结构。同时,一些城市和社区已开始探索基于互联网的志愿服务管理模式,取得了初步成果。然而,国内的系统仍面临一定的挑战,如用户参与度不足、平台功能单一、系统整合不够等问题,限制了志愿服务管理的高效运作。现有研究主要关注如何提升系统功能,但对于如何激励居民和志愿者参与、如何提升平台的互动性等方面的探索较为薄弱。因此,国内研究还需进一步加强对志愿服务管理模式的综合性探索,推动系统与服务的全面发展。
1.2.2国外现状
国外的社区志愿服务管理研究起步较早,特别是在欧美等发达国家,志愿服务管理平台的建设已经取得了较为成熟的经验。许多国家开发了综合性的志愿者管理平台,涵盖了志愿者的注册、活动预约、评价反馈等多项功能,并实现了志愿者和活动的信息化管理。国外的一些研究特别关注如何通过技术手段提高志愿服务的参与度,例如通过积分激励、奖励机制等方式来提升志愿者的积极性和参与热情。同时,国外的志愿服务平台也越来越注重社交功能的设计,通过线上互动增强志愿者之间的沟通与协作,进而提升社区的整体参与度。尽管如此,国外的研究同样面临一些挑战,如如何平衡技术运用与人性化管理、如何有效实现跨地区资源共享等问题,依然是未来研究的重点。整体来看,国外的研究和实践在志愿服务的系统整合和激励机制方面积累了较为丰富的经验,值得国内借鉴。
1.3系统特点
该社区志愿服务管理系统具有以下特点:首先,系统采用SpringBoot技术,支持高效、稳定的后台管理和前端展示,确保了系统的流畅运行。其次,系统具有多种用户角色,包括志愿者、社团和管理员,每个角色拥有不同的功能模块,方便管理和参与。第三,系统集成了志愿活动的报名、签到、反馈等功能,提升了活动组织效率和志愿者参与体验。第四,积分机制和反馈功能增强了志愿者的参与动力,提高了活动的透明度。最后,系统支持数据分析功能,为管理员提供详细的统计报告,帮助优化活动安排和资源分配,推动社区志愿服务的可持续发展。
2相关技术介绍
2.1Java语言
Java语言是一种广泛使用的高级编程语言,具有平台无关性、面向对象特性和丰富的标准库。Java通过Java虚拟机(JVM)实现跨平台运行,开发者可以编写一次代码,在任何支持JVM的环境中执行[1]。Java的面向对象特性使得代码复用和模块化变得更加容易,促进了软件的维护和扩展。Java支持多线程编程,允许开发者在同一程序中同时执行多个任务,提升了应用程序的性能。
Java语言的语法结构简洁且易于理解,吸引了大量开发者。Java的标准库包含数据结构、输入输出处理、网络编程等众多功能模块。这使得开发者在构建应用程序时能够高效利用已有工具,减少重复劳动。Java广泛应用于企业级应用、移动应用、Web开发和大数据处理等领域。
2.2 B/S框架
B/S(Browser/Server)架构是一种基于浏览器和服务器的系统架构模式,用户通过浏览器与服务器进行交互。B/S架构简化了客户端的部署和管理,用户无需在本地安装复杂的软件,只需使用标准浏览器即可访问应用程序。服务器端负责处理业务逻辑和数据存储,客户端则主要负责展示用户界面和数据交互[2]。B/S架构的设计使得系统更新和维护集中在服务器端,降低了维护成本。
B/S架构通常采用Web技术进行实现,包括HTML、CSS和JavaScript等。用户在浏览器中发起请求,服务器响应并返回数据。数据传输通常通过HTTP或HTTPS协议进行,B/S架构的灵活性使其适用于信息管理系统和社交网络等各类应用场景[3]。由于其易于扩展性,B/S架构可以方便地支持大规模用户访问,适应不断变化的业务需求。
2.3 SpringBoot框架
SpringBoot框架是基于Spring框架的开源项目,简化Java应用程序的开发过程。SpringBoot通过约定优于配置的理念,减少了传统Spring应用的繁琐配置,开发者可以快速搭建和部署应用程序。框架提供了一系列默认配置,支持自动化配置,简化了应用启动的复杂性[4]。SpringBoot内置了嵌入式Web服务器,使得开发者能够独立运行Java应用,无需外部容器。
SpringBoot支持微服务架构,开发者可以轻松创建和管理多个微服务。框架集成了丰富的功能模块,包括安全、数据访问和消息中间件等,支持RESTful API和JSON数据格式的处理[5]。SpringBoot还提供了强大的监控和管理功能,允许开发者实时监控应用的健康状态和性能指标。借助SpringBoot,开发者能够高效构建和维护现代企业级应用,满足复杂业务需求。
2.4 Vue技术
Vue是一种渐进式JavaScript框架,专注于构建用户界面。Vue采用组件化的开发模式,允许开发者将应用程序拆分为独立的、可重用的组件,从而提高了开发效率和代码的可维护性[6]。框架的核心库专注于视图层,支持数据绑定和DOM操作,提供了简洁的API。Vue的虚拟DOM机制提升了应用的性能,减少了实际DOM操作的次数。
Vue支持双向数据绑定,能够自动更新视图与模型之间的变化。开发者可以通过Vue的指令系统,简化数据展示和事件处理。Vue还支持路由管理和状态管理,使得开发复杂单页面应用变得更加容易[7]。借助Vue的生态系统,开发者能够使用多种工具和库来扩展功能,满足不同的业务需求。Vue在前端开发中逐渐成为主流选择,受到广泛关注和应用。
2.5 MySQL数据库
MySQL是一种开源关系型数据库管理系统,广泛应用于Web应用和企业级数据存储。MySQL支持结构化查询语言,允许开发者通过标准语句进行数据的创建、读取、更新和删除操作[8]。数据库通过表格形式组织数据,支持数据完整性和约束条件的定义。MySQL的存储引擎机制使得用户可以根据具体需求选择不同的存储引擎,以优化性能和功能。
MySQL具有高性能和可扩展性,支持大规模数据存储和高并发访问。系统提供了丰富的用户权限管理和数据加密安全特性。MySQL能够与多种编程语言和框架兼容,广泛应用于内容管理系统、电子商务平台和数据分析等各种场景。
3系统需求分析
3.1功能需求分析
(1)志愿者用户
1.注册登录: 志愿者可以通过邮箱或手机号注册,登录后访问自己的账户,进行活动报名和信息管理。
2.首页: 首页展示了平台的最新活动、志愿资讯和公告,帮助志愿者快速找到感兴趣的内容。
3.讨论论坛: 提供一个开放的社区平台,志愿者可以在这里发布话题,分享经验或提出问题,增强彼此间的互动与沟通。
4.公告栏: 作为志愿者的“信息中心”,公告栏会展示最新的系统通知、志愿者活动相关的重要信息和公告。
5.志愿资讯: 提供与志愿者相关的最新资讯,包括志愿活动、新闻、政策、公益项目等,帮助志愿者紧跟社会热点。
6.社团组织: 展示所在社团的基本信息、活动安排以及社团动态,志愿者可以了解自己所在社团的最新情况。
7.培训信息: 列出与志愿服务相关的各类培训项目,志愿者可以选择参与,以提升自己的专业技能。
8.志愿活动: 提供志愿活动的详细信息,志愿者可以根据兴趣参与不同的活动,记录个人参与经历。
9.志愿课堂: 提供在线学习资源,如志愿服务的课程、知识视频等,帮助志愿者提升理论和实践能力。
10.积分榜: 显示志愿者在平台上的活动积分和排名,激励志愿者积极参与,并与其他志愿者进行良性竞争。
11.修改密码: 志愿者可以修改自己的账户密码,确保账号的安全性和个人隐私的保护。
12.我的账户: 显示个人的账户信息,包括志愿活动记录、积分情况、个人资料等,便于志愿者对自己进行全面管理。
13.个人中心: 提供志愿者个人信息的管理入口,可以查看和修改个人资料,跟踪活动和培训的参与记录。
14.个人首页: 在个人首页,志愿者可以查看自己的志愿活动历史、积分和其他自定义设置,让用户轻松查看自己的贡献。
15.社团成员: 查看自己所在社团的成员列表,了解每个成员的参与情况和贡献,增强团队的凝聚力。
16.参加培训: 浏览并报名参加适合的培训项目,志愿者可以根据自己的兴趣和发展方向选择适合的课程。
17.参加活动: 根据活动内容和时间安排报名参加志愿服务活动,增加参与度和对社会的贡献。
18.活动签到: 参与活动时,通过系统签到确认到场,系统将记录下志愿者参与活动的时间和位置。
19.活动签出: 志愿者在活动结束后,通过系统签出,确保活动的参与时间得到准确记录。
20.活动反馈: 志愿者可以对所参加的活动进行评价和反馈,提供改进建议,帮助组织者提升活动质量。
21.收藏: 志愿者可以收藏自己感兴趣的活动、培训信息或社团内容,方便日后查看。
22.评论管理: 管理自己在系统中发布的评论,方便编辑、删除或修改,保持内容的准确性和及时性。
(2)社团用户
1.登录: 社团管理员通过登录后台系统,管理自己的社团组织、活动安排和成员信息等。
2.个人信息: 社团用户可以查看和修改个人信息,确保与系统中的记录一致,维护良好的管理形象。
3.修改密码: 通过修改密码功能,社团用户可以保障账号的安全性,防止未经授权的操作。
4.后台首页: 后台首页展示社团的整体管理情况,包括活动、成员、培训和积分的动态,方便快速查看重要信息。
5.社团组织管理: 管理社团的基本信息和运营状态,确保社团的合法性和活动顺利开展。
6.社团成员管理: 通过成员管理功能,社团用户可以查看和管理社团的成员信息,方便进行活动安排和资源分配。
7.培训信息管理: 社团用户可以发布、修改或删除培训信息,确保培训课程及时更新和适应需求。
8.参加培训管理: 管理志愿者报名参加的培训信息,确保每个志愿者都能参加到合适的培训活动。
9.志愿活动管理: 社团用户负责创建和管理志愿活动,确保活动安排合理,及时发布活动通知。
10.参加活动管理: 管理志愿者参与的活动情况,包括报名人数、活动安排和反馈等,确保活动的顺利进行。
11.活动签到管理: 通过活动签到功能,社团管理员可以确保参与者准时到场,并记录参与信息。
12.活动签出管理: 管理活动结束后,志愿者的签出情况,确保活动结束后能准确统计参与时间。
13.活动反馈管理: 社团用户查看志愿者对活动的反馈,帮助优化未来的活动安排,提高活动的质量和志愿者的满意度。
14.志愿课堂管理: 管理社团内的志愿课堂内容,提供有效的学习平台,帮助志愿者提升专业知识。
15.积分榜管理: 负责维护和更新社团内部志愿者的积分榜,激励成员积极参与社团活动。
16.交流管理: 通过交流管理功能,社团用户可以发布公告、讨论话题等,增强社团内的互动和沟通。
(3)管理员
1.登录: 管理员通过登录后台系统,进入系统管理界面,执行各种管理和配置任务。
2.后台首页: 提供系统的概览界面,展示各类数据统计、活动信息和系统运行状态,帮助管理员监控整体运营情况。
3.系统用户管理: 管理员负责管理所有系统用户的权限和信息,包括管理员、志愿者和社团用户,确保系统的安全性和数据的准确性。
4.社团组织管理: 管理所有社团的注册和运营,帮助社团设置并管理其基本信息、成员和活动等内容。
5.社团成员管理: 监督和管理所有社团成员,确保成员信息的准确性,并及时更新成员状态。
6.培训信息管理: 管理平台上所有的培训信息,包括课程内容、时间安排、讲师信息等,确保培训内容及时更新。
7.参加培训管理: 管理志愿者报名参加的培训情况,确保培训活动的正常进行并满足志愿者的需求。
8.志愿活动管理: 管理平台上的所有志愿活动,包括活动的发布、参与情况和活动效果评估,确保志愿活动高效有序。
9.参加活动管理: 管理志愿者参加的活动,包括报名情况、签到、签出等,确保活动顺利进行。
10.活动签到管理: 通过活动签到功能,管理员可以检查参与者的出席情况,确保活动的参与者记录完整。
11.活动签出管理: 管理活动结束时的签出记录,确保活动的参与者按时离开,并记录相应的数据。
12.活动反馈管理: 管理志愿者对活动的反馈和评价,收集意见以便改进活动质量。
13.志愿课堂管理: 管理志愿课堂内容的发布、更新和教学资源的共享,为志愿者提供优质的学习资源。
14.积分榜管理: 管理所有志愿者的积分榜,确保积分更新及时,激励志愿者参与更多志愿服务。
15.系统管理: 管理系统的基础配置,如轮播图、主题设置等,确保系统的界面和功能符合用户需求。
16.公告栏管理: 发布和管理公告,确保志愿者和社团成员及时接收到系统的最新信息和通知。
17.资源管理: 管理平台上的各类志愿资讯、新闻资源等,确保所有信息分类清晰,便于志愿者查阅。
18.交流管理: 管理志愿者和社团之间的讨论论坛和话题,确保交流内容的健康和有益。
19.权限管理: 管理系统中所有用户的权限,确保各类用户在系统中能够执行正确的操作,防止权限滥用。
3.1.1系统非功能性分析
社区志愿服务管理系统设计与实现毕业论文时,非功能性需求分析是一个重要的部分。非功能性需求主要关注的是系统如何运行,而不是它具体完成什么功能。这些需求包括性能、可用性、安全性、可维护性、可扩展性、易用性等方面。以下是一个关于社区志愿服务管理系统设计与实现非功能性需求分析的概要。
性能需求:系统需确保快速响应和高吞吐量,以支持大量用户同时访问,即使在高峰时段也能保持流畅的操作体验,避免因延迟或卡顿影响用户体验。
可用性:安系统必须具备高可用性,采用冗余部署、负载均衡等策略,确保即使部分组件故障也能迅速恢复服务,减少服务中断时间,保障用户业务的连续性。
安全性:鉴于系统处理用户敏感信息,如个人信息、支付数据等,必须实施严格的安全措施,包括数据加密、访问控制、防攻击机制等,以保护用户数据免受未授权访问或泄露。
可维护性:系统设计应注重可维护性,采用模块化、标准化的架构,提供详尽的开发文档和用户手册,确保系统易于理解和维护,降低长期运维成本。
可扩展性:随着业务的发展,系统可能需要扩展功能或提升性能。因此,系统需具备灵活的可扩展性,能够轻松添加新模块、优化性能,以应对未来增长的需求。
易用性:用户界面应直观易用,符合用户习惯,提供清晰的导航和友好的操作反馈,帮助用户快速上手并高效完成任务,提升整体用户满意度。
系统功能结构图如图3-1所示。

图3-1系统功能结构图
3.2可行性分析
3.2.1技术可行性
系统采用当前主流的SpringBoot和Vue.js开发框架,具备良好的技术基础。这些技术已被广泛应用于多种商业项目,具备成熟的文档和社区支持,便于开发获取必要的资源与解决方案。个人拥有丰富的相关技术经验,能够有效应对潜在技术挑战。所需的软硬件资源易于获取,且具备良好的兼容性,降低了技术实现的难度。
3.2.2操作可行性
系统具备直观友好的用户界面,支持简便的导航和功能访问,极大地提升了用户的使用体验。系统提供了自定义的工作流程和角色权限管理,使不同层级的用户能够快速上手,完成各自的任务。
3.2.3经济可行性
系统所使用的软件为开源技术,降低了使用费用同时硬件成本较低,使得整体初始投入相对合理,具备较高性价比。因此,系统在经济上是完全可行的。
4系统设计
4.1系统设计流程
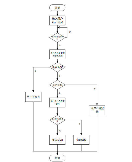
4.1.1用户登录流程
用户输入用户名和密码后,系统先检查输入是否为空,再验证用户名是否存在,若存在则通过用户名获取密码并校验。若密码正确则登录成功,否则提示密码错误。若用户名不存在或无法登录,提示用户操作无效。如图4-1所示。

图4-1登录流程图
4.1.2添加信息流程
管理员可以添加信息,用户添加可以自己权限内的信息,输入信息后,要想利用这个软件来进行系统的安全管理,首先需要登录到该软件中。添加信息流程如图4-2所示。

图4-2添加信息流程图
4.1.3修改信息流程
用户首先选择需要修改的记录,输入修改后的数据,系统判断输入数据是否合法。若数据不合法,提示重新输入;若数据合法,则将修改后的数据写入数据库,完成操作后流程结束。修改信息流程图如图4-3所示。

图4-3修改信息流程图
4.1.4删除信息流程
用户选择需要删除的记录后,系统判断是否确认删除。若未确认,返回选择环节;若确认删除,则更新数据库,删除对应记录,完成操作后流程结束。删除信息流程图如图4-4所示。

图4-4删除信息流程图
4.2数据库表ER
数据库概念模型是数据库设计的一个阶段,它描述了数据库中数据的逻辑结构和之间的关系,而不关注具体的实现细节[9]。概念模型通常用于数据库设计的初期阶段,以帮助开发人员和用户理解数据库中存储的数据以及数据之间的关系。
数据库概念模型通常采用高层次的概念来描述数据,常见的概念模型包括实体-关系模型(Entity-Relationship Model,ERM)、面向对象模型(Object-Oriented Model)等。在概念模型中,数据被抽象为实体(Entity)和实体之间的关系(Relationship),并且定义了实体的属性(Attribute),通常以E-R图来表达。
(1)管理员实体属性图如图4-5所示。

图4-5管理员实体图
(2)志愿者用户实体属性图如图4-6所示。

图4-6志愿者用户实体图
(3)社团用户实体属性图如图4-7所示。

图4-7社团用户实体图
(5)积分榜管理实体属性图如图4-8所示。

图4-8积分榜管理实体图
(6)权限管理实体属性图如图4-9所示。

图4-9权限管理实体图
4.3数据库表物理设计
社区志愿服务管理系统中,数据库表物理设计表,如表4-1所示。
表 4-1-access_token(登陆访问时长)
|
编号 |
字段名 |
类型 |
长度 |
是否非空 |
是否主键 |
注释 |
|
1 |
token_id |
int |
|
是 |
是 |
临时访问牌ID |
|
2 |
token |
varchar |
64 |
否 |
否 |
临时访问牌 |
|
3 |
info |
text |
65535 |
否 |
否 |
信息 |
|
4 |
maxage |
int |
|
是 |
否 |
最大寿命:默认2小时 |
|
5 |
create_time |
timestamp |
|
是 |
否 |
创建时间 |
|
6 |
update_time |
timestamp |
|
是 |
否 |
更新时间 |
|
7 |
user_id |
int |
|
是 |
否 |
用户编号 |
表 4-2-activity_check_in(活动签到)
|
编号 |
字段名 |
类型 |
长度 |
是否非空 |
是否主键 |
注释 |
|
1 |
activity_check_in_id |
int |
|
是 |
是 |
活动签到ID |
|
2 |
activity_cover |
varchar |
255 |
否 |
否 |
活动封面 |
|
3 |
activity_title |
varchar |
64 |
否 |
否 |
活动标题 |
|
4 |
activity_type |
varchar |
64 |
否 |
否 |
参加活动 |
|
5 |
team_number |
int |
|
否 |
否 |
团队编号 |
|
6 |
volunteers |
int |
|
否 |
否 |
志愿者 |
|
7 |
name_of_volunteer |
varchar |
64 |
否 |
否 |
志愿者姓名 |
|
8 |
check_in_time |
datetime |
|
否 |
否 |
签到时间 |
|
9 |
sign_in_location |
varchar |
64 |
否 |
否 |
签到地点 |
|
10 |
activity_check_out_limit_times |
int |
|
是 |
否 |
活动签出限制次数 |
|
11 |
create_time |
datetime |
|
是 |
否 |
创建时间 |
|
12 |
update_time |
timestamp |
|
是 |
否 |
更新时间 |
|
13 |
source_table |
varchar |
255 |
否 |
否 |
来源表 |
|
14 |
source_id |
int |
|
否 |
否 |
来源ID |
|
15 |
source_user_id |
int |
|
否 |
否 |
来源用户 |
表 4-3-activity_check_out(活动签出)
|
编号 |
字段名 |
类型 |
长度 |
是否非空 |
是否主键 |
注释 |
|
1 |
activity_check_out_id |
int |
|
是 |
是 |
活动签出ID |
|
2 |
activity_title |
varchar |
64 |
否 |
否 |
活动标题 |
|
3 |
activity_type |
varchar |
64 |
否 |
否 |
参加活动 |
|
4 |
team_number |
int |
|
否 |
否 |
团队编号 |
|
5 |
volunteers |
int |
|
否 |
否 |
志愿者 |
|
6 |
name_of_volunteer |
varchar |
64 |
否 |
否 |
志愿者姓名 |
|
7 |
check_in_time |
varchar |
64 |
否 |
否 |
签到时间 |
|
8 |
check_out_time |
datetime |
|
否 |
否 |
签出时间 |
|
9 |
check_out_location |
varchar |
64 |
否 |
否 |
签出地点 |
|
10 |
service_hours |
double |
|
否 |
否 |
服务时数 |
|
11 |
examine_state |
varchar |
16 |
是 |
否 |
审核状态 |
|
12 |
examine_reply |
varchar |
255 |
否 |
否 |
审核回复 |
|
13 |
create_time |
datetime |
|
是 |
否 |
创建时间 |
|
14 |
update_time |
timestamp |
|
是 |
否 |
更新时间 |
|
15 |
source_table |
varchar |
255 |
否 |
否 |
来源表 |
|
16 |
source_id |
int |
|
否 |
否 |
来源ID |
|
17 |
source_user_id |
int |
|
否 |
否 |
来源用户 |
表 4-4-activity_feedback(活动反馈)
|
编号 |
字段名 |
类型 |
长度 |
是否非空 |
是否主键 |
注释 |
|
1 |
activity_feedback_id |
int |
|
是 |
是 |
活动反馈ID |
|
2 |
activity_title |
varchar |
64 |
否 |
否 |
活动标题 |
|
3 |
team_number |
int |
|
否 |
否 |
团队编号 |
|
4 |
volunteers |
int |
|
否 |
否 |
志愿者 |
|
5 |
feedback_time |
date |
|
否 |
否 |
反馈时间 |
|
6 |
feedback_content |
text |
65535 |
否 |
否 |
反馈内容 |
|
7 |
examine_state |
varchar |
16 |
是 |
否 |
审核状态 |
|
8 |
examine_reply |
varchar |
255 |
否 |
否 |
审核回复 |
|
9 |
create_time |
datetime |
|
是 |
否 |
创建时间 |
|
10 |
update_time |
timestamp |
|
是 |
否 |
更新时间 |
|
11 |
source_table |
varchar |
255 |
否 |
否 |
来源表 |
|
12 |
source_id |
int |
|
否 |
否 |
来源ID |
|
13 |
source_user_id |
int |
|
否 |
否 |
来源用户 |
表 4-5-article(文章)
|
编号 |
字段名 |
类型 |
长度 |
是否非空 |
是否主键 |
注释 |
|
1 |
article_id |
mediumint |
|
是 |
是 |
文章id |
|
2 |
title |
varchar |
125 |
是 |
是 |
标题 |
|
3 |
type |
varchar |
64 |
是 |
否 |
文章分类 |
|
4 |
hits |
int |
|
是 |
否 |
点击数 |
|
5 |
praise_len |
int |
|
是 |
否 |
点赞数 |
|
6 |
create_time |
timestamp |
|
是 |
否 |
创建时间 |
|
7 |
update_time |
timestamp |
|
是 |
否 |
更新时间 |
|
8 |
source |
varchar |
255 |
否 |
否 |
来源 |
|
9 |
url |
varchar |
255 |
否 |
否 |
来源地址 |
|
10 |
tag |
varchar |
255 |
否 |
否 |
标签 |
|
11 |
content |
longtext |
4294967295 |
否 |
否 |
正文 |
|
12 |
img |
varchar |
255 |
否 |
否 |
封面图 |
|
13 |
description |
text |
65535 |
否 |
否 |
文章描述 |
表 4-6-article_type(文章分类)
|
编号 |
字段名 |
类型 |
长度 |
是否非空 |
是否主键 |
注释 |
|
1 |
type_id |
smallint |
|
是 |
是 |
分类ID |
|
2 |
display |
smallint |
|
是 |
否 |
显示顺序 |
|
3 |
name |
varchar |
16 |
是 |
否 |
分类名称 |
|
4 |
father_id |
smallint |
|
是 |
否 |
上级分类ID |
|
5 |
description |
varchar |
255 |
否 |
否 |
描述 |
|
6 |
icon |
text |
65535 |
否 |
否 |
分类图标 |
|
7 |
url |
varchar |
255 |
否 |
否 |
外链地址 |
|
8 |
create_time |
timestamp |
|
是 |
否 |
创建时间 |
|
9 |
update_time |
timestamp |
|
是 |
否 |
更新时间 |
表 4-7-association_members(社团成员)
|
编号 |
字段名 |
类型 |
长度 |
是否非空 |
是否主键 |
注释 |
|
1 |
association_members_id |
int |
|
是 |
是 |
社团成员ID |
|
2 |
club_name |
varchar |
64 |
否 |
否 |
团体名称 |
|
3 |
type_of_club |
varchar |
64 |
否 |
否 |
社团类型 |
|
4 |
establishment_time |
varchar |
64 |
否 |
否 |
创立时间 |
|
5 |
team_number |
int |
|
否 |
否 |
团队编号 |
|
6 |
volunteers |
int |
|
否 |
否 |
志愿者 |
|
7 |
name_of_volunteer |
varchar |
64 |
否 |
否 |
志愿者姓名 |
|
8 |
personal_introduction |
text |
65535 |
否 |
否 |
个人介绍 |
|
9 |
examine_state |
varchar |
16 |
是 |
否 |
审核状态 |
|
10 |
examine_reply |
varchar |
255 |
否 |
否 |
审核回复 |
|
11 |
create_time |
datetime |
|
是 |
否 |
创建时间 |
|
12 |
update_time |
timestamp |
|
是 |
否 |
更新时间 |
|
13 |
source_table |
varchar |
255 |
否 |
否 |
来源表 |
|
14 |
source_id |
int |
|
否 |
否 |
来源ID |
|
15 |
source_user_id |
int |
|
否 |
否 |
来源用户 |
表 4-8-auth(用户权限管理)
|
编号 |
字段名 |
类型 |
长度 |
是否非空 |
是否主键 |
注释 |
|
1 |
auth_id |
int |
|
是 |
是 |
授权ID |
|
2 |
user_group |
varchar |
64 |
否 |
否 |
用户组 |
|
3 |
mod_name |
varchar |
64 |
否 |
否 |
模块名 |
|
4 |
table_name |
varchar |
64 |
否 |
否 |
表名 |
|
5 |
page_title |
varchar |
255 |
否 |
否 |
页面标题 |
|
6 |
path |
varchar |
255 |
否 |
否 |
路由路径 |
|
7 |
parent |
varchar |
64 |
否 |
否 |
父级菜单 |
|
8 |
parent_sort |
int |
|
是 |
否 |
父级菜单排序 |
|
9 |
position |
varchar |
32 |
否 |
否 |
位置 |
|
10 |
mode |
varchar |
32 |
是 |
否 |
跳转方式 |
|
11 |
add |
tinyint |
|
是 |
否 |
是否可增加 |
|
12 |
del |
tinyint |
|
是 |
否 |
是否可删除 |
|
13 |
set |
tinyint |
|
是 |
否 |
是否可修改 |
|
14 |
get |
tinyint |
|
是 |
否 |
是否可查看 |
|
15 |
field_add |
text |
65535 |
否 |
否 |
添加字段 |
|
16 |
field_set |
text |
65535 |
否 |
否 |
修改字段 |
|
17 |
field_get |
text |
65535 |
否 |
否 |
查询字段 |
|
18 |
table_nav_name |
varchar |
500 |
否 |
否 |
跨表导航名称 |
|
19 |
table_nav |
varchar |
500 |
否 |
否 |
跨表导航 |
|
20 |
option |
text |
65535 |
否 |
否 |
配置 |
|
21 |
create_time |
timestamp |
|
是 |
否 |
创建时间 |
|
22 |
update_time |
timestamp |
|
是 |
否 |
更新时间 |
表 4-9-code_token(验证码)
|
编号 |
字段名 |
类型 |
长度 |
是否非空 |
是否主键 |
注释 |
|
1 |
code_token_id |
int |
|
是 |
是 |
验证码ID |
|
2 |
token |
varchar |
255 |
否 |
否 |
令牌 |
|
3 |
code |
varchar |
255 |
否 |
否 |
验证码 |
|
4 |
expire_time |
timestamp |
|
是 |
否 |
失效时间 |
|
5 |
create_time |
timestamp |
|
是 |
否 |
创建时间 |
|
6 |
update_time |
timestamp |
|
是 |
否 |
更新时间 |
表 4-10-collect(收藏)
|
编号 |
字段名 |
类型 |
长度 |
是否非空 |
是否主键 |
注释 |
|
1 |
collect_id |
int |
|
是 |
是 |
收藏ID |
|
2 |
user_id |
int |
|
是 |
是 |
收藏人ID |
|
3 |
source_table |
varchar |
255 |
否 |
否 |
来源表 |
|
4 |
source_field |
varchar |
255 |
否 |
否 |
来源字段 |
|
5 |
source_id |
int |
|
是 |
否 |
来源ID |
|
6 |
title |
varchar |
255 |
否 |
否 |
标题 |
|
7 |
img |
varchar |
255 |
否 |
否 |
封面 |
|
8 |
create_time |
timestamp |
|
是 |
否 |
创建时间 |
|
9 |
update_time |
timestamp |
|
是 |
否 |
更新时间 |
表 4-11-comment(评论)
|
编号 |
字段名 |
类型 |
长度 |
是否非空 |
是否主键 |
注释 |
|
1 |
comment_id |
int |
|
是 |
是 |
评论ID |
|
2 |
user_id |
int |
|
是 |
是 |
评论人ID |
|
3 |
reply_to_id |
int |
|
是 |
否 |
回复评论ID |
|
4 |
content |
longtext |
4294967295 |
否 |
否 |
内容 |
|
5 |
nickname |
varchar |
255 |
否 |
否 |
昵称 |
|
6 |
avatar |
varchar |
255 |
否 |
否 |
头像地址 |
|
7 |
create_time |
timestamp |
|
是 |
否 |
创建时间 |
|
8 |
update_time |
timestamp |
|
是 |
否 |
更新时间 |
|
9 |
source_table |
varchar |
255 |
否 |
否 |
来源表 |
|
10 |
source_field |
varchar |
255 |
否 |
否 |
来源字段 |
|
11 |
source_id |
int |
|
是 |
否 |
来源ID |
表 4-12-community_organization(社团组织)
|
编号 |
字段名 |
类型 |
长度 |
是否非空 |
是否主键 |
注释 |
|
1 |
community_organization_id |
int |
|
是 |
是 |
社团组织ID |
|
2 |
club_pictures |
varchar |
255 |
否 |
否 |
社团图片 |
|
3 |
club_name |
varchar |
64 |
否 |
否 |
社团名称 |
|
4 |
type_of_club |
varchar |
64 |
否 |
否 |
社团类型 |
|
5 |
establishment_time |
date |
|
否 |
否 |
创立时间 |
|
6 |
team_number |
int |
|
否 |
否 |
团队编号 |
|
7 |
introduction_to_society |
longtext |
4294967295 |
否 |
否 |
社团介绍 |
|
8 |
hits |
int |
|
是 |
否 |
点击数 |
|
9 |
praise_len |
int |
|
是 |
否 |
点赞数 |
|
10 |
collect_len |
int |
|
是 |
否 |
收藏数 |
|
11 |
comment_len |
int |
|
是 |
否 |
评论数 |
|
12 |
association_members_limit_times |
int |
|
是 |
否 |
加入申请限制次数 |
|
13 |
create_time |
datetime |
|
是 |
否 |
创建时间 |
|
14 |
update_time |
timestamp |
|
是 |
否 |
更新时间 |
表 4-13-forum(论坛)
|
编号 |
字段名 |
类型 |
长度 |
是否非空 |
是否主键 |
注释 |
|
1 |
forum_id |
mediumint |
|
是 |
是 |
论坛ID |
|
2 |
display |
smallint |
|
是 |
否 |
排序 |
|
3 |
user_id |
mediumint |
|
是 |
否 |
用户ID |
|
4 |
nickname |
varchar |
16 |
否 |
否 |
昵称 |
|
5 |
praise_len |
int |
|
否 |
否 |
点赞数 |
|
6 |
hits |
int |
|
是 |
否 |
访问数 |
|
7 |
title |
varchar |
125 |
是 |
否 |
标题 |
|
8 |
keywords |
varchar |
125 |
否 |
否 |
关键词 |
|
9 |
description |
varchar |
255 |
否 |
否 |
描述 |
|
10 |
url |
varchar |
255 |
否 |
否 |
来源地址 |
|
11 |
tag |
varchar |
255 |
否 |
否 |
标签 |
|
12 |
img |
text |
65535 |
否 |
否 |
封面图 |
|
13 |
content |
longtext |
4294967295 |
否 |
否 |
正文 |
|
14 |
create_time |
timestamp |
|
是 |
否 |
创建时间 |
|
15 |
update_time |
timestamp |
|
是 |
否 |
更新时间 |
|
16 |
avatar |
varchar |
255 |
否 |
否 |
发帖人头像 |
|
17 |
type |
varchar |
64 |
是 |
否 |
论坛分类 |
|
18 |
istop |
int |
|
是 |
否 |
是否置顶 |
表 4-14-forum_type(论坛分类)
|
编号 |
字段名 |
类型 |
长度 |
是否非空 |
是否主键 |
注释 |
|
1 |
type_id |
smallint |
|
是 |
是 |
分类ID |
|
2 |
name |
varchar |
16 |
是 |
否 |
分类名称 |
|
3 |
description |
varchar |
255 |
否 |
否 |
描述 |
|
4 |
url |
varchar |
255 |
否 |
否 |
外链地址 |
|
5 |
father_id |
smallint |
|
是 |
否 |
上级分类ID |
|
6 |
icon |
varchar |
255 |
否 |
否 |
分类图标 |
|
7 |
create_time |
timestamp |
|
是 |
否 |
创建时间 |
|
8 |
update_time |
timestamp |
|
是 |
否 |
更新时间 |
表 4-15-hits(用户点击)
|
编号 |
字段名 |
类型 |
长度 |
是否非空 |
是否主键 |
注释 |
|
1 |
hits_id |
int |
|
是 |
是 |
点赞ID |
|
2 |
user_id |
int |
|
是 |
否 |
点赞人 |
|
3 |
create_time |
timestamp |
|
是 |
否 |
创建时间 |
|
4 |
update_time |
timestamp |
|
是 |
否 |
更新时间 |
|
5 |
source_table |
varchar |
255 |
否 |
否 |
来源表 |
|
6 |
source_field |
varchar |
255 |
否 |
否 |
来源字段 |
|
7 |
source_id |
int |
|
是 |
否 |
来源ID |
表 4-16-notice(公告)
|
编号 |
字段名 |
类型 |
长度 |
是否非空 |
是否主键 |
注释 |
|
1 |
notice_id |
mediumint |
|
是 |
是 |
公告ID |
|
2 |
title |
varchar |
125 |
是 |
否 |
标题 |
|
3 |
content |
longtext |
4294967295 |
否 |
否 |
正文 |
|
4 |
create_time |
timestamp |
|
是 |
否 |
创建时间 |
|
5 |
update_time |
timestamp |
|
是 |
否 |
更新时间 |
表 4-17-participate_in_activities(参加活动)
|
编号 |
字段名 |
类型 |
长度 |
是否非空 |
是否主键 |
注释 |
|
1 |
participate_in_activities_id |
int |
|
是 |
是 |
参加活动ID |
|
2 |
activity_title |
varchar |
64 |
否 |
否 |
活动标题 |
|
3 |
team_number |
int |
|
否 |
否 |
团队编号 |
|
4 |
volunteers |
int |
|
否 |
否 |
志愿者 |
|
5 |
name_of_volunteer |
varchar |
64 |
否 |
否 |
志愿者姓名 |
|
6 |
contact_information |
varchar |
16 |
否 |
否 |
联系方式 |
|
7 |
earn_points |
varchar |
64 |
是 |
否 |
获得积分 |
|
8 |
related_vouchers |
varchar |
255 |
否 |
否 |
相关凭证 |
|
9 |
examine_state |
varchar |
16 |
是 |
否 |
审核状态 |
|
10 |
examine_reply |
varchar |
255 |
否 |
否 |
审核回复 |
|
11 |
activity_feedback_limit_times |
int |
|
是 |
否 |
活动反馈限制次数 |
|
12 |
create_time |
datetime |
|
是 |
否 |
创建时间 |
|
13 |
update_time |
timestamp |
|
是 |
否 |
更新时间 |
|
14 |
source_table |
varchar |
255 |
否 |
否 |
来源表 |
|
15 |
source_id |
int |
|
否 |
否 |
来源ID |
|
16 |
source_user_id |
int |
|
否 |
否 |
来源用户 |
表 4-18-participate_in_training(参加培训)
|
编号 |
字段名 |
类型 |
长度 |
是否非空 |
是否主键 |
注释 |
|
1 |
participate_in_training_id |
int |
|
是 |
是 |
参加培训ID |
|
2 |
course_name |
varchar |
64 |
否 |
否 |
课程名称 |
|
3 |
course_type |
varchar |
64 |
否 |
否 |
课程类型 |
|
4 |
volunteers |
int |
|
否 |
否 |
志愿者 |
|
5 |
name_of_volunteer |
varchar |
64 |
否 |
否 |
志愿者姓名 |
|
6 |
training_time |
date |
|
否 |
否 |
培训时间 |
|
7 |
team_number |
int |
|
否 |
否 |
团队编号 |
|
8 |
earn_points |
varchar |
64 |
是 |
否 |
获得积分 |
|
9 |
training_remarks |
text |
65535 |
否 |
否 |
培训备注 |
|
10 |
examine_state |
varchar |
16 |
是 |
否 |
审核状态 |
|
11 |
examine_reply |
varchar |
255 |
否 |
否 |
审核回复 |
|
12 |
create_time |
datetime |
|
是 |
否 |
创建时间 |
|
13 |
update_time |
timestamp |
|
是 |
否 |
更新时间 |
|
14 |
source_table |
varchar |
255 |
否 |
否 |
来源表 |
|
15 |
source_id |
int |
|
否 |
否 |
来源ID |
|
16 |
source_user_id |
int |
|
否 |
否 |
来源用户 |
表 4-19-praise(点赞)
|
编号 |
字段名 |
类型 |
长度 |
是否非空 |
是否主键 |
注释 |
|
1 |
praise_id |
int |
|
是 |
是 |
点赞ID |
|
2 |
user_id |
int |
|
是 |
是 |
点赞人 |
|
3 |
create_time |
timestamp |
|
是 |
否 |
创建时间 |
|
4 |
update_time |
timestamp |
|
是 |
否 |
更新时间 |
|
5 |
source_table |
varchar |
255 |
否 |
否 |
来源表 |
|
6 |
source_field |
varchar |
255 |
否 |
否 |
来源字段 |
|
7 |
source_id |
int |
|
是 |
否 |
来源ID |
|
8 |
status |
tinyint |
|
是 |
否 |
点赞状态:1为点赞,0已取消 |
表 4-20-scoreboard(积分榜)
|
编号 |
字段名 |
类型 |
长度 |
是否非空 |
是否主键 |
注释 |
|
1 |
scoreboard_id |
int |
|
是 |
是 |
积分榜ID |
|
2 |
photos_of_volunteers |
varchar |
255 |
否 |
否 |
志愿者照片 |
|
3 |
volunteer_users |
int |
|
否 |
否 |
志愿者用户 |
|
4 |
name_of_volunteer |
varchar |
64 |
是 |
是 |
志愿者姓名 |
|
5 |
gender |
varchar |
64 |
否 |
否 |
性别 |
|
6 |
volunteer_duration |
double |
|
否 |
否 |
志愿时长 |
|
7 |
voluntary_points |
double |
|
否 |
否 |
志愿积分 |
|
8 |
volunteer_deeds |
longtext |
4294967295 |
否 |
否 |
志愿事迹 |
|
9 |
hits |
int |
|
是 |
否 |
点击数 |
|
10 |
praise_len |
int |
|
是 |
否 |
点赞数 |
|
11 |
collect_len |
int |
|
是 |
否 |
收藏数 |
|
12 |
comment_len |
int |
|
是 |
否 |
评论数 |
|
13 |
create_time |
datetime |
|
是 |
否 |
创建时间 |
|
14 |
update_time |
timestamp |
|
是 |
否 |
更新时间 |
表 4-21-slides(轮播图)
|
编号 |
字段名 |
类型 |
长度 |
是否非空 |
是否主键 |
注释 |
|
1 |
slides_id |
int |
|
是 |
是 |
轮播图ID |
|
2 |
title |
varchar |
64 |
否 |
否 |
标题 |
|
3 |
content |
varchar |
255 |
否 |
否 |
内容 |
|
4 |
url |
varchar |
255 |
否 |
否 |
链接 |
|
5 |
img |
varchar |
255 |
否 |
否 |
轮播图 |
|
6 |
hits |
int |
|
是 |
否 |
点击量 |
|
7 |
create_time |
timestamp |
|
是 |
否 |
创建时间 |
|
8 |
update_time |
timestamp |
|
是 |
否 |
更新时间 |
表 4-22-social_worker_organizer(社工组织者)
|
编号 |
字段名 |
类型 |
长度 |
是否非空 |
是否主键 |
注释 |
|
1 |
social_worker_organizer_id |
int |
|
是 |
是 |
社工组织者ID |
|
2 |
team_number |
varchar |
64 |
否 |
否 |
团队编号 |
|
3 |
group_name |
varchar |
64 |
否 |
否 |
团体名称 |
|
4 |
competent_unit |
varchar |
64 |
否 |
否 |
主管单位 |
|
5 |
name_of_leader_in_charge |
varchar |
64 |
否 |
否 |
主管领导姓名 |
|
6 |
number_of_members |
double |
|
否 |
否 |
成员人数 |
|
7 |
date_of_establishment |
date |
|
否 |
否 |
成立日期 |
|
8 |
correspondence_address |
varchar |
64 |
否 |
否 |
通讯地址 |
|
9 |
types_of_social_workers |
varchar |
64 |
否 |
否 |
社工类型 |
|
10 |
examine_state |
varchar |
16 |
是 |
否 |
审核状态 |
|
11 |
user_id |
int |
|
是 |
否 |
用户ID |
|
12 |
create_time |
datetime |
|
是 |
否 |
创建时间 |
|
13 |
update_time |
timestamp |
|
是 |
否 |
更新时间 |
表 4-23-training_information(培训信息)
|
编号 |
字段名 |
类型 |
长度 |
是否非空 |
是否主键 |
注释 |
|
1 |
training_information_id |
int |
|
是 |
是 |
培训信息ID |
|
2 |
course_cover |
varchar |
255 |
否 |
否 |
课程封面 |
|
3 |
course_name |
varchar |
64 |
否 |
否 |
课程名称 |
|
4 |
course_type |
varchar |
64 |
否 |
否 |
课程类型 |
|
5 |
course_description |
varchar |
64 |
否 |
否 |
课程描述 |
|
6 |
course_video |
varchar |
255 |
否 |
否 |
课程视频 |
|
7 |
team_number |
int |
|
否 |
否 |
团队编号 |
|
8 |
course_introduction |
longtext |
4294967295 |
否 |
否 |
课程介绍 |
|
9 |
hits |
int |
|
是 |
否 |
点击数 |
|
10 |
praise_len |
int |
|
是 |
否 |
点赞数 |
|
11 |
collect_len |
int |
|
是 |
否 |
收藏数 |
|
12 |
comment_len |
int |
|
是 |
否 |
评论数 |
|
13 |
participate_in_training_limit_times |
int |
|
是 |
否 |
参加培训限制次数 |
|
14 |
create_time |
datetime |
|
是 |
否 |
创建时间 |
|
15 |
update_time |
timestamp |
|
是 |
否 |
更新时间 |
表 4-24-upload(文件上传)
|
编号 |
字段名 |
类型 |
长度 |
是否非空 |
是否主键 |
注释 |
|
1 |
upload_id |
int |
|
是 |
是 |
上传ID |
|
2 |
name |
varchar |
64 |
否 |
否 |
文件名 |
|
3 |
path |
varchar |
255 |
否 |
否 |
访问路径 |
|
4 |
file |
varchar |
255 |
否 |
否 |
文件路径 |
|
5 |
display |
varchar |
255 |
否 |
否 |
显示顺序 |
|
6 |
father_id |
int |
|
否 |
否 |
父级ID |
|
7 |
dir |
varchar |
255 |
否 |
否 |
文件夹 |
|
8 |
type |
varchar |
32 |
否 |
否 |
文件类型 |
表 4-25-user(用户账户)
|
编号 |
字段名 |
类型 |
长度 |
是否非空 |
是否主键 |
注释 |
|
1 |
user_id |
int |
|
是 |
是 |
用户ID |
|
2 |
state |
smallint |
|
是 |
否 |
账户状态:(1可用|2异常|3已冻结|4已注销) |
|
3 |
user_group |
varchar |
32 |
否 |
否 |
所在用户组 |
|
4 |
login_time |
timestamp |
|
是 |
否 |
上次登录时间 |
|
5 |
phone |
varchar |
11 |
否 |
否 |
手机号码 |
|
6 |
phone_state |
smallint |
|
是 |
否 |
手机认证:(0未认证|1审核中|2已认证) |
|
7 |
username |
varchar |
16 |
是 |
否 |
用户名 |
|
8 |
nickname |
varchar |
16 |
否 |
否 |
昵称 |
|
9 |
password |
varchar |
64 |
是 |
否 |
密码 |
|
10 |
|
varchar |
64 |
否 |
否 |
邮箱 |
|
11 |
email_state |
smallint |
|
是 |
否 |
邮箱认证:(0未认证|1审核中|2已认证) |
|
12 |
avatar |
varchar |
255 |
否 |
否 |
头像地址 |
|
13 |
open_id |
varchar |
255 |
否 |
否 |
针对获取用户信息字段 |
|
14 |
create_time |
timestamp |
|
是 |
否 |
创建时间 |
表 4-26-user_group(用户组)
|
编号 |
字段名 |
类型 |
长度 |
是否非空 |
是否主键 |
注释 |
|
1 |
group_id |
mediumint |
|
是 |
是 |
用户组ID |
|
2 |
display |
smallint |
|
是 |
否 |
显示顺序 |
|
3 |
name |
varchar |
16 |
是 |
否 |
名称 |
|
4 |
description |
varchar |
255 |
否 |
否 |
描述 |
|
5 |
source_table |
varchar |
255 |
否 |
否 |
来源表 |
|
6 |
source_field |
varchar |
255 |
否 |
否 |
来源字段 |
|
7 |
source_id |
int |
|
是 |
否 |
来源ID |
|
8 |
register |
smallint |
|
否 |
否 |
注册位置 |
|
9 |
create_time |
timestamp |
|
是 |
否 |
创建时间 |
|
10 |
update_time |
timestamp |
|
是 |
否 |
更新时间 |
表 4-27-voluntary_activities(志愿活动)
|
编号 |
字段名 |
类型 |
长度 |
是否非空 |
是否主键 |
注释 |
|
1 |
voluntary_activities_id |
int |
|
是 |
是 |
志愿活动ID |
|
2 |
activity_cover |
varchar |
255 |
否 |
否 |
活动封面 |
|
3 |
activity_title |
varchar |
64 |
否 |
否 |
活动标题 |
|
4 |
activity_type |
varchar |
64 |
否 |
否 |
参加活动 |
|
5 |
activity_start_time |
date |
|
否 |
否 |
活动开始时间 |
|
6 |
activity_end_time |
date |
|
否 |
否 |
活动结束时间 |
|
7 |
number_of_participants |
double |
|
否 |
否 |
参加人数 |
|
8 |
team_number |
int |
|
否 |
否 |
团队编号 |
|
9 |
person_in_charge |
varchar |
64 |
否 |
否 |
负责人 |
|
10 |
contact_information_of_responsible_person |
varchar |
16 |
否 |
否 |
负责人联系方式 |
|
11 |
notes_for_participation |
text |
65535 |
否 |
否 |
参加须知 |
|
12 |
activity_introduction |
longtext |
4294967295 |
否 |
否 |
活动介绍 |
|
13 |
hits |
int |
|
是 |
否 |
点击数 |
|
14 |
praise_len |
int |
|
是 |
否 |
点赞数 |
|
15 |
collect_len |
int |
|
是 |
否 |
收藏数 |
|
16 |
comment_len |
int |
|
是 |
否 |
评论数 |
|
17 |
examine_state |
varchar |
16 |
是 |
否 |
审核状态 |
|
18 |
examine_reply |
varchar |
255 |
否 |
否 |
审核回复 |
|
19 |
timer_title |
varchar |
64 |
否 |
否 |
计时器标题 |
|
20 |
timing_start_time |
datetime |
|
否 |
否 |
计时开始时间 |
|
21 |
timing_end_time |
datetime |
|
否 |
否 |
计时结束时间 |
|
22 |
participate_in_activities_limit_times |
int |
|
是 |
否 |
参加活动限制次数 |
|
23 |
activity_check_in_limit_times |
int |
|
是 |
否 |
活动签到限制次数 |
|
24 |
create_time |
datetime |
|
是 |
否 |
创建时间 |
|
25 |
update_time |
timestamp |
|
是 |
否 |
更新时间 |
表 4-28-volunteers(志愿者)
|
编号 |
字段名 |
类型 |
长度 |
是否非空 |
是否主键 |
注释 |
|
1 |
volunteers_id |
int |
|
是 |
是 |
志愿者ID |
|
2 |
name_of_volunteer |
varchar |
64 |
是 |
是 |
志愿者姓名 |
|
3 |
gender |
varchar |
64 |
否 |
否 |
性别 |
|
4 |
age |
varchar |
64 |
否 |
否 |
年龄 |
|
5 |
volunteer_duration |
double |
|
否 |
否 |
志愿时长 |
|
6 |
contact_information |
varchar |
16 |
否 |
否 |
联系方式 |
|
7 |
voluntary_points |
double |
|
否 |
否 |
志愿积分 |
|
8 |
examine_state |
varchar |
16 |
是 |
否 |
审核状态 |
|
9 |
user_id |
int |
|
是 |
否 |
用户ID |
|
10 |
create_time |
datetime |
|
是 |
否 |
创建时间 |
|
11 |
update_time |
timestamp |
|
是 |
否 |
更新时间 |
表 4-29-volunteer_class(志愿课堂)
|
编号 |
字段名 |
类型 |
长度 |
是否非空 |
是否主键 |
注释 |
|
1 |
volunteer_class_id |
int |
|
是 |
是 |
志愿课堂ID |
|
2 |
course_cover |
varchar |
255 |
否 |
否 |
课程封面 |
|
3 |
course_name |
varchar |
64 |
否 |
否 |
课程名称 |
|
4 |
course_duration |
varchar |
64 |
否 |
否 |
课程时长 |
|
5 |
course_video |
varchar |
255 |
否 |
否 |
课程视频 |
|
6 |
course_purpose |
varchar |
64 |
否 |
否 |
课程目的 |
|
7 |
team_number |
int |
|
否 |
否 |
团队编号 |
|
8 |
course_introduction |
longtext |
4294967295 |
否 |
否 |
课程简介 |
|
9 |
hits |
int |
|
是 |
否 |
点击数 |
|
10 |
praise_len |
int |
|
是 |
否 |
点赞数 |
|
11 |
collect_len |
int |
|
是 |
否 |
收藏数 |
|
12 |
comment_len |
int |
|
是 |
否 |
评论数 |
|
13 |
create_time |
datetime |
|
是 |
否 |
创建时间 |
|
14 |
update_time |
timestamp |
|
是 |
否 |
更新时间 |
5系统实现
5.1志愿者用户功能实现
5.1.1志愿资讯
志愿资讯: 提供与志愿者相关的最新资讯,包括志愿活动、新闻、政策、公益项目等,帮助志愿者紧跟社会热点。界面如图5-1所示。

图5-1志愿资讯界面
5.1.2社团组织
社团组织: 展示所在社团的基本信息、活动安排以及社团动态,志愿者可以了解自己所在社团的最新情况。界面如图5-2所示。

图5-2社团组织界面。
5.1.3志愿活动
志愿活动: 提供志愿活动的详细信息,志愿者可以根据兴趣参与不同的活动,记录个人参与经历。界面如图5-3所示。

图5-3志愿活动界面
5.1.4积分榜
用积分榜: 显示志愿者在平台上的活动积分和排名,激励志愿者积极参与,并与其他志愿者进行良性竞争。界面如图5-4所示。

图5-4积分榜界面
5.1.5个人中心
用户进入个人中心页面,查看自己的基本信息、社团成员、参加培训、参加活动等。可以查看和修改个人资料,跟踪活动和培训的参与记录。界面如图5-5所示。

图5-5个人中心界面
5.2社团用户功能
5.2.1社团组织管理
社团组织管理: 管理社团的基本信息和运营状态,确保社团的合法性和活动顺利开展。界面如图5-6所示。

图5-6社团组织管理界面
5.2.2志愿活动管理
志愿活动管理: 社团用户负责创建和管理志愿活动,确保活动安排合理,及时发布活动通知。界面如图5-7所示。

图5-7志愿活动管理界面
5.2.3参加活动管理
参加活动管理: 管理志愿者参与的活动情况,包括报名人数、活动安排和反馈等,确保活动的顺利进行。界面如图5-8所示。

图5-8参加活动管理界面
5.2.4积分榜管理
积分榜管理: 负责维护和更新社团内部志愿者的积分榜,激励成员积极参与社团活动。界面如图5-9所示。

图5-9积分榜管理界面。
5.3管理员功能
5.3.1系统用户
管理员进入系统用户管理页面,查看所有注册用户的基本信息,包括用户名、角色、联系方式等。管理员可以对用户进行权限设置,修改用户角色,或删除无效用户,确保系统安全和管理的高效性。界面如图5-10所示。

图5-10系统用户界面。
5.3.2志愿活动管理
志愿活动管理: 管理平台上的所有志愿活动,包括活动的发布、参与情况和活动效果评估,确保志愿活动高效有序。界面如图5-11所示。

图5-11志愿活动管理界面。
5.3.3活动签到管理
活动签到管理: 通过活动签到功能,管理员可以检查参与者的出席情况,确保活动的参与者记录完整。界面如图5-12所示。

图5-12活动签到管理界面。
5.3.4系统管理
系统管理: 管理系统的基础配置,如轮播图、主题设置等,确保系统的界面和功能符合用户需求。界面如图5-13所示。

图5-13系统管理界面
5.3.5资源管理
资源管理: 管理平台上的各类志愿资讯、新闻资源等,确保所有信息分类清晰,便于志愿者查阅。界面如图5-14所示。

图5-14资源管理界面
5.3.6交流管理
交流管理: 管理志愿者和社团之间的讨论论坛和话题,确保交流内容的健康和有益。界面如图5-15所示。

图5-15交流管理界面。
6系统测试
6.1测试目的
测试的主要目的是确保系统的功能和性能满足预期的需求,同时识别和修复潜在的缺陷。通过系统测试,可以验证各个功能模块的正确性和稳定性,确保系统在不同使用场景下的表现符合设计要求。测试目的包括确认系统功能的完整性、验证数据处理的准确性、评估系统的性能和安全性[10]。测试还可以提高用户满意度,保证用户在使用系统时获得流畅和可靠的体验。通过全面的测试,可以降低后期维护成本,减少系统上线后出现故障的风险,从而保障系统的长期稳定运行。
6.2测试方法
在本系统中,测试方法主要依赖于测试用例的设计与执行。测试用例是根据系统需求文档编写的,覆盖所有功能模块及其边界情况。每个测试用例包含输入数据、预期结果和实际结果的对比,以验证系统的功能是否按预期工作。
常见的测试用例包括功能测试用例、边界测试用例和异常测试用例[12]。功能测试用例针对系统的各项功能进行验证;边界测试用例则侧重于输入数据的边界条件,验证系统在极端情况下是否能够稳定运行;异常测试用例则用于验证系统在处理错误输入或异常情况时的反应。本文选择功能测试用例进行系统测试。
在测试执行过程中,记录每个用例的执行结果,并根据实际结果与预期结果的对比,判断系统是否存在缺陷。通过系统化的测试用例执行,可以有效提高测试的覆盖率和效率,为系统的最终上线提供保障。
6.3测试内容
测试用例表如下所示:
表6-1 系统用户测试用例。
|
测试项 |
测试用例 |
预期结果 |
结论 |
|
系统用户 |
1. 用户登录系统,查看系统用户列表。 |
系统成功显示所有用户信息。 |
与预期结果一致。 |
|
系统用户 |
2. 管理员修改用户角色为志愿者,保存后查看用户信息。 |
用户角色更新为志愿者,信息保存成功。 |
与预期结果一致。 |
|
系统用户 |
3. 管理员删除一个用户账号,查看删除后的用户列表。 |
用户被删除,列表中不再显示该用户。 |
与预期结果一致。 |
|
系统用户 |
4. 用户登录并修改个人信息,保存后查看修改后的信息。 |
用户信息修改成功,显示最新信息。 |
与预期结果一致。 |
表6-2 志愿活动管理测试用例。
|
测试项 |
测试用例 |
预期结果 |
结论 |
|
志愿活动管理 |
1. 管理员登录,查看所有志愿活动。 |
系统成功显示所有志愿活动信息。 |
与预期结果一致。 |
|
志愿活动管理 |
2. 管理员发布新活动并保存,查看活动列表。 |
新活动成功发布并显示在活动列表中。 |
与预期结果一致。 |
|
志愿活动管理 |
3. 管理员编辑活动信息,修改活动时间,保存后查看修改内容。 |
活动时间修改成功,列表中显示更新后的活动信息。 |
与预期结果一致。 |
|
志愿活动管理 |
4. 管理员删除某个志愿活动,查看活动列表。 |
活动删除成功,列表中不再显示该活动。 |
与预期结果一致。 |
表6-3 参加活动管理测试用例。
|
测试项 |
测试用例 |
预期结果 |
结论 |
|
参加活动管理 |
1. 管理员登录,查看所有参加活动。 |
系统成功显示所有参加活动。 |
与预期结果一致。 |
|
参加活动管理 |
2. 管理员添加新参加活动并保存,查看参加活动列表。 |
新参加活动成功添加并显示在列表中。 |
与预期结果一致。 |
|
参加活动管理 |
3. 管理员编辑参加活动,修改名称,保存后查看更新后的列表。 |
参加活动名称修改成功,列表中显示更新后的类型。 |
与预期结果一致。 |
|
参加活动管理 |
4. 管理员删除某个参加活动,查看参加活动列表。 |
参加活动删除成功,列表中不再显示该类型。 |
与预期结果一致。 |
表6-4 活动签到管理测试用例。
|
测试项 |
测试用例 |
预期结果 |
结论 |
|
活动签到管理 |
1. 用户参加活动,管理员查看签到记录。 |
签到记录显示用户成功签到。 |
与预期结果一致。 |
|
活动签到管理 |
2. 用户签到后,管理员查看该活动的所有签到情况。 |
所有签到记录正确显示,用户签到状态已更新。 |
与预期结果一致。 |
|
活动签到管理 |
3. 管理员编辑签到记录,修改签到时间,保存后查看更新内容。 |
签到时间修改成功,更新后的签到记录显示正确。 |
与预期结果一致。 |
|
活动签到管理 |
4. 管理员删除某个签到记录,查看签到列表。 |
签到记录删除成功,列表中不再显示该记录。 |
与预期结果一致。 |
6.4测试结论
经过对基于SpringBoot框架的社区志愿服务管理系统进行全面的功能和性能测试,系统的各项核心功能表现符合设计要求,并且能够在真实场景中高效运行。功能测试结果表明,系统在用户管理、志愿活动管理、参加活动管理、活动签到管理等功能模块中均能稳定运行,且无明显的操作错误。志愿者、管理员以及社团用户的不同需求都得到了充分满足,用户体验良好。特别是在用户管理、志愿活动管理、参加活动管理、活动签到管理等关键操作中,系统响应迅速,能够顺利完成数据处理和展示,保障了系统的实用性和高效性。各类用户角色的权限管理得当,确保了系统的安全性和数据的隐私性。
在性能测试方面,系统在高并发情况下表现稳定,能够快速响应多个用户的并发请求,数据查询与更新效率较高。通过数据库优化,系统的查询和写入操作在大数据量下也能保持高效性,未出现明显的延迟或崩溃情况。安全性方面,系统的防护措施得到了充分验证,用户数据的保护和权限验证均按预期执行。总的来说,系统在多个维度上都能稳定运行,具备良好的扩展性和可维护性,为社区志愿服务的管理和组织提供了一个高效、安全的平台。未来,随着用户量的增加,系统的优化与升级将更加重要,但目前的表现已经能够满足实际应用需求。
7总结
本课题通过设计与实现基于SpringBoot技术的社区志愿服务管理系统,成功解决了传统志愿服务管理模式中存在的效率低下、信息不对称和管理困难等问题。系统通过集成志愿活动的报名、签到、积分、反馈等功能,提供了一个便捷的管理平台,不仅优化了志愿者的参与体验,还提升了管理者对活动的监督与组织能力。SpringBoot框架的应用,使得系统具备了高效的开发能力、良好的扩展性和可维护性,为系统后续功能扩展和技术升级奠定了坚实的基础。
通过本系统的实施,社区志愿服务的组织和管理变得更加高效与透明,志愿者的参与积极性和活动的管理效果得到了显著提升。尤其是在数据的实时更新和反馈机制的完善上,系统为各方提供了及时的决策支持,有效推动了社区志愿服务的规范化与专业化发展。
展望未来,随着技术的不断发展,社区志愿服务管理系统将向更高效、更智能的方向发展。未来可以考虑集成大数据分析和人工智能技术,通过数据挖掘为志愿活动的策划提供更多的参考依据;同时,移动端的优化和用户体验的进一步提升,将为志愿者提供更加便捷的服务入口。随着系统功能的不断完善,预计将为更多地区和社区提供技术支持,促进志愿服务事业的广泛发展与持续创新。
参考文献
致谢
在本论文的撰写过程中,得到了许多人的支持与帮助,谨此表示衷心的感谢。首先,感谢我的导师在整个研究过程中给予的悉心指导和无私帮助。导师不仅在研究方向和技术方法上提供了宝贵的建议,还在论文写作的过程中耐心修改和指导,使我能够不断提升自己的研究能力。导师的严谨治学态度和深厚的学术造诣深深影响了我,也让我对相关领域的知识有了更加深刻的理解与认知。
此外,感谢我的家人一直以来的支持与鼓励,他们为我提供了一个温暖的学习环境,在我遇到困难时给予了无尽的关怀与帮助。感谢我的同学和朋友们在研究过程中给予的宝贵意见和建议,大家的讨论和交流使我不断完善自己的思路,提升了研究的深度。最后,感谢参与本研究的所有志愿者和社团用户,他们的参与和反馈使得研究得以顺利进行,并为我提供了宝贵的数据和实际应用经验。再次感谢所有支持和帮助过我的人,正是因为有了你们的帮助,才使得本研究能够顺利完成。
网硕互联帮助中心






评论前必须登录!
注册