目录
摘要
1. 引言
1.1 研究背景
1.2 问题重述
1.3 研究工作
1.4 数据来源
2. 假设与论证
3. 符号说明
4. 任务 1:比赛进程中的选手表现评估
4.1 模型一:马尔可夫模型预测胜率
4.1.1 发球得分机制说明
4.1.2 马尔可夫模型的建立与预测结果
4.2 势头的定义探索
4.2.1 如何量化势头?
4.2.2 势头的定义
5. 任务 2:势头效应的随机性检验
5.1 分析与方法概述
5.2 参数估计:基于最大似然估计(MLE)
5.3 回归与假设检验结果
6. 任务 3:势头预测、影响因素及建议
6.1 势头及波动预测
6.1.1 状态空间模型与卡尔曼滤波算法简介
6.1.2 预测模型构建
6.1.3 预测结果与分析
6.1.4 模型评估
6.2 相关性分析
6.3 建议
6.3.1 针对势头波动强烈型选手的建议
6.3.2 针对势头相对稳定型选手的建议
7. 任务 4:拓展测试 —— 女子网球与乒乓球比赛
7.1 女子网球比赛场景
7.2 乒乓球比赛场景
8. 敏感性分析
9. 模型优势与不足
优势
不足
参考文献
备忘录
人工智能使用报告
摘要
选手和观众在比赛中常常会对局势的剧烈波动感到困惑,这种波动通常被归因于 “势头”(momentum)。势头与技术无关,而是关乎网球选手面临的实际问题,因此它是掌控比赛走向的潜在力量。
针对任务 1,我们首先将比赛进程分解为两个核心指标:胜率和势头 —— 前者反映比赛局势的有利程度,后者体现对比赛动态的掌控力。随后,利用马尔可夫模型计算胜率,通过条件概率估算获胜概率。关键在于,我们对 “势头” 这一抽象概念进行了严格定义,纳入了单分的重要性差异,并识别出与之密切相关的影响因素。
针对任务 2,我们将 “随机性” 转化为 “势头效应是否显著” 的问题。通过假设检验和逻辑回归分析,发现势头与选手表现存在显著相关性 —— 势头的 t 统计量对应的 p 值远小于 0.05,且系数的 95% 置信区间不包含 0。
针对任务 3,我们采用状态空间模型(State Space Model)结合卡尔曼滤波算法(Kalman Filter)构建预测模型。该模型不仅在势头波动预测精度上优于 ARIMA 模型,还比机器学习算法具有更强的数学可解释性,最终评估显示预测效果优异。基于此,我们分析了与势头波动相关的因素,并给出了相应建议。
针对任务 4,为验证模型的通用性,我们选取了一场女子网球比赛和一场女子乒乓球比赛进行测试。在女子网球比赛预测中,模型的均方误差(MSE)低至 0.051。通过分析两场比赛中模型预测的不准确之处,我们发现增强模型对非线性关系的刻画能力将是未来改进的重要方向。
此外,我们还进行了敏感性分析,探究不同样本对状态空间模型的影响,并总结了模型的优势与不足。最后,在报告末尾撰写了给教练的备忘录,概述了关于势头的核心思路与研究结果。
关键词:势头;马尔可夫链;假设检验;状态空间模型;卡尔曼滤波算法
1. 引言
1.1 研究背景
在体育领域不断发展的当下,技术进步极大地推动了运动员表现分析的发展,但现有分析多聚焦于得分等结果指标,往往忽视了对选手比赛状态的研究。为更精准地预测得分趋势并制定有效的战术策略,研究选手的 “势头” 至关重要。势头是选手通过连胜获得的心理优势,它能显著影响对手的信心和发挥。在网球及其他体育项目中,理解并利用势头是取得成功的关键,因为它会影响选手的自信心、进攻积极性和整体表现。
1.2 问题重述
基于题目给出的背景信息和约束条件,我们需要解决以下问题:
- 利用 2023 年温布尔登网球锦标赛男子单打比赛数据构建模型,分析比赛动态,识别任意时刻的领先选手并量化其表现优势;同时通过可视化图表呈现比赛进程,并将模型应用于选定比赛。
- 验证网球比赛中势头的有效性,探究选手的连胜表现或局势波动是随机现象还是受势头影响。
- 基于比赛数据构建预测模型,识别影响比赛动态的因素,并结合过往势头波动情况,为即将与新对手交锋的选手提供策略建议。
- 在其他比赛中测试模型表现,指出需要改进的地方,并评估模型在其他场景下的适用性。
- 以简洁的两页备忘录形式总结研究结果,为教练提供关于如何利用势头以及应对影响比赛动态的事件的指导建议。
1.3 研究工作

我们的研究工作围绕四大核心任务展开,具体框架如下:
- 任务 1:通过马尔可夫模型预测胜率,结合连胜情况、局的重要性等因素定义势头,从胜率和势头两个维度评估选手表现。
- 任务 2:采用假设检验和逻辑回归分析,验证势头效应的显著性,反驳 “局势波动是随机现象” 的观点。
- 任务 3:利用状态空间模型与卡尔曼滤波算法构建势头预测模型,分析影响势头波动的关键因素,并针对不同势头类型的选手给出比赛建议。
- 任务 4:将模型应用于女子网球和乒乓球比赛进行拓展测试,评估模型的通用性并提出改进方向。
1.4 数据来源
| 2023 年温布尔登男子单打比赛 | 题目提供的 Wimbledon_featured_matches.csv |
| 2023 年美国网球公开赛女子单打决赛 | 官方赛事数据库 |
| 2020 年世界乒乓球职业大联盟(WTT)澳门站女子单打半决赛 | 官方赛事数据库 |
2. 假设与论证
为简化建模过程,我们提出以下假设并进行论证:
- 假设 1:近期表现可预测未来表现论证:若运动员在最近的比赛中表现出色,则其在后续比赛中继续保持良好表现的可能性更高。
- 假设 2:身体状态稳定性论证:假设运动员在短期内体能状态相对稳定,因此体能上的优势或劣势将持续影响其后续比赛表现。
- 假设 3:模型具有马尔可夫性论证:下一状态仅依赖于当前状态,与过往状态无关,符合网球比赛中局势变化的特点。
3. 符号说明
| pAB | A 与 B 比赛时,A 的发球得分率 |
| qAB | A 与 B 比赛时,A 的接发得分率 |
| L | 局的重要性(Leberage) |
| M | 势头值 |
| ω | 势头衡量系数矩阵 |
| β | 逻辑回归方程系数 |
| W | 胜率波动值 |
| Σt | 基于 t-1 时刻信息的Mt条件方差 |
4. 任务 1:比赛进程中的选手表现评估
对于选手在特定时刻的表现,我们从两个不同维度进行衡量 —— 胜率和势头。胜率排除了心理因素、外部因素等干扰,严格根据双方实力从数学角度反映局势优劣;而势头则体现了选手对场上局势的掌控能力。

4.1 模型一:马尔可夫模型预测胜率
4.1.1 发球得分机制说明
网球比赛中,发球方与接发方的得分率差异显著,因此不能用同一得分率衡量两种情况。我们采用两个不同符号pAB、qAB分别表示 A 与 B 比赛时 A 的发球得分率和接发得分率。
在 A 与 B 的比赛中,A 的发球得分率pAB与 A 的发球水平和 B 的接发水平相关,可定义为 A 的职业生涯平均发球得分率pA与 B 的职业生涯平均接发得分率qB的均值,即:pAB=2pA+qB+e(1)其中,e为修正项,根据双方具体情况调整。同理,A 的接发得分率qAB定义为:qAB=2qA+pB+e(2)
4.1.2 马尔可夫模型的建立与预测结果
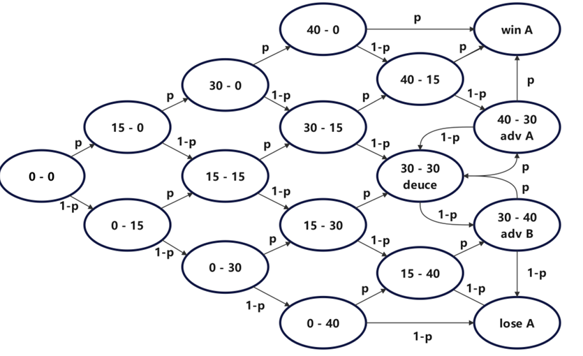
为计算特定时刻的获胜概率,我们引入马尔可夫模型。在网球比赛等未来结果仅依赖当前状态而非过往条件的过程中,获胜概率的计算仅需考虑当前比分,排除心理和外部因素的影响,因此适合采用马尔可夫链进行分析,通过事件转换关系实现概率计算。例如,可根据特定比分计算网球比赛的获胜概率,具体流程如下图所示:

(图 3:马尔可夫模型流程图)
假设 A、B 在比赛中的实时得分为(a,b),其取值范围如下表所示:

| 0 | (0,0) | (1,0) | (2,0) | (3,0) | (4,0) | 无 |
| 1 | (0,1) | (1,1) | (2,1) | (3,1) | (4,1) | 无 |
| 2 | (0,2) | (1,2) | (2,2) | (3,2) | (4,2) | 无 |
| 3 | (0,3) | (1,3) | (2,3) | (3,3) | (4,3) | (5,3) |
| 4 | (0,4) | (1,4) | (2,4) | (3,4) | (4,4) | 无 |
| 5 | 无 | 无 | 无 | (3,5) | 无 | 无 |
注:表中 1、2、3 分别对应实际得分 15、30、40;(4,3)、(3,4) 分别表示双方占先(AD);(4,4)、(5,3) 等特殊得分分别表示平分和占先后再得一分获胜。特别地,(4,3)、(3,4) 后的获胜概率与 (3,2)、(2,3) 一致;(3,3)、(4,4) 后的获胜概率与 (2,2) 一致;(4,3) 再得一分至 (5,3) 获胜等同于 (3,2) 再得一分至 (4,2) 获胜。因此,上述 6 种特殊情况未纳入马尔可夫模型流程图。
基于上述描述,根据马尔可夫模型和条件概率公式,可列出以下公式:P(a,b)=p×P(a+1,b)+(1−p)×P(a,b+1)(3)其中,P(a,b)表示得分为(a,b)时的获胜概率,p表示赢得一分的概率(随发球方变化)。通过逆向递推,可求得任意比分下的获胜概率。
同理,利用马尔可夫模型可计算任意比分下赢得整场比赛的概率,该概率可用于衡量网球场上的局势优劣。基于 2023 年温布尔登男子单打决赛的给定数据,以及卡洛斯・阿尔卡拉斯和诺瓦克・德约科维奇的职业生涯平均发球得分率和接发得分率数据,我们采用马尔可夫模型计算了两位选手在场上每一刻的胜率,如下图所示:

(图 4:2023 年温布尔登男子单打决赛胜率变化图)
从图中可以看出,比赛局势跌宕起伏。诺瓦克・德约科维奇在第 1-21 局占据比赛优势,但 21 局后局势逆转,一直处于落后的卡洛斯・=阿尔卡拉斯掌握了主动权。然而,经过诺瓦克・德约科维奇的顽强追赶,双方在第 38 局几乎回到同一起跑线,最终卡洛斯・阿尔卡拉斯再次掌控比赛并获胜。精准的概率计算结果与人们对比赛的直观认知一致,可见胜率图能在很大程度上反映场上局势。
4.2 势头的定义探索
4.2.1 如何量化势头?
词典中对势头的定义是 “通过运动或一系列事件获得的力量或影响力”。在体育比赛中,我们总能清晰地感受到连胜队伍的势头,它会产生一种神秘的力量使其充满动力。但谈及势头时,我们更多是对事物的抽象理解。为让比赛数据发挥更大作用,我们需要对势头进行量化,首先要明确势头与哪些因素相关。
-
连续得分在体育比赛中,往往连续得分的一方会获得势头,在比赛中占据心理优势。我们用连续得分次数来体现得分的连续性。若对手连续得分,则连续得分指标为对手连续得分次数的相反数。但连续得分次数对势头的影响并非呈正比,因为经济学中存在 “边际效用递减” 规律,即消费者的满意度增量会随着消费数量的增加而递减。因此,我们采用导数递减且在x>0时收敛于 0 的奇函数v=f(x)=tanh(2x)=e2x+e−2xe2x−e−2x来衡量连续得x分对势头的影响。
-
连续赢局次数与每局的重要性除连续得分外,连续赢局也会极大地提升势头,且赢得的局越关键,势头提升越明显。为衡量每局的重要性,我们定义了一个新指标 ——“局的重要性”(Leberage)。为更好地说明其定义,先举一例再给出公式:A、B 两位选手的比赛进入决胜关键时刻,双方盘分 2:2 平,局分 6:6 平,即将进入抢七。此时,赢得这一局的选手将获得比赛胜利。也就是说,若 A 赢得这一局,其赢得比赛的概率变为 1;若 A 输掉这一局,其赢得比赛的概率变为 0。因此,这一局的结果将导致获胜概率的变化幅度高达 100%。再考虑另一种场景:比赛刚刚开始,双方展开第一盘的第一局,若 A 获胜,其比赛胜率从 0.5 提升至 0.6;若 A 失利,其比赛胜率仅降至 0.4,仍有很大机会逆转比赛。这一局对胜率的影响仅为0.6−0.4=0.2。由此,局的重要性(Leberage)可定义为 “胜率差值”。第a局的重要性La公式如下:La=P(赢得比赛∣赢得第a局)−P(赢得比赛∣输掉第a局)(4)其中,P(赢得比赛∣赢得第a局)和P(赢得比赛∣输掉第a局)分别表示赢得和输掉第a局的条件下赢得比赛的条件概率。上一章引入的马尔可夫模型为条件概率的计算提供了便捷途径。
定义局的重要性后,我们可结合连续赢局次数和不同局的重要性来衡量势头。考虑到距离当前时间越近的局对当前势头的影响越大,我们对重要性进行指数加权,得到以下指标 ut:ut=1+(1−α)+(1−α)2+⋯+(1−α)t−2Lt−1(−1)rt−1+(1−α)Lt−2(−1)rt−2+(1−α)2Lt−3(−1)rt−3+⋯+(1−α)t−2L1(5) 其中,Lt表示第t局对应的重要性;rt表示第t局的胜负情况,为 0-1 变量(赢得第t局取 0,输掉取 1);α为重要性对应的系数,其取值变化会影响不同时刻重要性的权重。为方便计算,本文中α固定取 0.33。
事实上,势头的提升并非仅仅是几个球的短期趋势,还包括几个盘甚至几场比赛的长期趋势。这一点在我们的因素考量中也得到了充分体现:连续得分决定了势头的短期趋势,而连续赢局决定了势头的长期趋势。
-
其他因素还有一些其他因素会影响势头,具体变量如下:
- 上一分是否出现非受迫性失误(x),取值为 0、1、-1(0 表示双方均无失误,1 表示本选手失误,-1 表示对手失误);
- 上一分是否出现制胜分(y),取值范围为 0、1、-1,采用与上述相同的赋值方式;
- 当前分是否为局点、盘点或赛点(z),取值范围为 0、1、-1,采用相同的赋值方式。
给定数据中还包含跑动距离、发球速度等其他因素,尽管它们也会影响局势并改变得分趋势,但从选手角度来看,无法直接影响势头,因此此处不再考虑。
4.2.2 势头的定义
根据我们列出的五个重要因素,采用线性模型定义势头,用M表示势头大小,则:Mn=ωXT+ε(6)其中,ω为参数矩阵,即ω=[ω1,ω2,ω3,ω4,ω5];X为因素矩阵,即X=[un∗,vn∗,xn∗,yn∗,zn∗];un∗、vn∗、xn∗、yn∗、zn∗分别表示第n分对应的u、v、x、y、z及其对应序列的标准化结果;ε为干扰项,会随运动员场上状态、天气条件等客观因素变化,此处假设其服从均值为 0、标准差为σ的正态分布,即ε∼N(0,σ2)。
综合评估五个因素对势头的影响后,我们设定ω=[0.5,0.2,0.1,−0.1,0.1]。
基于该模型,我们以 2023 年温布尔登男子单打决赛为例,绘制了诺瓦克・德约科维奇整场比赛的势头变化趋势图:

(图 5:2023 年温布尔登男子单打决赛诺瓦克・德约科维奇势头变化趋势图,此处省略图表)
从图中可以看出,整体趋势上势头出现了两次较大的起伏,其波动情况与观众对比赛的直观认知大致相符。从细节上看,势头会根据每一分的具体情况在一定范围内波动。
5. 任务 2:势头效应的随机性检验
5.1 分析与方法概述
基于前文的讨论和建立的模型,我们的初始假设是 “势头” 对比赛结果有显著影响,即运动员的获胜情况与势头相关,而非如教练所认为的那样是表现的随机波动。为证实这一观点,我们采用假设检验和逻辑回归分析作为方法,阐明运动员势头与得分之间的关系。

(图 6:假设检验流程图)
为有效反驳教练的观点,并遵循假设检验中保护原假设的原则,我们建立以下假设:
- 原假设(H0):势头(M)与得分概率(P)无显著相关性;
- 备择假设(H1):势头(M)与得分概率(P)有显著相关性。
随后,为探究势头与赢分之间是否存在显著相关性,我们进行逻辑回归分析,函数形式如下:ln1−P(Y=1)P(Y=1)=β0+β1M+∑i=25βiXi其中,P表示得分概率,1−P表示失分概率(与前文的胜率不同,此处针对每一分而非某场比赛);β0为截距项(常数);β1为势头对获胜概率影响的系数;M表示势头;Xi(i=2,3,4,5)为其他控制变量,它们与势头无关但可能与得分相关,分别表示跑动距离差、发球速度、是否上网、胜率;βi(i=2,3,4,5)表示其他控制变量对获胜概率影响的系数。
5.2 参数估计:基于最大似然估计(MLE)
最大似然估计是逻辑回归中寻找最优拟合参数的关键方法,能确保模型准确反映观测数据。在我们的参数估计中,最大似然估计公式如下:ℓ(β)=∑i=1n[YilogP(Yi=1∣Xi)+(1−Yi)log(1−P(Yi=1∣Xi))]其中,ℓ(β)为待最大化的对数似然函数;β=[β0,β1,β2,β3,β4,β5]为逻辑回归中的参数变量矩阵;Yi为因变量Y的第i个观测结果;Xi=[X1i,X2i,X3i,X4i,X5i]为自变量的第i个观测矩阵。P(Yi=1∣Xi)的表达式如下:P(Yi=1∣Xi)=1+e−(β0+β1X1i+⋯+β5X5i)1(9)
基于上述公式,采用梯度下降法优化参数以寻找最大似然函数,优化公式如下:βnew=βold+γ∂β∂ℓ(10)其中,γ为优化步长参数。
5.3 回归与假设检验结果
根据该模型,我们得到的结果如下表所示:
| 势头 | 1.500 | 35.347 | < 0.001 | (1.0052, 1.9939) |
| 跑动距离差 | -0.004 | 0.065 | 0.798 | (-0.0316, 0.0243) |
| 发球方及发球速度 | 0.008 | 35.446 | < 0.001 | (0.0052, 0.0103) |
| 是否上网得分 | -0.251 | 0.704 | 0.402 | (-0.8384, -0.3358) |
| 胜率 | -1.994 | 7.613 | 0.006 | (-3.4111, -0.5777) |
| 截距项 | 0.883 | 5.512 | 0.019 | – |
从表中可以看出,势头对应的 t 统计量的 p 值远小于 0.05,且β1估计值的 95% 置信区间不包含 0。因此,我们拒绝原假设H0,即势头与得分存在显著相关性。
6. 任务 3:势头预测、影响因素及建议
在前几章中,我们通过查阅专业文献明确了势头的定性定义,并在此基础上给出了量化定义,以确保量化定义的合理性。由于状态空间模型能直接对无法直接观测的动态系统状态进行建模,并捕捉系统状态随时间的变化,非常契合网球比赛中势头的特性,且相比针对可观测变量进行预测的 ARIMA 模型和一些模型解释性有限的机器学习算法具有显著优势,因此我们采用状态空间模型结合卡尔曼滤波算法对难以观测的势头进行预测。预测结果与定义结果高度一致,进一步验证了势头定义的合理性。随后,我们对势头预测值与比赛因素(基于文献)进行了相关性分析,发现上网得分、制胜分、ACE 球与势头呈显著正相关,非受迫性失误、错失破发点、双误与势头呈显著负相关。最后,基于上述结论给出了相关建议。
6.1 势头及波动预测
6.1.1 状态空间模型与卡尔曼滤波算法简介
状态空间模型起源于 20 世纪 50 年代的航空航天和控制工程领域,用于描述动态系统的状态变化以及如何通过输入控制系统状态[1]。它用于描述和分析系统的动态行为,具有两个显著特点:一是状态空间模型区分系统的内部状态和观测输出,能够处理系统内部状态可能无法直接观测的情况,通过观测数据估计这些隐藏状态;二是状态空间模型可基于当前和过往状态估计系统的未来状态。这两个特点对于本问题的研究至关重要。
状态空间模型由两个主要方程组成:
-
状态方程:描述系统状态(通常无法直接观测)的时间演化,公式如下:xt+1=Axt+But+ωt(11)其中,xt表示 t 时刻的状态向量;A为状态转移矩阵;ut为控制输入向量;B为控制输入矩阵;ωt为过程噪声,代表模型的不确定性。
-
观测方程:描述如何通过含噪声的观测值测量系统状态,公式如下:yt=Cxt+vt(12)其中,yt表示 t 时刻的观测向量;C为观测矩阵;vt为观测噪声,解释测量误差。
我们可以通过下图理解状态空间模型的过程,从中可以看出状态空间模型求解算法的核心是卡尔曼滤波:

(图 7:状态空间模型示意图)
由于人们的主观认知(通过建立数学模型生成的理论状态值)和测量结果(传感器等测量值)均存在误差,因此引入卡尔曼滤波从一系列含噪声的测量值中推断线性动态系统的状态,综合两者的误差得到真实值的最优估计。卡尔曼滤波算法的本质是利用两个正态分布融合后仍为正态分布的性质进行迭代,可通过下图更好地理解:

(图 8:卡尔曼滤波示意图)
有了上述基础,理解卡尔曼滤波的数学表达式就变得十分容易:
预测阶段:在接收新的测量值之前,卡尔曼滤波基于前一状态预测当前状态和误差协方差:{预测状态估计:x^t∣t−1=Ax^t−1+But−1预测误差协方差:Pt∣t−1=APt−1∣t−1AT+Q(13)其中,Q为过程噪声协方差矩阵。
更新阶段:接收新的测量值yt后,滤波更新其估计值:⎩⎨⎧卡尔曼增益:Kt=Pt∣t−1CT(CPt∣t−1CT+R)−1更新状态估计:x^t=x^t∣t−1+Kt(yt−Cx^t∣t−1)更新误差协方差:Pt=(I−KtC)Pt∣t−1(14)其中,R为观测噪声协方差矩阵。
6.1.2 预测模型构建
基于诺瓦克・德约科维奇与卡洛斯・阿尔卡拉斯的 334 分比赛数据,我们通过以下步骤构建模型:
步骤 1:确定状态空间模型我们考虑一个状态空间模型,其中势头是时变的潜在状态过程。在一场比赛中,选手的势头会随着比赛进程变化,且由于选手自身身心素质、场上表现和面临局势的差异,对于特定选手,假设其势头遵循自回归过程:Mt=μ+φMt−1+ωt(15)其中,μ为常数项,作为基准水平为后续优化过程提供初始值;φ为自回归系数;扰动项独立同分布,且ωt∼N(0,σω2)。
此外,我们假设选手胜率的波动值(Wt)依赖于势头,其中胜率波动值可通过模型一的马尔可夫链观测得到。同时,在对模型的不断优化更新中,我们发现加入发球优势修正项δ能显著提高预测值与定义值的拟合度,观测方程如下:Wt=δ+Mt+τt(16)其中,Wt表示胜率波动值;δ表示发球优势修正项;Mt表示势头;τt∼N(0,στ2)。因此,状态空间模型的形式为:{状态方程:Mt=μ+φMt−1+ωt观测方程:Wt=δ+Mt+τt(17)
步骤 2:卡尔曼滤波的实现在实现卡尔曼滤波之前,需要定义先验均值和方差。初始均值设为M1∣0=1−φ1μ,初始协方差设为Σ1∣0=1−φ12σω2,它们是预测势头的条件期望。设Mt∣t−1为基于 t-1 时刻信息的 t 时刻预测势头,Mt∣t为基于截至 t 时刻信息的更新后势头;Σt∣t−1为基于 t-1 时刻信息的Mt条件方差,Σt∣t为更新后方差;为简化计算,定义Gk为协方差相关项,φt2为自回归系数的平方项。借鉴 Manner 于 2015 年的研究成果[2],上述动态状态空间模型采用的卡尔曼滤波流程定义如下:
预测步骤:{Mt∣t−1=μ+φtMt−1∣t−1Σt∣t−1=φt2Σt−1∣t−1+σω2
观测步骤:⎩⎨⎧y^t=δ+Mt∣t−1Gt=Σt∣t−1+στ2e^t=yt−y^t
更新步骤:{Mt∣t=Mt∣t−1+Gte^tΣt∣t−1Σt∣t=Σt∣t−1−GtΣt∣t−12
6.1.3 预测结果与分析
基于上述模型的建立,我们通过 R 语言实现模型并得到结果。首先验证预测对象的合理性,随后得到诺瓦克・德约科维奇的势头,卡洛斯・阿尔卡拉斯的势头则为其相反数。同时,关注势头的选手必然也关注势头的变化,由于我们预测的势头是连续的,因此将每一点的导数定义为势头波动值(M′)。势头及势头波动随时间的变化如下图所示(红色实线表示比赛过程中势头的变化,蓝色虚线表示势头波动的变化):

(图 9:势头及波动预测图)
6.1.4 模型评估
本研究采用交叉验证法验证每个模型的准确性,评估指标包括交叉验证结果中的均方误差(MSE)、均方根误差(RMSE)、平均绝对误差(MAE)和决定系数(R2)。这些指标用于评估估计模型和验证模型的准确性,确保模型评估的可靠性。
| 预测模型 | 0.0454 | 0.2131 | 0.1660 | 0.8902 |
从上述评估指标可以看出,MSE、RMSE 和 MAE 均相对较低,而R2接近 1,表明模型拟合效果良好,能解释大部分观测值的变异性,从数学角度证明模型具有较好的预测性能。
6.2 相关性分析
基于给定的比赛数据和文献中提及的因素,我们最终确定对势头波动值与 12 个因素进行相关性分析,分别是非受迫性失误、ACE 球、赛点、跑动距离、回合数、制胜分、双误、上网次数、上网得分、破发点、破发成功、错失破发点。
针对这 12 个因素与势头波动是否显著相关及相关程度,我们采用 p 值和皮尔逊相关系数作为分析指标。p 值方面,P<0.05表示该因素与势头变化显著相关;皮尔逊相关系数以 0 为界限,数值越接近 1 正相关性越强,越接近 – 1 负相关性越强。将数据导入 Origin 软件进行分析,得到以下两个相关性分析图:


(图 10:相关性分析图 1;图 11:相关性分析图 2)
6.3 建议
运动员在赛前通常需要对对手的技战术进行针对性研究,若能针对性分析对手过往比赛的势头波动情况,有助于在心理层面占据比赛优势。我们根据势头波动的大小将运动员分为两种不同类型,即势头波动强烈型和势头相对稳定型。
6.3.1 针对势头波动强烈型选手的建议
势头波动强烈型选手在正常比赛中的势头往往起伏不定,这是一把双刃剑。一旦势头处于劣势峰值,有很大可能逆转不利局势,但同时,得分优势也容易因对手连续得分或自身势头陷入低谷而被不经意逆转。
若对手是此类选手,则其更易受比赛局势变化的影响。从相关性分析可知,非受迫性失误和错失破发点与势头波动呈负相关,因此可抓住对手这一弱点,多打攻击性球,调动对手跑动,迫使对手失误和错失机会。上网得分和制胜分与势头变化呈正相关,因此应减少网前短球,不给对手上网得分的机会,并提升防守能力。
6.3.2 针对势头相对稳定型选手的建议
势头相对稳定型选手在整场比赛中的势头往往较为平稳,不易出现剧烈波动。在优势局势下,此类选手控制和扩大优势的能力较强;在劣势局势下,此类选手则容易出现韧性不足、翻盘能力欠缺的弱点。
当对手是此类选手时,开局尤为重要。若能在开局占据优势,很容易在整场比赛中形成压倒性优势;若开局处于劣势,则很难逆转此类对手。因此,必须在开局抢占先机,以强势的进攻打法获取势头。
7. 任务 4:拓展测试 —— 女子网球与乒乓球比赛
为评估模型的通用性,我们选取了一场女子网球比赛和一场女子乒乓球比赛进行分析,数据来源详见 1.4 数据来源部分。
在女子网球比赛分析中,我们的模型表现出良好的预测能力,但仍有提升空间。通过分析预测结果并考虑网球运动中的性别差异,我们通过调整发球优势修正系数(δ)显著提高了模型的拟合度,构建了性能优异的预测模型。
在女子乒乓球比赛分析中,模型的预测效果,尤其是对实时趋势和极值的预测,相对欠佳。调整自回归系数后,极值预测效果有明显提升,但与网球比赛的预测结果相比仍不够理想。通过分析发现,准确刻画非线性关系将是模型未来改进的关键。
7.1 女子网球比赛场景
我们选取 2023 年美国网球公开赛女子单打决赛中可可・高芙与阿丽娜・萨巴伦卡的比赛进行研究。在这场比赛中,可可・高芙以 2-6、6-3、6-2 的比分逆转阿丽娜・萨巴伦卡,不仅赢得了个人首个大满贯冠军,还成为美国网球的新面孔,延续了塞雷娜・威廉姆斯的传奇。我们首先根据定义计算出阿丽娜・萨巴伦卡的势头,进而得到可可・高芙的势头,随后通过模型二得到势头的预测值,结果如下图左侧 “优化前” 所示:

(图 12:优化前后预测结果对比图)
图中红色曲线表示实际势头,蓝色曲线表示预测势头,大部分点的拟合度较高,表明预测模型与实际情况具有一致性。值得注意的是,比赛开始和结束阶段的预测值与实际值差异较大,可能是由于这些阶段的不确定性较高,且指标难以捕捉比赛动态,导致预测误差较大;而中间阶段的拟合度有所提升,说明模型在该阶段的表现更优。第 60 分和第 120 分处实际势头出现剧烈波动,但预测结果未能充分捕捉,可能是由于模型未考虑到一些突发情况或因素。
对原始状态空间模型进行调整优化后,我们将观测方程(Wt=δ+Mt+τt)中的发球优势修正系数δ改为 0.005,模型拟合度显著提高,结果如上图右侧 “优化后” 所示。这一改进可能源于男女比赛的赛制差异 —— 男子比赛通常为五局三胜制,女子比赛为三局两胜制。男子比赛的局数更多,可能意味着数据集更大,更有利于准确预测长期趋势和模式。
此外,男子网球更注重力量和发球,而女子网球更强调战术和打法变化。因此,男子比赛的结果可能更由顶尖选手主导,在一定程度上简化了预测难度。调整发球优势系数后,模型的拟合度显著提升,预测残差显示MSE=0.051、MAE=0.1932、R2=0.8763,进一步证明了修正后模型的预测效果。
总体而言,尽管部分点存在偏差,但预测曲线基本遵循实际趋势。通过持续实验和分析偏差原因,预测准确性显著提高。
7.2 乒乓球比赛场景
我们选取 2020 年世界乒乓球职业大联盟(WTT)澳门站女子单打半决赛中王曼昱与孙颖莎的比赛进行研究。在 2020 年 WTT 澳门站的精彩对决中,孙颖莎以 5-1 的比分击败王曼昱,展现了精湛的战术素养,在这项顶级赛事中赢得了历史性胜利。
我们首先根据定义计算出孙颖莎的势头,进而得到王曼昱的势头,随后通过模型二得到势头的预测值,结果如下:

(图 13:优化前后预测结果对比图)
红色曲线表示实际势头值,蓝色曲线表示预测势头值。在大多数时间序列中,预测曲线与实际曲线贴合度较高,表明预测模型对实际趋势具有较强的逼近能力。然而,两条曲线的偏差也反映出模型在特定时刻的预测准确性存在局限性,尤其是在势头的极值点处。
这种偏差表明,模型可能需要纳入更多影响比赛势头的变量,或对现有变量重新赋予权重,以更准确地预测比赛过程中的势头波动。此外,该分析还可能表明模型捕捉数据中非线性关系的能力有待提升。因此,我们对原始状态空间模型状态方程中的自回归系数φ进行了调整,以降低预测的平滑度,提高极值估计的准确性。但仍可看出,估计效果仍需增强。我们推测这是由于乒乓球比赛节奏快、变化多,需要模型具备更高的时间分辨率来捕捉比赛中的细微动态变化,同时还需要纳入非线性关系建模。因此,增强模型对非线性关系的刻画能力将是未来改进的重要方向。
8. 敏感性分析
在我们的预测模型 —— 状态空间模型与卡尔曼滤波算法中,状态方程和观测方程的两个常数与选手自身高度相关,分别是与选手个人能力相关的自回归系数φ和与选手发球实力相关的发球优势修正项δ。
为测试状态空间模型这一预测模型的敏感性,我们将数据集中除卡洛斯・阿尔卡拉斯和诺瓦克・德约科维奇外的其余 30 名选手,根据个人能力和发球得分率两个指标分为 9 组,每组 3-4 人。个人能力和发球得分率均按从高到低分组,编号为 1、2、3。每组选手均采用状态空间模型预测势头变化,并将预测结果与计算得到的势头波动真实值进行对比,得到预测准确率。随后,取每组成员的平均准确率作为该组的数值代表,绘制为以下三维图:

(图 14:敏感性分析三维图)
从上图可以看出,各组的平均准确率均高于 70%,其中发球得分率 3 组 – 个人能力 3 组的平均准确率最低,为 72%;发球得分率 1 组 – 个人能力 1 组的平均准确率最高,为 87%。无论是个人能力还是发球得分率,平均准确率均随分组编号的减小(即能力的提升)而提高。因此,我们可以得出结论:该预测模型的准确率较高,敏感性较低,且选手的个人能力越强,势头波动的预测效果越好。
9. 模型优势与不足
优势
- 网球比赛分为分、局、盘,一局由若干分组成,一盘由若干局组成,一场比赛由若干盘组成,这种结构非常适合采用马尔可夫方法建模。我们应用的马尔可夫模型准确计算出了真实的胜率值。
- 我们创新性地从胜率和势头两个维度定义选手表现,全面衡量了选手在技术层面、局势层面和心理因素等各个方面的表现。
- 由于状态空间模型能直接对无法直接观测的动态系统状态进行建模,并捕捉系统状态随时间的变化,非常契合网球比赛中势头的特性,且相比针对可观测变量进行预测的 ARIMA 模型和一些模型解释性有限的机器学习算法具有显著优势。
不足
模型捕捉数据中非线性关系的能力有待提升,因此增强模型对非线性关系的刻画能力将是未来改进的重要方向。
参考文献
[1] Pilar Poncela. Time series analysis by state space methods: J. Durbin and S.J. Koopman, Oxford Statistical Series 24, 2001, Oxford University Press, ISBN 0-19-852354-8, 254 pages, price: £36.00 (hardback)[J]. International Journal of Forecasting, 2004, Vol.20(1): 139-141.[2] Manner, H. (2015). Modeling and forecasting the outcomes of NBA basketball games. Institute of Econometrics and Statistics, University of Cologne.
备忘录
致:教练发件人:2410482 号团队主题:势头 —— 网球比赛中的潜在力量日期:2024 年 2 月 5 日
尊敬的教练:
体育竞赛不仅是双方体力的较量,更是心理的博弈。要取得胜利,仅仅在得分上领先是不够的,还必须在心理上占据主导地位。每位运动员都会面临三个不可回避的问题,而这些正是胜利的关键:(a)如何守住领先优势?(b)如何在绝境中翻盘?(c)如何把握来之不易的机会?
要解决这三个问题,我们必须引入今天讨论的核心 —— 势头。势头的积累正是上述三个问题的答案。通过纳入网球比赛中影响士气的因素(如关键分得分、连续得分、非受迫性失误等),我们构建了数学模型对势头进行量化衡量。
势头是否可控?有人将其描述为在比赛中悄然出现又悄然消失,但事实上,势头的走向是可以控制的,就像水流的走向可以被掌控一样。我们分析了大量真实比赛的数据集,探究势头与常见网球统计指标(如上分得分、ACE 球、跑动距离等)的相关性,发现每个因素对势头变化的影响程度各不相同。值得注意的是,双误和上网得分的 p 值小于 0.05,这意味着我们有 95% 的把握认为这些因素与势头波动相关。
在提升运动员技术水平的同时,还应注重培养他们的读比赛能力、把握势头和控制势头的能力。我们对比赛准备的建议如下:
根据势头特性将运动员分为两类:势头稳定型和势头波动型。对阵势头波动型选手时,利用攻击性击球 exploit 其弱点,迫使对方失误;减少短球,避免给对方扣杀机会。对阵势头稳定型选手时,强调强势开局的重要性,以掌控比赛走向。
最后,希望我们关于势头的研究见解能对您有所帮助。衷心祝愿您的运动员取得更大的成功!
此致敬礼!
人工智能使用报告
- 我们使用 ChatGPT-4 对全文进行了英文润色,但所有内容均经过团队审核和修改。
- 我们使用 ChatGPT-4 帮助理解状态空间模型和卡尔曼滤波算法,并参考了部分模型介绍内容,所有参考内容均经过人工审核。
网硕互联帮助中心








评论前必须登录!
注册