前言:春节 DeepSeek 的话题热度不减,经历了各种舆论狙击、服务器攻击等,DeepSeek 服务器崩了,服务器繁忙连上热搜;基于此我们推出一篇实用干货,教你流畅使用 DeepSeek。

今年回家,完全不适应了,大家聊的不是什么催婚、学习,竟然都是来问AI市场的,问 DeepSeek 怎么玩的。给家人安装好,还没怎么玩,就不断的显示服务器繁忙。
问它,你怎么这么忙呀?它回复:服务器繁忙。忙,忙,忙!都忙!忙点好!

还有玩起了和 AI 角色互换的游戏,回复的精髓就是“服务器繁忙,请稍后再试。”

也是,在 APP 端 DeepSeek 上线半个月,就在新增下载量上超越 ChatGPT。截至 2 月 5 日,DeepSeek 的全球下载量已接近 4000 万,目前DeepSeek 官方声明称,“当前服务器资源紧张,为避免对您造成业务影响,我们已暂停 API 服务充值。存量充值金额可继续调用,敬请谅解!”

现在网页端在“联网搜索”模式下无法使用,APP 端也能“靠运气”去使用,DeepSeek 能够响应 1 次都算好运。
大家也想到了很多替代方法,更多人想到DeepSeek APP 端的“平替”,但效果是否能达到正版的水平,这个还得打上问号。

比如搜索“满血版”实际一用就露馅,这个水平完全不及预期,大多的这些替代品都是“蒸馏版”,实际水平参差不齐。

经过不断的试用后,我们整理了几款实际效果还不错的方法。
免费网页平替
秘塔 AI 搜索和 360 纳米 AI 搜索都有满血版 DeepSeek R1版本,实测下来秘塔 AI 搜索效果会更优,但是两个网页都是免费的!
大家可以闭眼入,操作也非常简便,就是换了一个网页玩 DeepSeek。具体就实测一下秘塔的效果大家参考参考吧~
360纳米AI搜索网址:https://www.n.cn/
秘塔AI搜索网址:https://metaso.cn/
使用方法:勾选【长思考R-1】模式

下面为大家实测下
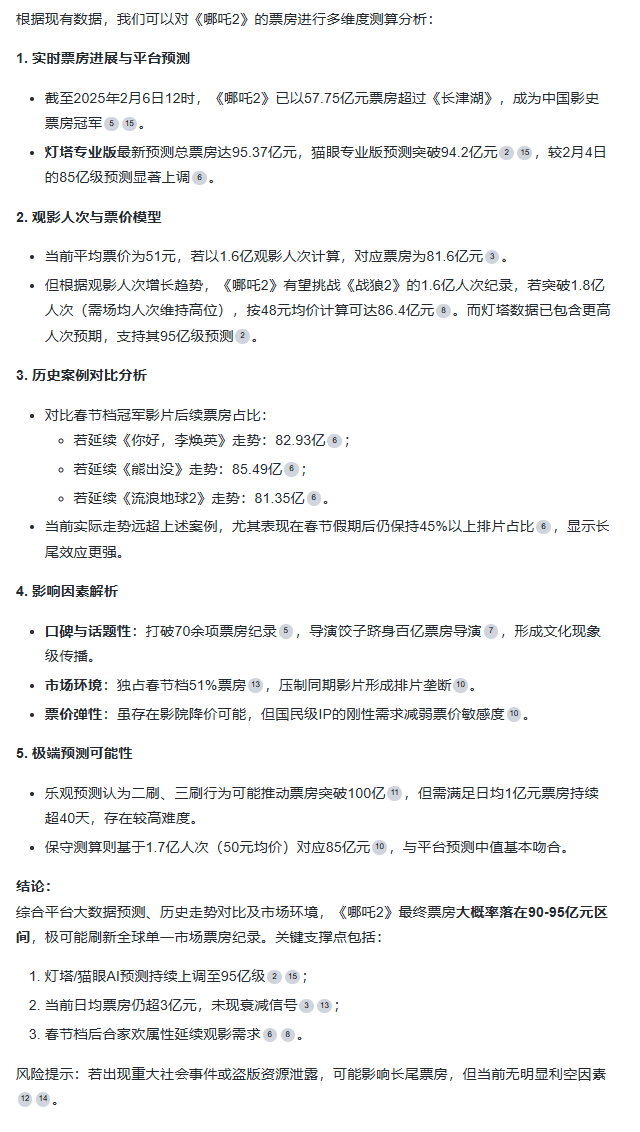
prompt:哪吒二的票房会达到多少?给我一个测算分析过程


整个分析过程清晰,生成结果结构化,并且参照历史票房的走势给了三个不同的票房预测,并形成了最终结论。最后把相关信息来源都列举出来了,不得不点赞,有数据有来源,还能查看,效果还是很鲜明的

本地部署版
本地部署的操作会很麻烦,但是也是最能还原 DeepSeek 水平的方法。网上也有很多本地部署的方法,按照不同的操作尝试后,会发现有些操作流程跑下来还是会存在本地不成功,部署的版本效果不好等问题。
下面给大家分享一个全面详细的部署方法硅基流动+Chatbox,除硅基流动之外,还有其他平台可调用 API,因为 DeepSeek 已暂停 API 服务充值,存量充值金额可继续调用,大家可以换着用,以下是可调用DeepSeek 模型的平台。

硅基流动+Chatbox的本地部署实操如下
1)注册硅基流动账号
登录硅基流动网站(https://siliconflow.cn/zh-cn/),注册成功后完成实名认证(平台注册完就送 14 元,相当于 2000 万 Tokens)


2)创建自己的 API 密钥
新建自己的 API 密钥,点击复制一下即可(仅供自己使用,不要外传)

3)模型选择
回到模型广场,寻找需要自己想要的 DeepSeek 版本, 目前平台上的版本很多,大家完全可以根据自己的需要来部署,同时还有免费的 2000 万 Tokens,能够解决近期的需要,本次部署的是 V3 版本,侧重的是给大家展示部署流程;

4)Chatbox部署
Chatbox 部署的目的就是为了给 DeepSeek 套壳,如果不用 Chatbox 本身提供的 AI 服务, 你的聊天记录只会存储在本地, 同时 API 调用要请求硅基流动的服务器, 想完全在本地用就需要部署在自己的电脑。
Chatbox (https://chatboxai.app/zh)也不会将任何数据上传到服务器,不需要担心数据泄露问题,这时候只需要找到自己电脑对应的版本下载即可。

下载完毕后,点击右下角“设置”配置API密钥,首先模型选择 “SILICONFLOWAPI” ,然后复制硅基流动上复制的 API 密钥,最后就选择模型类型,最后点击保存即可。

提问它是谁,得到结果就是我们想要部署的 DeepSeek-V3,接下来我们在实测本地部署的结果!

效果实测
prompt:现在deepseek受到全球的力捧,open ai 要狙击deepseek, 用犀利的言语发表对此事件的看法

浓浓的 DeepSeek 味,大功告成,缺点就是不能联网,但是可以随时更换模型版本
PS:本地部署的版本,不具备“联网问答”功能,这是最大的缺点。

此外,本地部署还有一个缺陷,就是在调用插件时会存在长时间无响应,超时的问题,蚂蚁工程师写的这个方案可解决超时

最近扣子(Coze)也新增支持 DeepSeek 模型,又一个新的渠道可使用DeepSeek~
网页:https://www.coze.cn/open/docs/guides/model_release_note
相关介绍:
DeepSeek-R1 模型
-
功能介绍:模型在生成最终回复前,会通过思维链进行深度思考(展示推理过程功能仍在接入中);、
-
额度介绍:R1 模型现支持所有用户免费使用,每个用户每日限 20 条对话;如需更多对话次数,可开通专业版,按 Token 使用量计费。
2. 新增支持 DeepSeek-V3 模型
-
功能介绍:模型具备更强的语言理解和生成能力;
-
额度介绍:V3 模型现支持所有用户免费使用,每个用户每日限 50 条对话;如需更多对话次数,可开通专业版,按 Token 使用量计费。

网硕互联帮助中心






评论前必须登录!
注册